Нейросеть

Многообразие и дифференциация развития российских регионов: анализ и перспективы (Доклад)

Нейросеть для создания доклада Гарантия уникальности Строго по ГОСТу Высочайшее качество Поддержка 24/7

Данный доклад посвящен комплексному исследованию факторов, определяющих неравномерность социально-экономического развития регионов Российской Федерации. В работе рассматриваются ключевые аспекты, влияющие на экономическую динамику, уровень жизни населения и инфраструктурное обеспечение в различных субъектах страны. Особое внимание уделяется анализу статистических данных и выявлению тенденций, определяющих современные тренды регионального развития. Целью исследования является определение основных проблем и перспектив выравнивания региональных диспропорций.

Идея:

Основная идея доклада заключается в выявлении ключевых факторов, способствующих неравномерности развития российских регионов, и предложении возможных путей снижения дифференциации. Предлагается рассмотреть возможности межрегионального сотрудничества, совершенствования государственной политики и стимулирования инвестиционной активности в менее развитых областях.

Актуальность:

Актуальность исследования определяется необходимостью глубокого анализа сложившихся региональных различий для эффективного управления социально-экономическим развитием страны. Понимание этих различий критически важно для разработки обоснованных стратегий регионального развития и обеспечения устойчивого экономического роста.

Оглавление:

Введение

Факторы, влияющие на региональное развитие

Анализ социально-экономических показателей регионов

Региональная политика и государственное регулирование

Межрегиональное сотрудничество и кластерная политика

Инвестиции и инновации в региональном развитии

Перспективы и сценарии развития

Список литературы

Наименование образовательного учреждения

Доклад

на тему

Многообразие и дифференциация развития российских регионов: анализ и перспективы

Выполнил: ФИО

Руководитель: ФИО

Содержание

  • Введение 1
  • Факторы, влияющие на региональное развитие 2
  • Анализ социально-экономических показателей регионов 3
  • Региональная политика и государственное регулирование 4
  • Межрегиональное сотрудничество и кластерная политика 5
  • Инвестиции и инновации в региональном развитии 6
  • Перспективы и сценарии развития 7
  • Список литературы 8

Введение

Содержимое раздела

В вводной части доклада будет представлен обзор текущей ситуации в области регионального развития России, включая основные вызовы и возможности. Будут обозначены цели и задачи исследования, а также его методологическая основа. Планируется краткое описание структуры доклада и основных рассматриваемых вопросов. Также будет указана актуальность выбранной темы в контексте современных социально-экономических процессов.

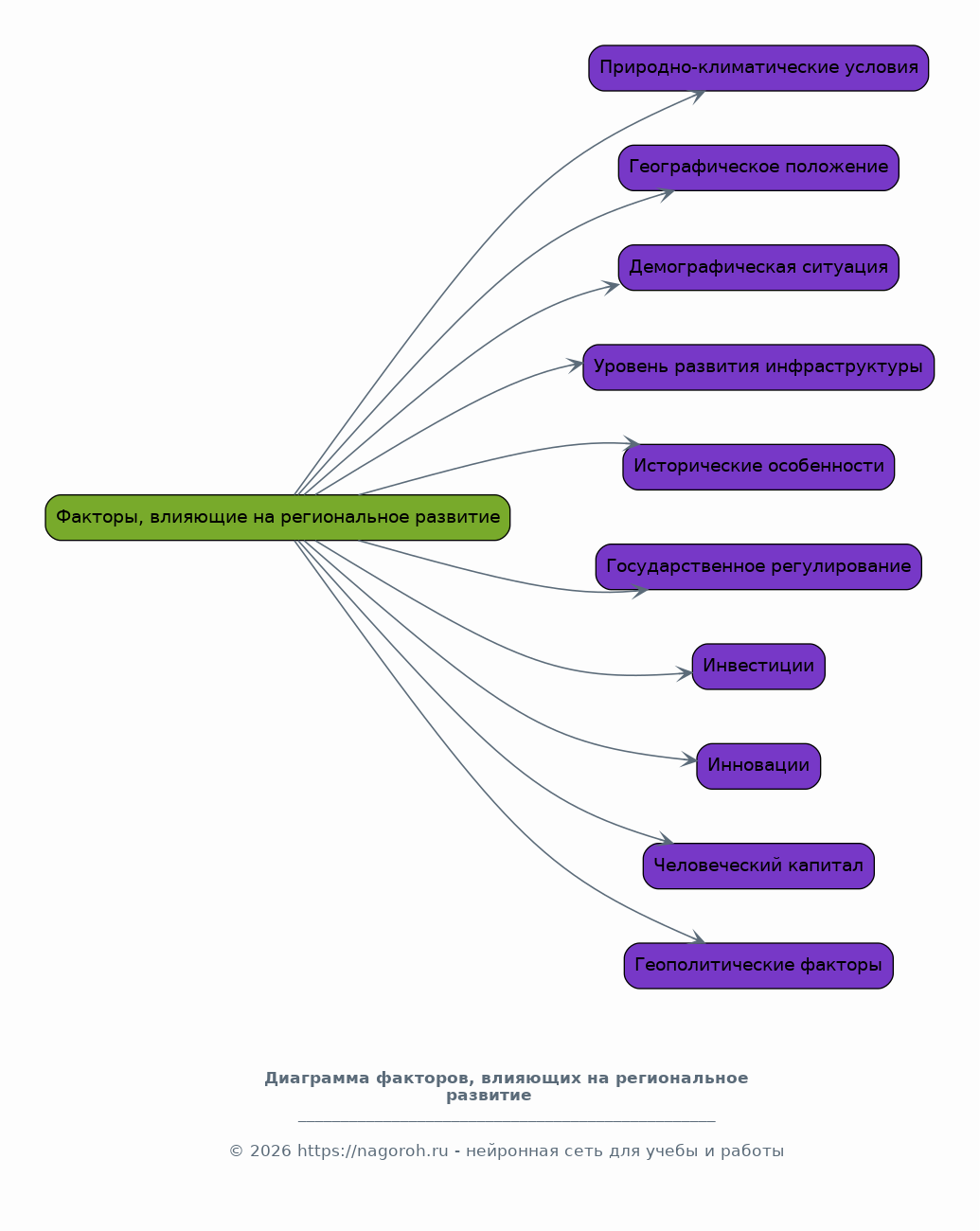
Факторы, влияющие на региональное развитие

Содержимое раздела

В данном разделе будет проведен детальный анализ различных факторов, оказывающих влияние на социально-экономическое развитие российских регионов. Будут рассмотрены природно-климатические условия, географическое положение, демографическая ситуация, уровень развития инфраструктуры, исторические особенности и государственное регулирование. Особое внимание будет уделено влиянию инвестиций, инноваций и человеческого капитала на динамику развития регионов. Также анализируется влияние геополитических факторов.

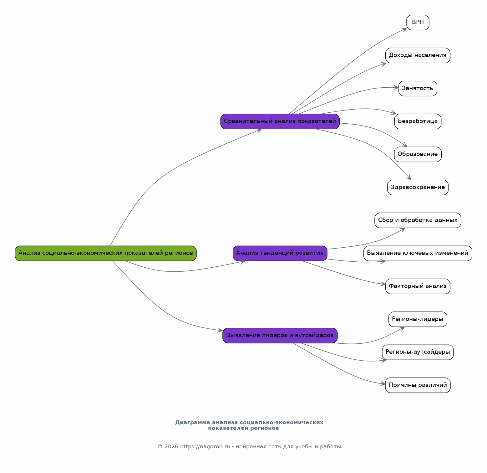
Анализ социально-экономических показателей регионов

Содержимое раздела

Этот раздел посвящен анализу ключевых социально-экономических показателей, характеризующих развитие регионов России. Будет проведен сравнительный анализ показателей валового регионального продукта, уровня доходов населения, занятости, безработицы, уровня образования и здравоохранения. Будут рассмотрены статистические данные за последние годы и выявлены основные тенденции развития в различных регионах. Особое внимание будет уделено выявлению регионов-лидеров и регионов-аутсайдеров, а также анализу причин сложившейся ситуации.

Региональная политика и государственное регулирование

Содержимое раздела

В этом разделе будет рассмотрена роль государства в регулировании регионального развития. Будет проанализирована текущая политика, направленная на выравнивание региональных диспропорций, включая распределение финансовых ресурсов, налоговые льготы и поддержку инвестиционных проектов. Будут рассмотрены инструменты государственного регулирования, такие как федеральные целевые программы и специальные экономические зоны. Будет дана оценка эффективности проводимой политики и предложены рекомендации по ее совершенствованию.

Межрегиональное сотрудничество и кластерная политика

Содержимое раздела

В данном разделе рассматривается роль межрегионального сотрудничества и развития кластеров в стимулировании экономического роста. Будут проанализированы примеры успешного межрегионального взаимодействия и кластерных инициатив в различных отраслях экономики. Будут исследованы возможности улучшения координации между регионами. Особое внимание будет уделено выявлению перспективных направлений сотрудничества и разработке рекомендаций по развитию кластерной политики.

Инвестиции и инновации в региональном развитии

Содержимое раздела

Этот раздел посвящен анализу роли инвестиций и инноваций в развитии российских регионов. Будет рассмотрено влияние инвестиций в основной капитал, научные исследования и разработки, а также внедрение новых технологий на экономический рост. Будут проанализированы источники финансирования инвестиционных проектов и механизмы стимулирования инновационной деятельности в регионах. Особое внимание будет уделено анализу инновационных кластеров и их влиянию на экономическое развитие.

Перспективы и сценарии развития

Содержимое раздела

В этом разделе будут рассмотрены возможные сценарии развития российских регионов в среднесрочной и долгосрочной перспективе. Будут проанализированы факторы, которые могут оказать наибольшее влияние на региональное развитие, включая изменения в мировом экономическом контексте, демографические тенденции и технологический прогресс. Будут предложены рекомендации по формированию стратегий, направленных на достижение устойчивого и сбалансированного развития регионов. Будут рассмотрены возможности снижения рисков и использования новых возможностей.

Список литературы

Содержимое раздела

В данном разделе представлен список использованной литературы, включая научные статьи, монографии, статистические сборники и другие источники, использованные в процессе исследования. Список будет оформлен в соответствии с требованиями к цитированию. В списке будут указаны полные данные об источниках, включая авторов, названия, издательства, годы издания и страницы. Использование разнообразных источников позволит обеспечить полноту и достоверность исследования.

Получи Такой Доклад

До 90% уникальность
Готовый файл Word
Оформление по ГОСТ
Список источников по ГОСТ
Таблицы и схемы
Презентация

Создать Доклад на любую тему за 5 минут

Создать

#6116823