Нейросеть

Многообразие видов спорта и их классификация: анализ, структура и роль в современном обществе (Доклад)

Нейросеть для создания доклада Гарантия уникальности Строго по ГОСТу Высочайшее качество Поддержка 24/7

Данный доклад представляет собой детальный анализ многообразия видов спорта, рассматривая их классификацию и значение в современном обществе. Исследование охватывает различные аспекты, включая физические, технические и тактические особенности каждого вида спорта. Особое внимание уделяется влиянию спорта на здоровье, социальное взаимодействие и культурное развитие. В рамках работы будет представлен обзор существующих классификаций, а также предложены новые подходы к систематизации видов спорта, учитывающие современные тенденции и инновации.

Идея:

Основная идея доклада заключается в систематизации знаний о видах спорта и их классификации. Цель работы — представить комплексный взгляд на многообразие спортивных дисциплин, подчеркивая их роль в различных аспектах жизни человека и общества.

Актуальность:

Актуальность исследования обусловлена постоянно растущим интересом к спорту и физической активности во всем мире. Понимание классификации видов спорта позволяет более эффективно организовывать тренировочный процесс, развивать спортивную инфраструктуру и популяризировать здоровый образ жизни. Работа будет полезна для тренеров, спортсменов, студентов и всех, кто интересуется спортом.

Оглавление:

Введение

Обзор существующих классификаций видов спорта

Физиологические аспекты видов спорта

Технические и тактические особенности видов спорта

Психологические факторы в спорте

Социальное и культурное значение спорта

Новые подходы к классификации видов спорта

Список литературы

Наименование образовательного учреждения

Доклад

на тему

Многообразие видов спорта и их классификация: анализ, структура и роль в современном обществе

Выполнил: ФИО

Руководитель: ФИО

Содержание

  • Введение 1
  • Обзор существующих классификаций видов спорта 2
  • Физиологические аспекты видов спорта 3
  • Технические и тактические особенности видов спорта 4
  • Психологические факторы в спорте 5
  • Социальное и культурное значение спорта 6
  • Новые подходы к классификации видов спорта 7
  • Список литературы 8

Введение

Содержимое раздела

Введение раскрывает актуальность темы, подчеркивая значимость исследования многообразия видов спорта и их классификации в современном мире. Этот раздел определяет цели и задачи исследования, акцентируя внимание на необходимость систематизации знаний о различных спортивных дисциплинах. Также обсуждается методология исследования, включая используемые методы анализа и источники данных. Подчеркивается важность работы для различных аудиторий, связанных со спортом, от спортсменов до исследователей.

Обзор существующих классификаций видов спорта

Содержимое раздела

В данном разделе представлен критический анализ существующих классификаций видов спорта, рассматриваются их достоинства и недостатки. Будут проанализированы классификации по различным критериям, таким как физическая нагрузка, технические требования, командное взаимодействие и др. Уделяется внимание тому, как различные классификации применяются в практике, в том числе в образовательных целях, спортивной медицине и организации спортивных мероприятий. Также будут рассмотрены проблемы и ограничения существующих подходов.

Физиологические аспекты видов спорта

Содержимое раздела

Этот раздел посвящен физиологическим аспектам различных видов спорта, включая их влияние на организм человека. Рассматриваются особенности адаптации к физическим нагрузкам, механизмы энергообеспечения и влияние различных видов спорта на сердечно-сосудистую и дыхательную системы. Особое внимание уделяется проблемам травматизма и методам профилактики. Также проводится сравнительный анализ физиологических требований в различных спортивных дисциплинах, выявляются общие закономерности и различия.

Технические и тактические особенности видов спорта

Содержимое раздела

В этом разделе анализируются технические и тактические аспекты различных видов спорта. Рассматриваются основные приемы и стратегии, используемые в различных дисциплинах, а также их эволюция во времени. Обсуждаются факторы, влияющие на эффективность техник и тактик, включая физическую подготовленность, психологическую устойчивость и условия соревнований. Данный раздел будет полезен для тренеров и спортсменов, стремящихся улучшить свои навыки и тактическое мастерство.

Психологические факторы в спорте

Содержимое раздела

Этот раздел посвящен психологическим аспектам спортивной деятельности. Рассматривается влияние мотивации, стресса, уверенности в себе и других психологических факторов на результаты спортсменов. Обсуждаются методы психологической подготовки, включая визуализацию, релаксацию и работу над концентрацией. Анализируется роль командной психологии и взаимоотношений в спортивной команде. Этот раздел будет интересен спортсменам, тренерам и спортивным психологам.

Социальное и культурное значение спорта

Содержимое раздела

В этом разделе рассматривается социальное и культурное значение спорта в современном обществе. Обсуждается роль спорта в формировании ценностей, развитии толерантности и укреплении социальных связей. Анализируется влияние спорта на культурное многообразие и развитие национальных идентичностей. Также рассматриваются проблемы коммерциализации спорта и его влияние на этику и ценности. Этот раздел будет интересен всем, кто интересуется ролью спорта в обществе.

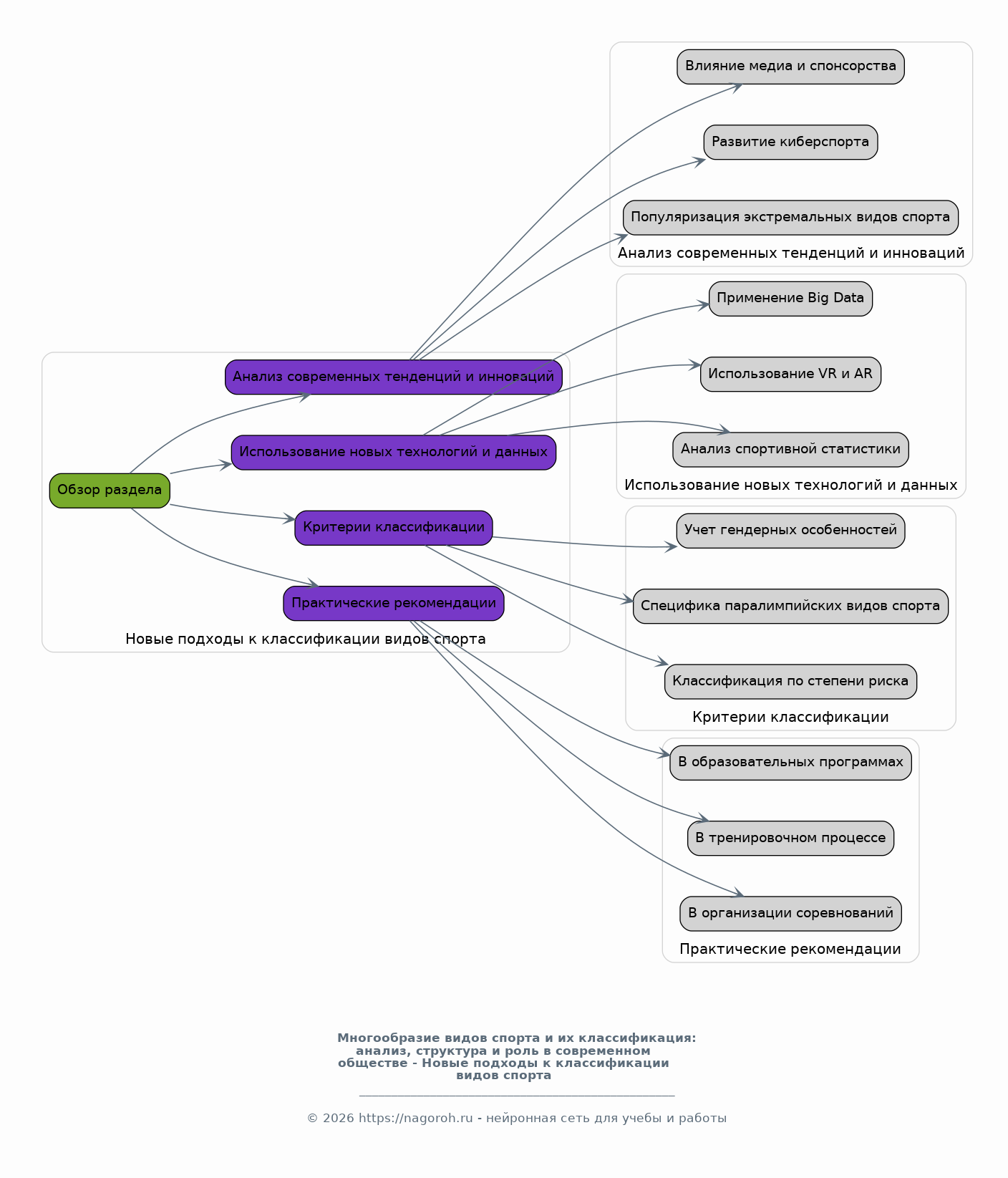
Новые подходы к классификации видов спорта

Содержимое раздела

Предлагаются новые подходы к классификации видов спорта, основанные на современных тенденциях и инновациях. Рассматриваются возможности использования новых технологий и данных для более точной и полной классификации. Обсуждаются критерии, учитывающие специфику современных спортивных дисциплин, включая киберспорт и экстремальные виды спорта. Предлагаются практические рекомендации по применению новых подходов в образовании, тренировочном процессе и организации соревнований.

Список литературы

Содержимое раздела

В данном разделе представлен список использованной литературы, включающий научные статьи, монографии, учебники и другие источники информации. Этот список отсортирован в алфавитном порядке и соответствует требованиям ГОСТ. Каждый источник содержит полную информацию для идентификации, включая авторов, название, издательство, год издания и страницы. Список литературы является важной частью любой научной работы, подтверждающей достоверность представленной информации.

Получи Такой Доклад

До 90% уникальность
Готовый файл Word
Оформление по ГОСТ
Список источников по ГОСТ
Таблицы и схемы
Презентация

Создать Доклад на любую тему за 5 минут

Создать

#5641296