Нейросеть

Мотивация педагогических работников к участию в конкурсах профессионального мастерства: анализ, факторы и перспективы (Доклад)

Нейросеть для создания доклада Гарантия уникальности Строго по ГОСТу Высочайшее качество Поддержка 24/7

Данное исследование посвящено изучению мотивационных аспектов, влияющих на участие педагогических работников в конкурсах профессионального мастерства. Основной акцент сделан на выявлении ключевых мотиваторов и барьеров, стимулирующих или, наоборот, препятствующих вовлечению педагогов в подобные мероприятия. Анализируются различные факторы, такие как система стимулирования, профессиональное развитие и личные убеждения, влияющие на принятие решения об участии. Целью работы является разработка рекомендаций по повышению мотивации педагогических работников и стимулированию их активного участия в конкурсах профессионального мастерства, что способствует росту профессионализма и улучшению качества образования.

Идея:

Исследование основывается на предположении о том, что понимание мотивационных механизмов позволит разработать эффективные стратегии повышения вовлеченности педагогов в конкурсы профессионального мастерства. Предлагается рассмотреть комплексный подход, учитывающий как внешние стимулы (например, материальное вознаграждение), так и внутренние мотиваторы (например, стремление к самореализации).

Актуальность:

Актуальность исследования обусловлена необходимостью повышения качества образования и стимулирования профессионального роста педагогических работников. Конкурсы профессионального мастерства являются эффективным инструментом для выявления, поддержки и распространения передового педагогического опыта. Понимание мотивов участия в конкурсах позволяет разработать систему мер, направленных на повышение престижа педагогической профессии и, как следствие, качества образовательного процесса.

Оглавление:

Введение

Теоретические основы мотивации педагогических работников

Анализ факторов, влияющих на мотивацию к участию в конкурсах

Методология исследования

Результаты исследования: мотивационные профили педагогов

Факторы, препятствующие участию в конкурсах

Разработка рекомендаций по повышению мотивации

Заключение

Список литературы

Наименование образовательного учреждения

Доклад

на тему

Мотивация педагогических работников к участию в конкурсах профессионального мастерства: анализ, факторы и перспективы

Выполнил: ФИО

Руководитель: ФИО

Содержание

  • Введение 1
  • Теоретические основы мотивации педагогических работников 2
  • Анализ факторов, влияющих на мотивацию к участию в конкурсах 3
  • Методология исследования 4
  • Результаты исследования: мотивационные профили педагогов 5
  • Факторы, препятствующие участию в конкурсах 6
  • Разработка рекомендаций по повышению мотивации 7
  • Заключение 8
  • Список литературы 9

Введение

Содержимое раздела

Введение задает контекст исследования, представляя актуальность темы мотивации педагогических работников к участию в конкурсах профессионального мастерства, обозначая значимость данной проблемы для системы образования. Определяются цели и задачи исследования, формируется его структура и раскрывается методология. Подчеркивается важность понимания мотивационных факторов для стимулирования профессионального роста педагогов и повышения качества образовательного процесса. Также вкратце описываются основные методы, применяемые для сбора и анализа данных, используемых в данном исследовании, включая опросы, интервью и анализ документации.

Теоретические основы мотивации педагогических работников

Содержимое раздела

В данном разделе рассматриваются базовые теории мотивации, применимые к педагогической деятельности. Анализируются различные концепции, объясняющие механизмы, лежащие в основе мотивационного процесса. Особое внимание уделяется специфике мотивации педагогов, учитывая особенности их профессиональной деятельности и условия труда. Раскрываются понятия внутренней и внешней мотивации, их взаимосвязь и влияние на поведение педагогов в профессиональной среде. Обсуждаются теории самоопределения, ожиданий, справедливости, а также их применение в контексте конкурсов профессионального мастерства, понимание которых необходимо для дальнейшего анализа.

Анализ факторов, влияющих на мотивацию к участию в конкурсах

Содержимое раздела

В этом разделе проводится детальный анализ внешних и внутренних факторов, влияющих на мотивацию педагогических работников к участию в конкурсах профессионального мастерства. Рассматривается роль системы стимулирования, включая материальные и нематериальные поощрения, такие как премии, повышение квалификации и общественное признание. Исследуется влияние профессионального развития, возможности самореализации и стремление к повышению профессионального статуса. Анализируется влияние личных убеждений, ценностей и опыта педагогов на их решение участвовать в конкурсах, а также влияние микроклимата в коллективе.

Методология исследования

Содержимое раздела

В данном разделе подробно описывается методология, применяемая в исследовании, включая используемые методы сбора и анализа данных. Определяются выборка респондентов, методы опроса, интервью, используемые инструменты и подходы к анализу полученной информации. Обосновывается выбор качественных и количественных методов исследования. Приводится информация о процедуре проведения исследования, включая этапы сбора данных, обработку результатов и методы статистического анализа. Описываются меры по обеспечению надежности и валидности полученных данных, а также этические аспекты исследования.

Результаты исследования: мотивационные профили педагогов

Содержимое раздела

Представлены результаты эмпирического исследования, посвященного изучению мотивационных профилей педагогических работников, участвующих в конкурсах профессионального мастерства. Анализируются данные, полученные в ходе опросов, интервью и анализа документации, с целью выявления ключевых мотивационных факторов. Определяются основные типы мотивации (например, стремление к признанию, карьерному росту, самореализации) и их взаимосвязь с различными характеристиками педагогов, такими как стаж работы, уровень образования и предмет преподавания. Представляются статистические данные и графики, иллюстрирующие полученные результаты.

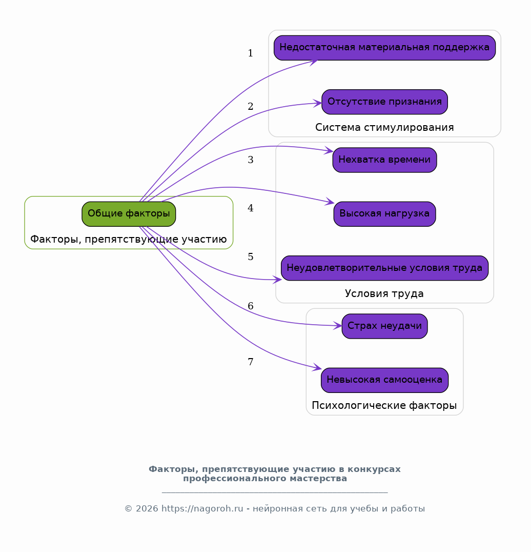
Факторы, препятствующие участию в конкурсах

Содержимое раздела

Раздел посвящен изучению факторов, которые препятствуют участию педагогических работников в конкурсах профессионального мастерства. Анализируются барьеры, связанные с системой стимулирования, включая недостаточную материальную поддержку и отсутствие признания со стороны руководства и коллег. Рассматривается влияние нехватки времени, высокой нагрузки и неудовлетворительных условий труда, влияющих на мотивацию педагогов. Изучается роль страха неудачи, невысокой самооценки, отсутствия уверенности в своих силах, а также других психологических факторов. Предлагаются пути преодоления этих барьеров.

Разработка рекомендаций по повышению мотивации

Содержимое раздела

На основе полученных результатов исследования разрабатываются конкретные рекомендации для повышения мотивации педагогических работников к участию в конкурсах профессионального мастерства. Предлагаются практические меры по совершенствованию системы стимулирования, включающие материальные и нематериальные поощрения, а также создание благоприятных условий для карьерного роста. Разрабатываются рекомендации по улучшению условий труда, снижению нагрузки и предоставлению возможностей для профессионального развития. Предлагаются стратегии по повышению престижа конкурсов, формированию позитивного отношения к участию в них и преодолению барьеров.

Заключение

Содержимое раздела

В заключении обобщаются основные выводы, полученные в ходе исследования. Подводятся итоги анализа мотивационных факторов, влияющих на участие педагогических работников в конкурсах профессионального мастерства. Подчеркивается значимость полученных результатов для совершенствования системы образования и повышения качества педагогической деятельности. Оценивается вклад исследования в понимание мотивационных механизмов и предлагаются направления для дальнейших исследований в данной области. Указывается на перспективы внедрения разработанных рекомендаций и их потенциальное влияние на профессиональное сообщество.

Список литературы

Содержимое раздела

В данном разделе представлены все источники, использованные при написании доклада, включая научные статьи, книги, нормативные документы и интернет-ресурсы. Список составлен в соответствии с требованиями к оформлению списка литературы. Каждый источник содержит полные библиографические данные, необходимые для его идентификации. Список отсортирован по алфавиту или в соответствии с определенной системой цитирования. Этот раздел обеспечивает прозрачность и подтверждает научную обоснованность исследования, отражая источники, использованные при подготовке и написании доклада.

Получи Такой Доклад

До 90% уникальность
Готовый файл Word
Оформление по ГОСТ
Список источников по ГОСТ
Таблицы и схемы
Презентация

Создать Доклад на любую тему за 5 минут

Создать

#5468765