Нейросеть

Музыкальная культура второй половины XX – начала XXI века: Тренды, Эволюция и Влияние (Доклад)

Нейросеть для создания доклада Гарантия уникальности Строго по ГОСТу Высочайшее качество Поддержка 24/7

Данный доклад представляет собой детальный анализ музыкальных явлений, сформировавшихся во второй половине XX века и продолжающих оказывать влияние в XXI столетии. В работе рассматриваются ключевые направления и жанры, такие как рок-музыка, электронная музыка, хип-хоп и их трансформация. Особое внимание уделяется влиянию технологических инноваций на процесс создания, распространения и восприятия музыки, а также социокультурным аспектам. Исследование включает анализ эволюции музыкальных стилей, отражения общественных изменений и глобализации в музыкальном искусстве.

Идея:

Цель доклада – выявить основные тенденции и закономерности развития музыкальной культуры указанного периода, демонстрируя их влияние на современное общество. Предстоит проанализировать взаимосвязь между музыкальными трендами и социальными процессами.

Актуальность:

Изучение музыкальной культуры второй половины XX – начала XXI века актуально для понимания современных культурных процессов. Музыка является мощным инструментом отражения и формирования общественных настроений, ценностей и мировоззрения.

Оглавление:

Введение

Рок-музыка: от бунта до коммерции

Электронная музыка: от андеграунда к мейнстриму

Хип-хоп: от уличной культуры до глобального феномена

Влияние технологий на музыкальную индустрию

Музыка и социум: отражение общественных изменений

Глобализация и музыкальное разнообразие

Заключение

Список литературы

Наименование образовательного учреждения

Доклад

на тему

Музыкальная культура второй половины XX – начала XXI века: Тренды, Эволюция и Влияние

Выполнил: ФИО

Руководитель: ФИО

Содержание

  • Введение 1
  • Рок-музыка: от бунта до коммерции 2
  • Электронная музыка: от андеграунда к мейнстриму 3
  • Хип-хоп: от уличной культуры до глобального феномена 4
  • Влияние технологий на музыкальную индустрию 5
  • Музыка и социум: отражение общественных изменений 6
  • Глобализация и музыкальное разнообразие 7
  • Заключение 8
  • Список литературы 9

Введение

Содержимое раздела

Вводная часть доклада, определяющая тематику, цели и задачи исследования музыкальной культуры второй половины XX – начала XXI века. Здесь будет представлена актуальность выбранной темы, обоснование интереса к изучению музыкальных явлений в контексте социокультурных изменений. Также будет описана структура доклада, его основные разделы и методологические подходы, используемые в исследовании. Указание на важность анализа музыкальных тенденций для понимания современного общества и его культурных кодов. Введение завершится кратким обзором основных этапов развития музыкального искусства в указанный период.

Рок-музыка: от бунта до коммерции

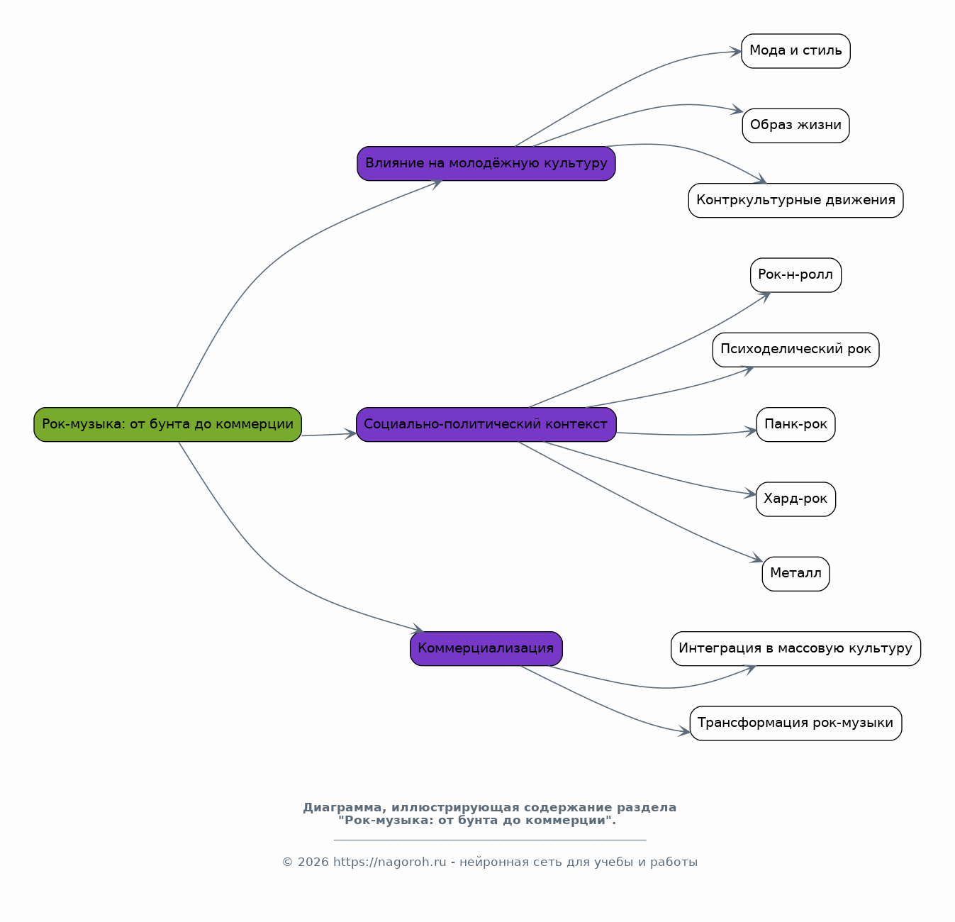
Содержимое раздела

Рассмотрение эволюции рок-музыки во второй половине XX века, начиная от её зарождения и влияния на молодёжную культуру. Анализ различных поджанров рока (рок-н-ролл, психоделический рок, панк-рок, хард-рок, металл) и их социально-политического контекста. Изучение влияния рок-музыки на моду, образ жизни и формирование контркультурных движений. Обсуждение перехода от бунтарства к коммерциализации рок-музыки и её интеграции в массовую культуру.

Электронная музыка: от андеграунда к мейнстриму

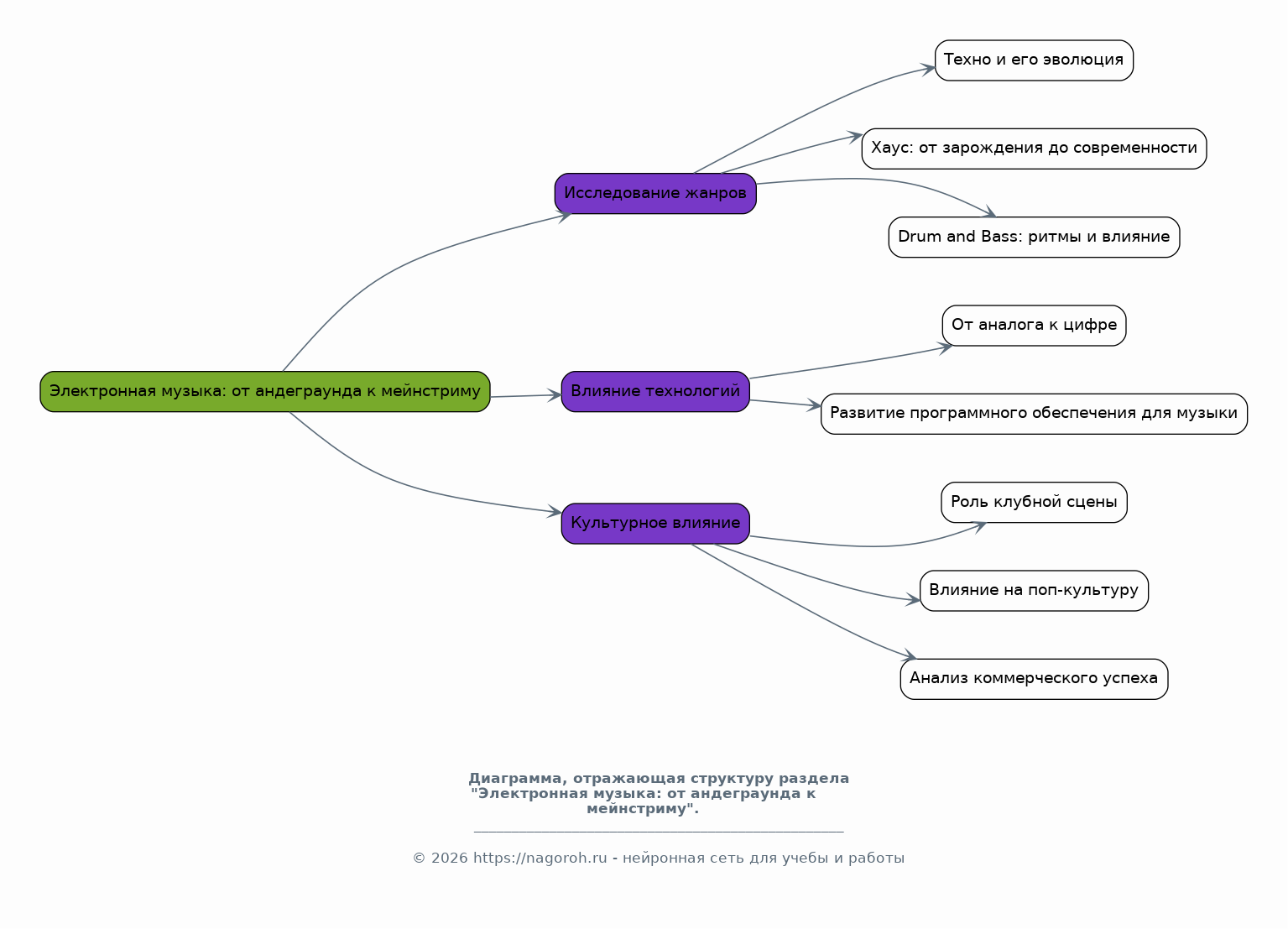
Содержимое раздела

Исследование зарождения и развития электронной музыки, включая её ранние формы и экспериментальные направления. Анализ влияния технологических инноваций на создание и распространение электронной музыки. Рассмотрение различных жанров (техно, хаус, транс, drum and bass) и их эволюции, а также их места на клубной сцене. Влияние электронной музыки на формирование современной поп-культуры и её коммерческий успех.

Хип-хоп: от уличной культуры до глобального феномена

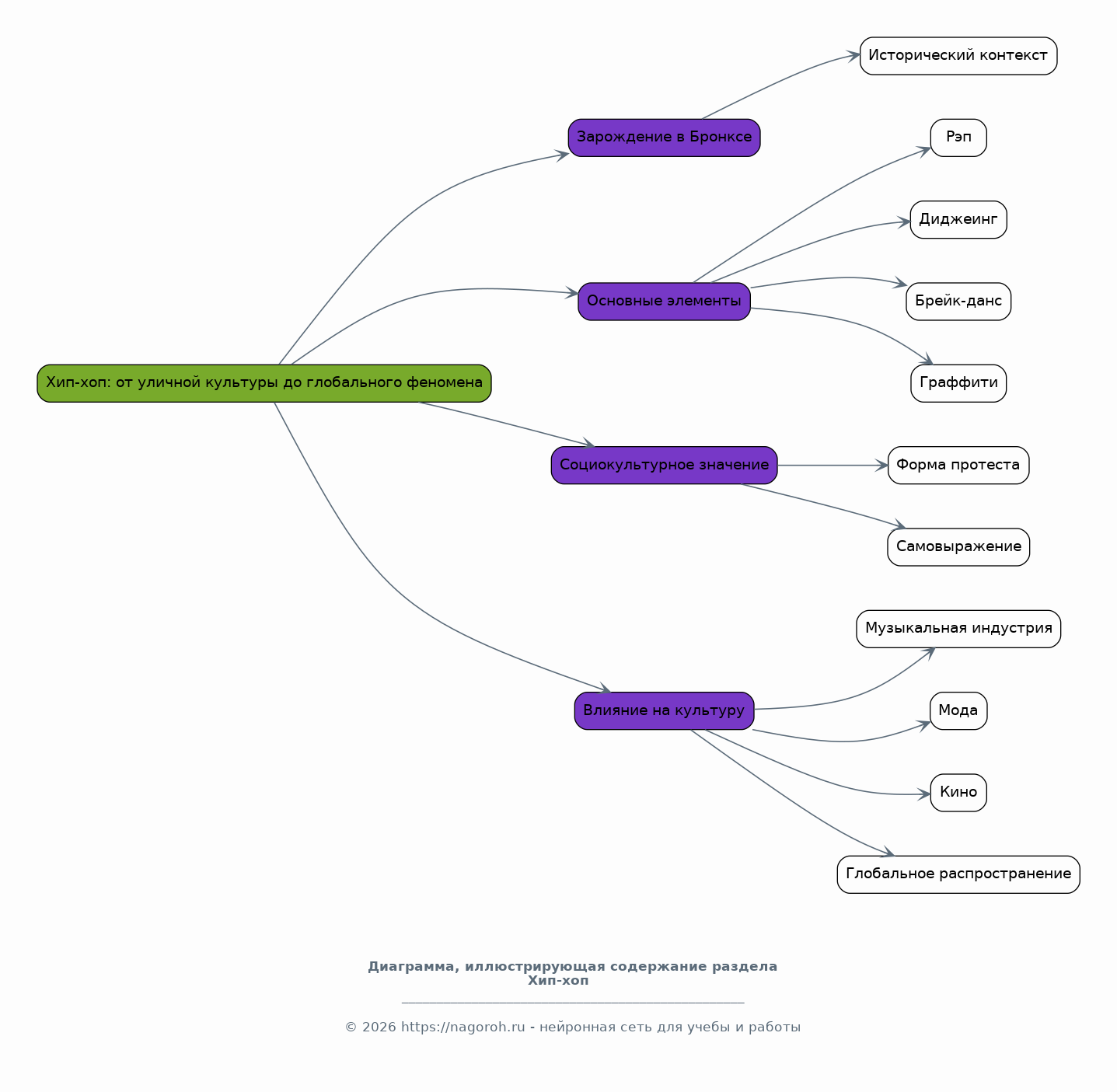
Содержимое раздела

Изучение истории хип-хоп культуры, начиная с её зарождения в Бронксе (Нью-Йорк). Анализ основных элементов хип-хопа (рэп, диджеинг, брейк-данс, граффити) и их взаимосвязи. Рассмотрение социокультурного значения хип-хопа как формы выражения протеста и самовыражения. Влияние хип-хопа на музыкальную индустрию, моду, кино и другие сферы культуры, а также его глобальное распространение.

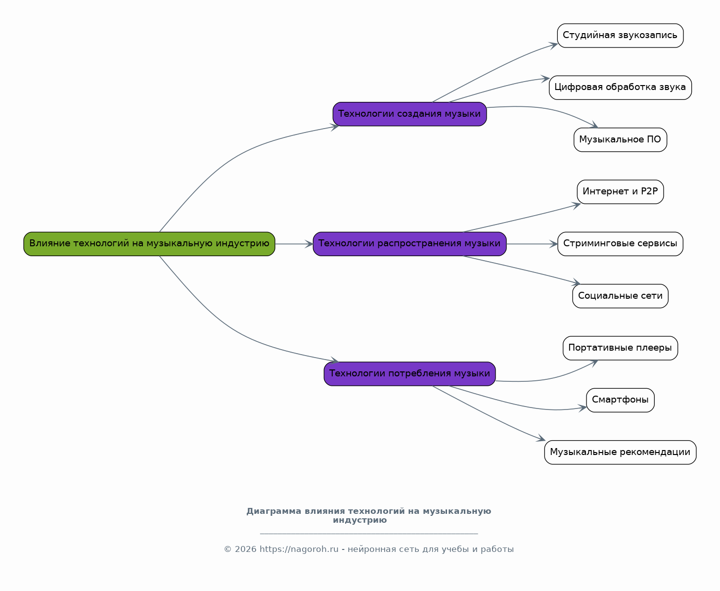
Влияние технологий на музыкальную индустрию

Содержимое раздела

Анализ влияния технологических инноваций на создание, распространение и потребление музыки во второй половине XX – начале XXI века. Рассмотрение появления и развития звукозаписывающих технологий, цифровой записи, интернета и стриминговых сервисов. Обсуждение последствий этих изменений для музыкальной индустрии, включая проблемы авторского права, монетизации и доступа к музыке. Влияние технологий на изменение способов восприятия музыки.

Музыка и социум: отражение общественных изменений

Содержимое раздела

Исследование взаимосвязи между музыкальными трендами и социальными процессами во второй половине XX – начале XXI века. Анализ того, как музыка отражает политические, экономические и культурные изменения. Рассмотрение влияния музыки на формирование социальных движений и протестов. Примеры музыкальных произведений, отражающих ключевые социальные проблемы и тенденции.

Глобализация и музыкальное разнообразие

Содержимое раздела

Анализ влияния глобализации на музыкальную культуру. Рассмотрение распространения музыкальных стилей по всему миру и взаимовлияние культур. Обсуждение тенденций к созданию кросс-культурных музыкальных проектов и коллабораций. Изучение того, как глобализация способствует сохранению или, наоборот, нивелированию культурной самобытности различныx регионов. Примеры выдающихся музыкантов и групп, работающих в разных культурных контекстах.

Заключение

Содержимое раздела

Обобщение основных выводов исследования о музыкальной культуре второй половины XX – начала XXI века. Подведение итогов по ключевым направлениям и жанрам, таким как рок, электронная музыка и хип-хоп. Оценка влияния технологических инноваций и социокультурных факторов на развитие музыки. Перспективы дальнейшего изучения музыкальных явлений и их влияния на современное общество.

Список литературы

Содержимое раздела

Перечень использованных источников, включая книги, статьи, документальные фильмы и интернет-ресурсы. Форматирование списка литературы в соответствии с общепринятыми стандартами (например, APA или MLA). Упорядочивание источников по алфавиту или в порядке цитирования в тексте. Включение публикаций, посвященных различным аспектам музыкальной культуры второй половины XX – начала XXI века.

Получи Такой Доклад

До 90% уникальность
Готовый файл Word
Оформление по ГОСТ
Список источников по ГОСТ
Таблицы и схемы
Презентация

Создать Доклад на любую тему за 5 минут

Создать

#6116372