Нейросеть

Начальный период Великой Отечественной войны: Анализ стратегических просчетов и трагических последствий (Доклад)

Нейросеть для создания доклада Гарантия уникальности Строго по ГОСТу Высочайшее качество Поддержка 24/7

Данный доклад посвящен критическому анализу первых месяцев Великой Отечественной войны, освещая ключевые события и факторы, повлиявшие на ход военных действий. В докладе рассматриваются стратегические решения советского командования, их эффективность и последствия, а также роль человеческого фактора в условиях стремительного немецкого наступления. Особое внимание уделяется анализу оборонительных операций, неудачным тактическим решениям и причинам, приведшим к значительным потерям и поражениям Красной Армии в начальный период войны. Цель исследования - комплексное освещение начального этапа войны для понимания его влияния на дальнейший ход событий и значение для истории.

Идея:

Основная идея доклада заключается в детальном разборе причин, приведших к катастрофическим последствиям в начале войны, и оценке их влияния на последующий ход событий. Предлагается рассмотреть стратегические ошибки командования, а также роль разведки и различных факторов, повлиявших на исход первых сражений.

Актуальность:

Изучение начального этапа Великой Отечественной войны остается актуальным в свете современных военно-исторических исследований и анализа. Понимание ошибок прошлого помогает извлекать уроки для настоящего, а также способствует более глубокому осмыслению истории и ее влияния на современность.

Оглавление:

Введение

Предпосылки войны: политическая и военная обстановка накануне 1941 года

Стратегические просчеты советского командования: анализ ошибок

Операция «Барбаросса»: стремительное наступление немецких войск

Оборонительные бои и поражения Красной Армии: причины и последствия

Человеческий фактор: роль бойцов и командиров в условиях катастрофы

Итоги и уроки начального периода войны: взгляд в будущее

Список литературы

Наименование образовательного учреждения

Доклад

на тему

Начальный период Великой Отечественной войны: Анализ стратегических просчетов и трагических последствий

Выполнил: ФИО

Руководитель: ФИО

Содержание

  • Введение 1
  • Предпосылки войны: политическая и военная обстановка накануне 1941 года 2
  • Стратегические просчеты советского командования: анализ ошибок 3
  • Операция «Барбаросса»: стремительное наступление немецких войск 4
  • Оборонительные бои и поражения Красной Армии: причины и последствия 5
  • Человеческий фактор: роль бойцов и командиров в условиях катастрофы 6
  • Итоги и уроки начального периода войны: взгляд в будущее 7
  • Список литературы 8

Введение

Содержимое раздела

Вводная часть доклада, представляющая собой общий обзор темы и обоснование ее актуальности. Этот раздел объяснит, почему изучение начального этапа войны важно сегодня, подчеркивая влияние тех событий на последующий ход войны и современную историческую науку. Здесь будет сформулирована основная цель исследования, обозначены вопросы, на которые предстоит ответить, и указана методология, использованная для анализа. Также будут представлены краткие данные о структуре доклада и его основных разделах, чтобы заинтересовать слушателей и подготовить их к восприятию более детальной информации.

Предпосылки войны: политическая и военная обстановка накануне 1941 года

Содержимое раздела

Этот раздел погружает в сложную политическую и военную ситуацию, предшествовавшую началу войны. Он анализирует внешнюю политику СССР и Германии, их взаимоотношения и планы друг против друга, а также международные договоры, такие как Пакт Молотова-Риббентропа, и их влияние на подготовку к войне. Кроме того, будет рассмотрена обстановка внутри СССР, включая готовность армии, состояние вооружения и стратегическое планирование, для понимания готовности к предстоящему конфликту.

Стратегические просчеты советского командования: анализ ошибок

Содержимое раздела

Раздел посвящен анализу ключевых стратегических ошибок, допущенных советским командованием в преддверии и в первые месяцы войны. Будут рассмотрены ошибки в оценке вероятного противника, неверные расчеты сроков нападения, игнорирование данных разведки и неэффективная организация обороны. Детально будет проанализировано планирование операций, дислокация войск и причины, приведшие к катастрофическим последствиям первых недель войны, показывая взаимосвязь между ошибками в планировании и итоговым поражением.

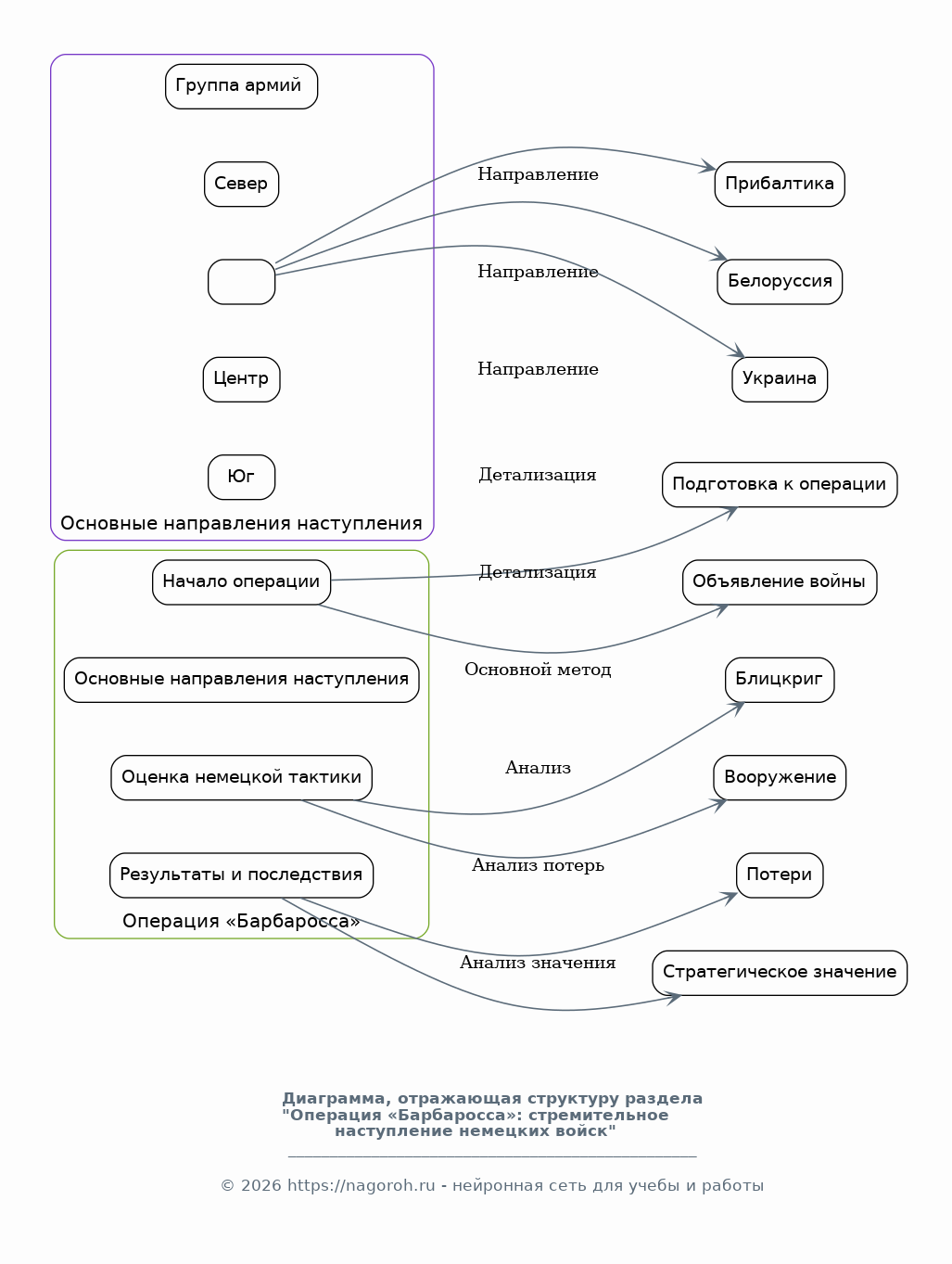
Операция «Барбаросса»: стремительное наступление немецких войск

Содержимое раздела

Этот пункт подробно описывает ход немецкого наступления в рамках операции «Барбаросса». Будет дана оценка тактике немецких войск, их вооружению и стратегии блицкрига, а также анализироваться скорость и глубина проникновения вермахта на советскую территорию. Отдельное внимание уделяется основным направлениям наступления, ключевым сражениям и тактическим приемам, использованным немецкими войсками, чтобы продемонстрировать эффективность их стратегии в начальный период войны.

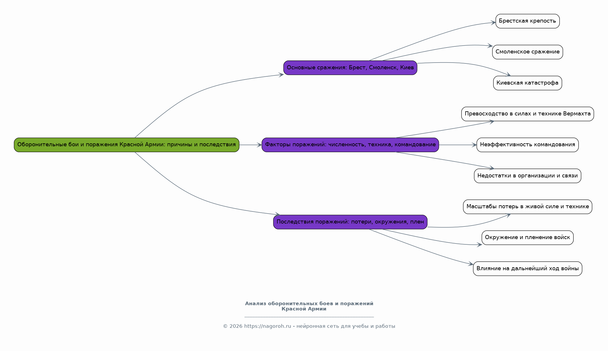
Оборонительные бои и поражения Красной Армии: причины и последствия

Содержимое раздела

Центральный раздел, посвященный анализу оборонительных боев, которые вела Красная Армия в первые месяцы войны, и причинам ее поражений. В нем будут рассмотрены основные сражения, такие как бои под Брестом, Смоленском и Киевом. Анализируются факторы, приведшие к крупным потерям, окружениям и пленению советских войск, а также оценивается влияние этих поражений на последующий ход войны, показывая трагическую реальность первых месяцев.

Человеческий фактор: роль бойцов и командиров в условиях катастрофы

Содержимое раздела

Этот раздел рассматривает роль человеческого фактора в контексте начального периода войны. Анализируется влияние морального духа, мотивации и профессионализма бойцов и командиров на ход военных действий. Будут рассмотрены примеры героизма и самоотверженности, а также случаи трусости и дезертирства, чтобы продемонстрировать сложность и неоднозначность обстановки. Кроме того, будет проанализирована роль политических комиссаров и их вклад в поддержание боевого духа.

Итоги и уроки начального периода войны: взгляд в будущее

Содержимое раздела

В этом разделе подводятся итоги начального периода Великой Отечественной войны, дается оценка его влияния на дальнейший ход событий и на общее течение войны. Обсуждаются основные уроки, извлеченные из военных действий, включая ошибки, допущенные советским командованием, и оценивается их роль в последующих победах. Рассматривается значение этого периода для формирования советской военной стратегии и тактики и влияние на последующие поколения.

Список литературы

Содержимое раздела

Данный раздел содержит перечень использованной литературы, включая книги, статьи и архивные материалы, на основе которых был подготовлен доклад. Он структурирован в соответствии с принятыми академическими стандартами, чтобы обеспечить точность и полноту информации. В списке будут представлены как работы советских и российских историков, так и зарубежные исследования, посвященные начальному периоду Великой Отечественной войны, что позволит читателям углубиться в тему.

Получи Такой Доклад

До 90% уникальность
Готовый файл Word
Оформление по ГОСТ
Список источников по ГОСТ
Таблицы и схемы
Презентация

Создать Доклад на любую тему за 5 минут

Создать

#6096017