Нейросеть

Наркомания: Медико-социальные аспекты, вызовы и стратегии противодействия в современном обществе (Доклад)

Нейросеть для создания доклада Гарантия уникальности Строго по ГОСТу Высочайшее качество Поддержка 24/7

Данный доклад посвящен комплексному анализу проблемы наркомании, рассматривая ее как сложный медико-социальный феномен. Исследование охватывает широкий спектр вопросов, начиная от этиологии и патогенеза зависимости до социальных последствий и стратегий профилактики. В работе также уделяется внимание современным вызовам, связанным с распространением наркотиков и эффективным мерам противодействия наркомании. Основная цель доклада – предоставить глубокое понимание проблемы и предложить пути решения, основанные на доказательной базе.

Идея:

Предлагается рассмотреть наркоманию как многогранную проблему, требующую комплексного подхода, включающего медицинские, социальные и психологические аспекты. В докладе будут предложены практические рекомендации по профилактике и реабилитации.

Актуальность:

Актуальность темы обусловлена ростом числа людей, страдающих от наркозависимости, и негативным влиянием наркомании на общественное здоровье и социально-экономическое развитие. Понимание механизмов развития зависимости и разработка эффективных мер противодействия являются критически важными для снижения вреда от наркотиков.

Оглавление:

Введение

Медицинские аспекты наркомании: этиология, патогенез и клиническая картина

Социальные последствия наркомании: влияние на общество и личность

Факторы риска и профилактика наркомании среди молодежи

Методы лечения и реабилитации наркозависимых: современные подходы

Международный опыт борьбы с наркоманией: успешные практики и уроки

Правовые аспекты борьбы с наркоманией: законодательство и правоприменение

Заключение

Список литературы

Наименование образовательного учреждения

Доклад

на тему

Наркомания: Медико-социальные аспекты, вызовы и стратегии противодействия в современном обществе

Выполнил: ФИО

Руководитель: ФИО

Содержание

  • Введение 1
  • Медицинские аспекты наркомании: этиология, патогенез и клиническая картина 2
  • Социальные последствия наркомании: влияние на общество и личность 3
  • Факторы риска и профилактика наркомании среди молодежи 4
  • Методы лечения и реабилитации наркозависимых: современные подходы 5
  • Международный опыт борьбы с наркоманией: успешные практики и уроки 6
  • Правовые аспекты борьбы с наркоманией: законодательство и правоприменение 7
  • Заключение 8
  • Список литературы 9

Введение

Содержимое раздела

Введение в проблематику наркомании как глобальной угрозы. В данном разделе обозначается актуальность исследования, описываются основные цели и задачи доклада. Планируется определить ключевые аспекты проблемы, включая медицинские, социальные и психологические факторы, влияющие на возникновение и развитие зависимости. Дополнительно будет кратко представлен обзор существующих подходов к профилактике, лечению и реабилитации наркозависимых, а также обозначены основные направления будущих исследований.

Медицинские аспекты наркомании: этиология, патогенез и клиническая картина

Содержимое раздела

Детальный анализ медицинских аспектов наркомании, включающий этиологию, патогенез и клиническую картину различных видов наркотической зависимости. Рассматриваются нейробиологические механизмы формирования зависимости, влияние наркотиков на мозг и психофизиологическое состояние человека. Обсуждаются основные группы наркотических веществ, их фармакологические свойства и связанные с ними риски для здоровья, включая острые и хронические последствия употребления. Также будут рассмотрены современные методы диагностики и лечения наркомании, основанные на доказательной медицине, включая медикаментозную терапию и психотерапевтические подходы.

Социальные последствия наркомании: влияние на общество и личность

Содержимое раздела

Анализ социальных последствий наркомании, включающий воздействие на общественное здоровье, экономику и криминогенную обстановку. Рассматриваются проблемы, связанные с распространением наркотиков среди различных социальных групп, включая молодежь. Обсуждаются вопросы социальной стигматизации наркозависимых и роль социальных институтов в профилактике и реабилитации, а также юридические аспекты, связанные с наркоманией, включая законодательство и правоприменительную практику. Также рассматривается влияние наркомании на семейные отношения и формирование зависимостей у близких наркозависимых.

Факторы риска и профилактика наркомании среди молодежи

Содержимое раздела

Изучение факторов риска возникновения наркомании, особенно среди молодежи. Анализируются личностные, семейные, социальные и средовые факторы, способствующие развитию зависимости. Представлены различные методики и подходы к профилактике наркомании, включая информационные кампании, образовательные программы и психосоциальную поддержку. Обсуждаются роль семьи, школы и общественных организаций в формировании здорового образа жизни и профилактике наркозависимости. Рассматриваются стратегии раннего выявления и вмешательства.

Методы лечения и реабилитации наркозависимых: современные подходы

Содержимое раздела

Обзор современных методов лечения и реабилитации наркозависимых, включая медикаментозную терапию, психотерапию и социальную реабилитацию. Рассматриваются различные виды лечения, такие как детоксикация, заместительная терапия и психотерапевтические подходы, включая когнитивно-поведенческую терапию и групповую терапию. Оценивается эффективность различных реабилитационных программ, включая стационарное и амбулаторное лечение, а также роль самопомощи и поддержки со стороны сообщества. Обсуждаются проблемы рецидивов и стратегии их предотвращения.

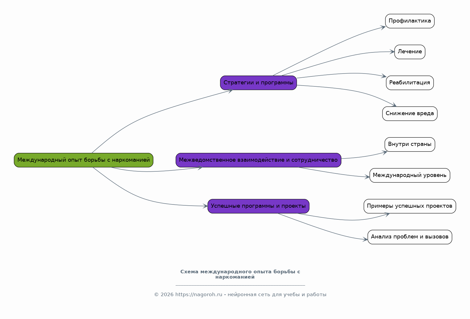
Международный опыт борьбы с наркоманией: успешные практики и уроки

Содержимое раздела

Анализ международного опыта борьбы с наркоманией, включая успешные практики и извлеченные уроки из различных стран. Рассматриваются различные стратегии и программы, применяемые в борьбе с распространением наркотиков, включая профилактику, лечение, реабилитацию и снижение вреда. Обсуждаются вопросы межведомственного взаимодействия и сотрудничества между различными странами в борьбе с наркоманией. Анализируются примеры успешных программ и проектов, а также проблемы и вызовы, с которыми сталкиваются различные страны в борьбе с наркозависимостью.

Правовые аспекты борьбы с наркоманией: законодательство и правоприменение

Содержимое раздела

Обзор правовых аспектов борьбы с наркоманией, включая законодательство в области оборота наркотиков и правоприменительную практику. Рассматриваются различные аспекты правового регулирования, включая уголовную ответственность за преступления, связанные с наркотиками, и административные меры. Обсуждаются вопросы борьбы с незаконным оборотом наркотиков и роль правоохранительных органов. Анализируются проблемы, связанные с наркополитикой, и предлагаются пути совершенствования законодательства и правоприменительной практики в целях повышения эффективности борьбы с наркоманией и защиты прав граждан.

Заключение

Содержимое раздела

В заключении обобщаются основные выводы исследования, подчеркивается важность комплексного подхода к борьбе с наркоманией. Затрагиваются ключевые аспекты проблемы, рассмотренные в докладе, и акцентируется необходимость дальнейших исследований и разработок в этой области. Подчеркивается важность межведомственного взаимодействия, а также сотрудничества между различными организациями и специалистами для достижения эффективных результатов. Предлагаются рекомендации для улучшения ситуации и уменьшения негативных последствий наркомании, особенно для школьников и студентов.

Список литературы

Содержимое раздела

В список литературы включаются все использованные источники, включая научные статьи, монографии, статистические данные и другие материалы, цитируемые в докладе. Формат списка литературы соответствует требованиям научного оформления, с указанием авторов, названий работ, издательств, годов издания и страниц. Также могут быть включены ссылки на онлайн-ресурсы, использованные в процессе исследования. Список литературы является подтверждением научной обоснованности проделанной работы.

Получи Такой Доклад

До 90% уникальность
Готовый файл Word
Оформление по ГОСТ
Список источников по ГОСТ
Таблицы и схемы
Презентация

Создать Доклад на любую тему за 5 минут

Создать

#6147798