Нейросеть

Настройка Samba DC, Postfix и Dovecot с LDAP-авторизацией на ALT Linux: Практическое руководство (Доклад)

Нейросеть для создания доклада Гарантия уникальности Строго по ГОСТу Высочайшее качество Поддержка 24/7

В данном докладе представлен подробный анализ процесса настройки контроллера домена Samba DC, почтовых серверов Postfix и Dovecot на операционной системе ALT Linux с использованием LDAP для аутентификации пользователей. Рассмотрены основные этапы конфигурации, начиная от установки и первичной настройки компонентов, и заканчивая интеграцией с системой управления учетными записями. Особое внимание уделено вопросам безопасности и оптимальной производительности, а также практическим аспектам администрирования. Цель доклада — предоставить слушателям практическое руководство по развертыванию данной инфраструктуры.

Идея:

Доклад направлен на предоставление практических знаний и навыков по настройке комплексной IT-инфраструктуры для малого и среднего бизнеса. Предлагается пошаговое руководство, позволяющее слушателям самостоятельно реализовать предложенное решение, а также адаптировать его под собственные нужды.

Актуальность:

В настоящее время построение эффективной и безопасной IT-инфраструктуры является критически важным для любой организации. Данный доклад отвечает на актуальные потребности в области администрирования серверов и сетевых сервисов, предлагая конкретные решения для обеспечения работоспособности и безопасности информационных систем.

Оглавление:

Введение

Выбор и установка компонентов

Настройка Samba DC

Настройка OpenLDAP

Настройка Postfix

Настройка Dovecot

Интеграция и тестирование

Заключение

Список литературы

Наименование образовательного учреждения

Доклад

на тему

Настройка Samba DC, Postfix и Dovecot с LDAP-авторизацией на ALT Linux: Практическое руководство

Выполнил: ФИО

Руководитель: ФИО

Содержание

  • Введение 1
  • Выбор и установка компонентов 2
  • Настройка Samba DC 3
  • Настройка OpenLDAP 4
  • Настройка Postfix 5
  • Настройка Dovecot 6
  • Интеграция и тестирование 7
  • Заключение 8
  • Список литературы 9

Введение

Содержимое раздела

В данной вводной части доклада рассматриваются предпосылки и цели исследования. Обсуждается актуальность выбранной темы в контексте современных требований к IT-инфраструктуре предприятий. Описываются основные задачи, которые будут решаться в рамках доклада, такие как выбор компонентов, этапы настройки и интеграции. Также будут освещены общие принципы работы Samba DC, Postfix, Dovecot и LDAP, а также их взаимодействие друг с другом в рамках данной системы. Ориентировано на быстрое ознакомление с общей композицией доклада.

Выбор и установка компонентов

Содержимое раздела

Этот раздел посвящен выбору и установке необходимых компонентов: Samba DC, Postfix, Dovecot, OpenLDAP и зависимых пакетов на операционной системе ALT Linux. Будут рассмотрены требования к аппаратным ресурсам, выбор версий программного обеспечения и методы установки. Особое внимание уделяется процессу установки с использованием пакетного менеджера APT и репозиториев ALT Linux. Также будут описаны процедуры обновления и управления версиями ПО. Целью раздела является обеспечение основы для дальнейшей настройки.

Настройка Samba DC

Содержимое раздела

В этом разделе подробно рассматривается процесс настройки контроллера домена Samba DC. Будут освещены следующие аспекты: создание домена, настройка DNS, управление учетными записями пользователей и групп, а также настройка общих сетевых ресурсов. Особое внимание будет уделено вопросам безопасности, таким как настройка политик паролей и ограничение доступа. Рассмотрены методы диагностики и устранения возможных проблем при настройке Samba DC. Цель раздела — создание основы для централизованного управления учетными записями.

Настройка OpenLDAP

Содержимое раздела

Данный раздел посвящен настройке OpenLDAP, который будет использоваться для хранения информации об учетных записях и аутентификации пользователей. Будут рассмотрены следующие аспекты: установка и базовая настройка OpenLDAP, создание схемы для хранения данных Samba, интеграция OpenLDAP с Samba DC. Особое внимание будет уделено вопросам безопасности, таким как настройка SSL/TLS для защиты трафика LDAP. Рассмотрены методы диагностики и устранения возможных проблем при настройке OpenLDAP. Раздел подготовит почву для интеграции с другими сервисами.

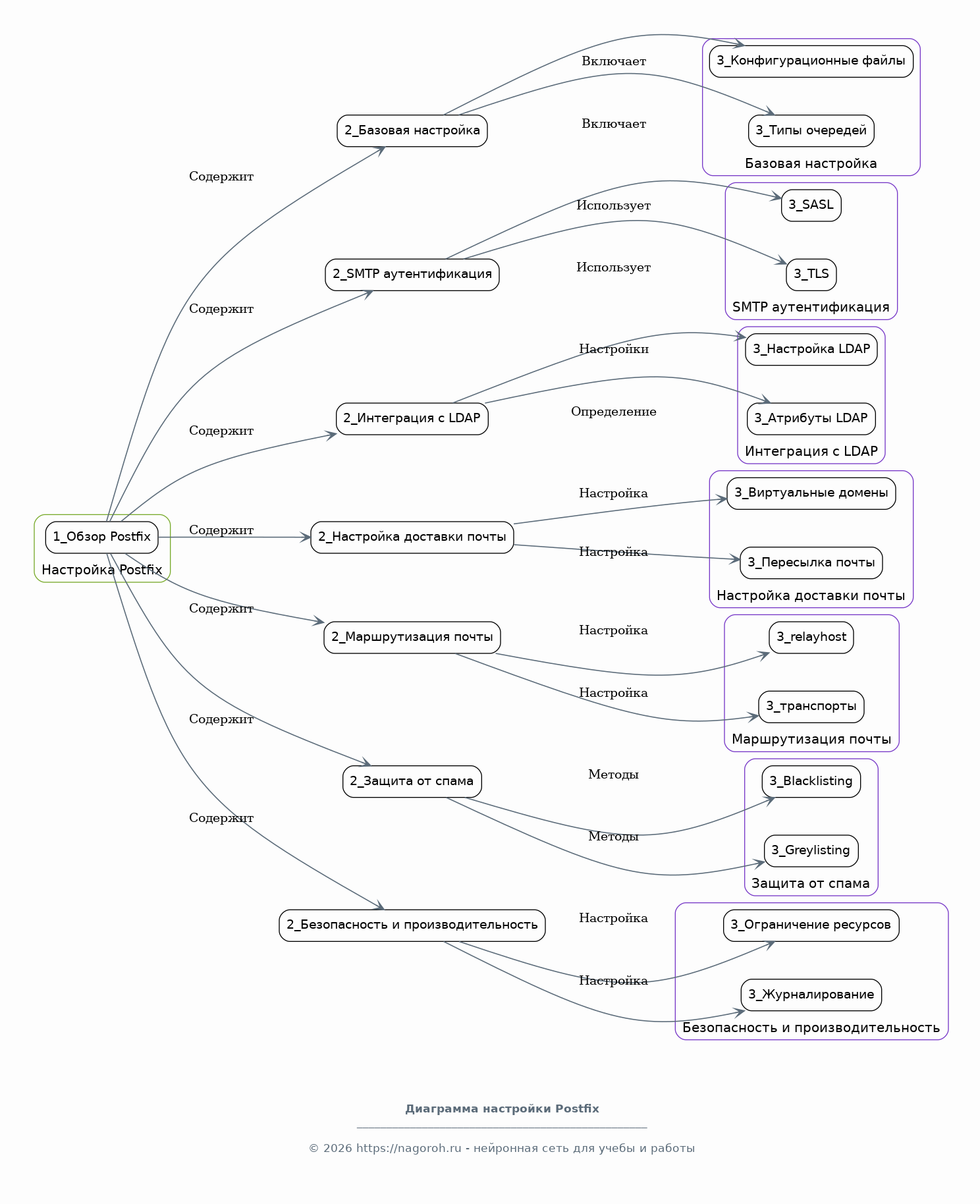
Настройка Postfix

Содержимое раздела

Этот раздел посвящен настройке почтового сервера Postfix. Будут рассмотрены следующие аспекты: базовая настройка Postfix, настройка SMTP-аутентификации, интеграция с LDAP для аутентификации пользователей, настройка доставки почты. Также будут рассмотрены вопросы маршрутизации почты и защита от спама. Особое внимание будет уделено настройке безопасности и производительности Postfix. Цель раздела — создание функционирующего почтового сервера.

Настройка Dovecot

Содержимое раздела

В данном разделе рассматривается настройка сервера IMAP/POP3 Dovecot. Будут рассмотрены следующие аспекты: установка и базовая настройка Dovecot, интеграция с LDAP для аутентификации пользователей, настройка безопасного соединения с использованием SSL/TLS. Также будут рассмотрены вопросы хранения почты и управление пользовательскими настройками. Особое внимание будет уделено настройке безопасности и производительности Dovecot. Цель раздела — настройка доступа к почтовым ящикам.

Интеграция и тестирование

Содержимое раздела

Этот раздел посвящен интеграции всех компонентов и тестированию работоспособности системы. Будут рассмотрены следующие аспекты: проверка работы Samba DC, настройка DNS записей, тестирование аутентификации пользователей через LDAP, отправка и получение почты, тестирование безопасного соединения. Будут рассмотрены методы мониторинга и диагностики проблем. Особое внимание будет уделено проверке безопасности системы. Цель — убедиться в корректности работы всех компонентов.

Заключение

Содержимое раздела

В заключительной части доклада подводятся итоги проделанной работы. Обобщаются основные результаты и выводы, полученные в ходе исследования. Обсуждаются потенциальные направления для дальнейшего развития и улучшения предложенного решения. Оценивается эффективность и практическая применимость описанной системы в реальных условиях. Подчеркивается значимость полученных результатов для обеспечения эффективной IT-инфраструктуры.

Список литературы

Содержимое раздела

В этом разделе представлены перечень использованных источников, включая техническую документацию, статьи, книги и другие материалы, которые были использованы при подготовке доклада. Указаны ссылки на официальные сайты разработчиков программного обеспечения, а также на ресурсы, содержащие полезную информацию по теме доклада. Соблюдены все требования к оформлению списка литературы. Цель раздела — обеспечение возможности для более глубокого изучения темы.

Получи Такой Доклад

До 90% уникальность
Готовый файл Word
Оформление по ГОСТ
Список источников по ГОСТ
Таблицы и схемы
Презентация

Создать Доклад на любую тему за 5 минут

Создать

#5621071