Нейросеть

Научные идеи советских педагогов: Анализ наследия Блонского, Макаренко, Сухомлинского в контексте современной педагогики (Доклад)

Нейросеть для создания доклада Гарантия уникальности Строго по ГОСТу Высочайшее качество Поддержка 24/7

Данный доклад посвящен анализу педагогических идей выдающихся советских педагогов: Павла Блонского, Антона Макаренко и Василия Сухомлинского. Исследование направлено на выявление ключевых аспектов их подходов к образованию, воспитанию и развитию личности. В рамках доклада будет проведен сравнительный анализ их методологий, выявлены общие черты и отличия, а также рассмотрено влияние их идей на современную педагогическую практику. Особое внимание уделено актуализации наследия этих педагогов в контексте современных вызовов и тенденций в образовании.

Идея:

Цель данного исследования - углубить понимание вклада советских педагогов в развитие педагогической науки и практики. Акцент будет сделан на выявлении универсальных принципов, которые могут быть применены в современной образовательной среде.

Актуальность:

Актуальность исследования обусловлена необходимостью переосмысления опыта прошлого для решения современных проблем в образовании. Изучение педагогического наследия Блонского, Макаренко и Сухомлинского представляет интерес для преподавателей, методистов и всех, кто интересуется вопросами образования.

Оглавление:

Введение

Павел Блонский: Теоретические основы педагогики

Антон Макаренко: Воспитание в коллективе и трудовое воспитание

Василий Сухомлинский: Гуманистическая педагогика и воспитание личности

Сравнительный анализ идей педагогов

Влияние на современную педагогическую практику

Проблемы и перспективы развития педагогики

Список литературы

Наименование образовательного учреждения

Доклад

на тему

Научные идеи советских педагогов: Анализ наследия Блонского, Макаренко, Сухомлинского в контексте современной педагогики

Выполнил: ФИО

Руководитель: ФИО

Содержание

  • Введение 1
  • Павел Блонский: Теоретические основы педагогики 2
  • Антон Макаренко: Воспитание в коллективе и трудовое воспитание 3
  • Василий Сухомлинский: Гуманистическая педагогика и воспитание личности 4
  • Сравнительный анализ идей педагогов 5
  • Влияние на современную педагогическую практику 6
  • Проблемы и перспективы развития педагогики 7
  • Список литературы 8

Введение

Содержимое раздела

Вводная часть доклада, представляющая собой общее введение в тему советской педагогики и ее значение. Здесь будет обозначена актуальность исследования и его цель, а также сформулированы основные вопросы, на которые предстоит ответить в ходе работы. В общих чертах будет охарактеризован вклад выдающихся педагогов, чьи идеи будут рассмотрены в данной работе. Также отмечено, что исследование направлено на понимание преемственности и новаторства в педагогической мысли указанного периода.

Павел Блонский: Теоретические основы педагогики

Содержимое раздела

В данном разделе будет представлен обзор теоретических взглядов Павла Блонского на педагогику. Рассмотрены его идеи о развитии ребенка, роли среды и воспитания, а также его подходы к организации учебного процесса. Особое внимание будет уделено анализу его концепции трудовой школы и ее влиянию на советскую систему образования. Также будут проанализированы его труды, посвященные психологии и дидактике, и их значение для развития педагогической науки в целом, будут рассмотрены его взгляды на формирование личности.

Антон Макаренко: Воспитание в коллективе и трудовое воспитание

Содержимое раздела

Этот раздел посвящен педагогической системе Антона Макаренко, ее ключевым принципам и методам воспитания. Будет проанализирована роль коллектива в формировании личности, а также значение трудового воспитания в процессе обучения. Особое внимание будет уделено анализу его опыта работы с беспризорными детьми и применению его подходов в современных условиях. В блоке будет рассказано о методиках Макаренко и его вкладе в развитие советской педагогики, включая вопросы дисциплины и самоуправления.

Василий Сухомлинский: Гуманистическая педагогика и воспитание личности

Содержимое раздела

Раздел посвящен гуманистической педагогике Василия Сухомлинского, его подходам к воспитанию, образованию и развитию личности. Будут рассмотрены его идеи о роли школы в формировании гармоничной личности, о важности любви и уважения к ребенку, а также его методы работы с детьми. Особое внимание будет уделено анализу его опыта работы в сельской школе и его влиянию на развитие гуманистической педагогики. Также будут проанализированы его взгляды на воспитание и образование.

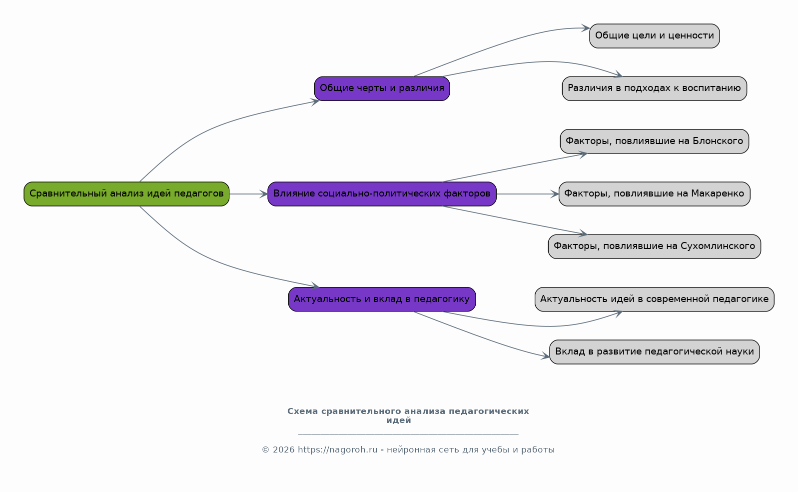
Сравнительный анализ идей педагогов

Содержимое раздела

В данном разделе будет проведен сравнительный анализ педагогических идей Блонского, Макаренко и Сухомлинского. Будут выявлены общие черты и различия в их подходах к образованию, воспитанию и развитию личности. Будет рассмотрено влияние различных социально-политических факторов на их взгляды и методы работы. Особое внимание будет уделено актуальности их идей в контексте современных вызовов в образовании, а также оценке их вклада в развитие педагогической науки.

Влияние на современную педагогическую практику

Содержимое раздела

Этот раздел посвящен анализу влияния идей Блонского, Макаренко и Сухомлинского на современную педагогическую практику. Будут рассмотрены примеры применения их методов и подходов в образовательных учреждениях, а также выявлены возможности для их адаптации к современным условиям. Особое внимание будет уделено вопросам гуманизации образования, воспитания в коллективе и развития творческого потенциала учащихся. Будет проанализирована эволюция педагогических систем и их реализация в современных школах.

Проблемы и перспективы развития педагогики

Содержимое раздела

В этом разделе будут рассмотрены современные проблемы и перспективы развития педагогики в контексте наследия советских педагогов. Будут проанализированы вызовы, стоящие перед современной образовательной системой, и возможности использования опыта Блонского, Макаренко и Сухомлинского для их решения. Особое внимание будет уделено вопросам гуманизации образования, развития творческого мышления и формирования личности в современных условиях. Также будут рассмотрены направления дальнейших исследований в области педагогики.

Список литературы

Содержимое раздела

В этом разделе представлен список использованной литературы, включая работы Блонского, Макаренко и Сухомлинского, а также современные исследования по данной теме. Будут указаны все источники, использованные при написании доклада, с соблюдением требований к оформлению библиографических данных. Список литературы будет включать как теоретические работы, так и практические материалы, использованные для анализа и интерпретации данных. Это поможет читателям оценить полноту исследования.

Получи Такой Доклад

До 90% уникальность
Готовый файл Word
Оформление по ГОСТ
Список источников по ГОСТ
Таблицы и схемы
Презентация

Создать Доклад на любую тему за 5 минут

Создать

#6121066