Нейросеть

Наука в России: Эволюция исследований и достижений в период с 2000 по 2022 год (Доклад)

Нейросеть для создания доклада Гарантия уникальности Строго по ГОСТу Высочайшее качество Поддержка 24/7

Данный доклад представляет собой обзор развития науки в России на протяжении двух десятилетий, начиная с 2000 года и до 2022 года. В нем анализируются ключевые тенденции, изменения в финансировании и организационной структуре научных исследований, а также вклад российских ученых в мировое научное сообщество. Особое внимание уделяется влиянию реформ и программ государственной поддержки на развитие науки, а также рассматриваются наиболее значимые достижения и вызовы, стоящие перед российской наукой в обозначенный период. Доклад призван осветить как положительные, так и отрицательные стороны развития науки в России, предлагая комплексный анализ изменений.

Идея:

Цель доклада – всесторонне изучить трансформацию российской науки в контексте глобальных изменений и внутриполитических процессов. Он направлен на выявление ключевых факторов, определяющих динамику развития науки в России, и оценку их влияния на научный потенциал страны.

Актуальность:

Актуальность исследования обусловлена необходимостью анализа текущего состояния российской науки для выработки эффективных стратегий развития. Изучение опыта прошлых лет позволяет выявить успешные практики и избежать повторения ошибок, что критически важно для дальнейшего прогресса.

Оглавление:

Введение

Финансирование науки в России: динамика и приоритеты

Реформирование научной сферы: цели, методы, результаты

Научные достижения и прорывы: основные направления и результаты

Влияние на международные научные связи и сотрудничество

Кадровый вопрос в науке: подготовка, мотивация, удержание

Проблемы и вызовы для российской науки в будущем

Заключение

Список литературы

Наименование образовательного учреждения

Доклад

на тему

Наука в России: Эволюция исследований и достижений в период с 2000 по 2022 год

Выполнил: ФИО

Руководитель: ФИО

Содержание

  • Введение 1
  • Финансирование науки в России: динамика и приоритеты 2
  • Реформирование научной сферы: цели, методы, результаты 3
  • Научные достижения и прорывы: основные направления и результаты 4
  • Влияние на международные научные связи и сотрудничество 5
  • Кадровый вопрос в науке: подготовка, мотивация, удержание 6
  • Проблемы и вызовы для российской науки в будущем 7
  • Заключение 8
  • Список литературы 9

Введение

Содержимое раздела

В вводной части доклада будет представлен общий обзор состояния российской науки на рубеже 2000 года, а также обозначены основные цели и задачи исследования, которое будет предпринято в рамках данного проекта. Здесь же будет представлена структура доклада и методология исследования, включая используемые методы сбора и анализа данных, такие как обзор научной литературы, анализ статистических данных и интервью с ведущими учеными и экспертами. Кроме того, будут обозначены основные этапы развития науки в России, требующие более детального рассмотрения.

Финансирование науки в России: динамика и приоритеты

Содержимое раздела

Данный раздел посвящен анализу финансирования науки в России на протяжении рассматриваемого периода. В нем будет исследована динамика государственных расходов на научные исследования и разработки, а также будут рассмотрены основные источники финансирования, включая бюджетные средства, средства научных фондов и частные инвестиции. Особое внимание будет уделено изменению приоритетов финансирования в различные периоды, влиянию экономических кризисов и реформ на объемы и структуру финансирования науки, а также будет проведена оценка эффективности использования выделенных средств.

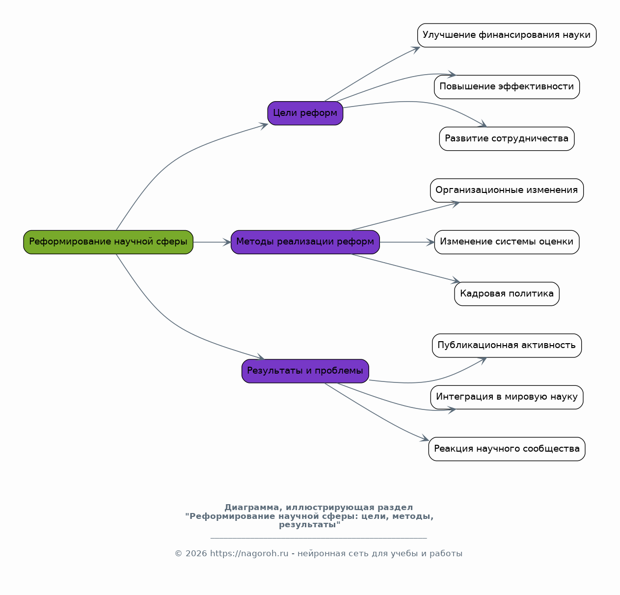
Реформирование научной сферы: цели, методы, результаты

Содержимое раздела

В этом разделе будет рассмотрен процесс реформирования научной сферы в России, включая изменения в организационной структуре научных учреждений, систему оценки научной деятельности и кадровой политике. Будут проанализированы цели реформ, методы их реализации, а также достигнутые результаты и выявленные проблемы. Особое внимание будет уделено влиянию реформ на качество научных исследований, уровень публикационной активности российских ученых и их интеграцию в мировое научное сообщество. Будет также рассмотрена реакция научного сообщества на проводимые реформы.

Научные достижения и прорывы: основные направления и результаты

Содержимое раздела

Этот раздел посвящен анализу наиболее значимых научных достижений и прорывов российских ученых в различных областях науки. Будут рассмотрены основные направления исследований, в которых российские ученые добились выдающихся результатов, включая физику, химию, биологию, информационные технологии и другие области. Особое внимание будет уделено исследованиям, имеющим практическое значение для экономики и общества, а также оценке вклада российских ученых в мировую науку, в том числе через количество публикаций в ведущих научных изданиях и индексу цитирования.

Влияние на международные научные связи и сотрудничество

Содержимое раздела

В данном разделе будет проанализировано влияние развития российской науки на международные научные связи и сотрудничество. Будут рассмотрены формы международного сотрудничества, участие российских ученых в международных проектах и организациях, а также влияние политических факторов на международные научные связи. Особое внимание будет уделено развитию совместных научных программ и проектов с другими странами, а также оценке места российской науки в мировом научном пространстве и её роли в решении глобальных научных задач. Будут также проанализированы тенденции и вызовы, связанные с международным научным сотрудничеством.

Кадровый вопрос в науке: подготовка, мотивация, удержание

Содержимое раздела

Этот раздел посвящен анализу кадрового вопроса в российской науке. Будет рассмотрена система подготовки научных кадров, включая высшее образование и аспирантуру, а также вопросы мотивации и удержания молодых ученых. Особое внимание будет уделено анализу миграции научных кадров, причинам оттока молодых ученых и мерам, предпринимаемым для решения этой проблемы. Будут рассмотрены проблемы, связанные с оплатой труда ученых, обеспечением их жильем и социальными гарантиями, а также влияние этих факторов на качество научных исследований и перспективы развития науки в России.

Проблемы и вызовы для российской науки в будущем

Содержимое раздела

В данном разделе будут проанализированы основные проблемы и вызовы, стоящие перед российской наукой в будущем. Будут рассмотрены факторы, влияющие на развитие науки, такие как финансирование, кадровое обеспечение, устаревшая инфраструктура и бюрократические барьеры. Особое внимание будет уделено влиянию глобальных трендов, таких как изменение климата, цифровизация и развитие искусственного интеллекта, на российскую науку. Также будут рассмотрены пути преодоления существующих проблем и формирования благоприятной среды для развития науки в России, включая предложения по улучшению финансирования, кадровой политики и международному сотрудничеству.

Заключение

Содержимое раздела

В заключительной части доклада будут подведены основные итоги исследования, сформулированы ключевые выводы и даны рекомендации по дальнейшему развитию науки в России. Будет обобщена информация о ключевых тенденциях и изменениях, произошедших в российской науке за рассматриваемый период, а также о влиянии различных факторов на ее развитие. Будут обозначены сильные и слабые стороны российской науки, а также перспективы ее дальнейшего развития с учетом современных вызовов и возможностей. Кроме того, будут предложены пути повышения эффективности научных исследований и интеграции российской науки в мировую научную систему.

Список литературы

Содержимое раздела

Данный раздел содержит полный перечень использованной литературы, включая научные статьи, монографии, статистические данные и другие источники, послужившие основой для данного исследования. В списке литературы будут указаны все источники, использованные при подготовке доклада, в соответствии с принятыми научными стандартами цитирования. Это позволит читателям ознакомиться с источниками информации и проверить достоверность представленных данных. Список литературы будет представлен в алфавитном порядке и включать все необходимые библиографические сведения о каждом источнике.

Получи Такой Доклад

До 90% уникальность
Готовый файл Word
Оформление по ГОСТ
Список источников по ГОСТ
Таблицы и схемы
Презентация

Создать Доклад на любую тему за 5 минут

Создать

#5708727