Нейросеть

Наземный мониторинг: теоретические основы, формирование системы и взаимосвязи (Доклад)

Нейросеть для создания доклада Гарантия уникальности Строго по ГОСТу Высочайшее качество Поддержка 24/7

Данный доклад посвящен исследованию основ наземного мониторинга, включающего принципы организации наблюдений, методы сбора и анализа данных, а также взаимосвязи между различными компонентами системы. В работе рассматриваются ключевые аспекты формирования эффективной системы мониторинга, от выбора датчиков и оборудования до разработки программного обеспечения и интерпретации результатов. Особое внимание уделяется влиянию различных факторов, таких как климатические условия, геологические особенности и антропогенное воздействие, на результаты мониторинга и их интерпретацию. Целью данной работы является предоставление всестороннего обзора наземного мониторинга для начинающих специалистов.

Идея:

Представленное исследование направлено на раскрытие теоретических и практических аспектов наземного мониторинга, предоставляя основу для понимания его принципов и применения. Доклад нацелен на формирование комплексного представления о системе мониторинга и ее роли в различных областях.

Актуальность:

Актуальность темы обусловлена возрастающей потребностью в эффективных методах мониторинга окружающей среды и природных ресурсов. Результаты исследования способствуют повышению осведомленности о важности наземного мониторинга для принятия обоснованных решений в области экологии, геологии и управления территориями.

Оглавление:

Введение

Теоретические основы наземного мониторинга

Формирование системы наземного мониторинга

Методы сбора данных и обработки результатов

Зависимости и взаимосвязи в системе мониторинга

Примеры практического применения

Обсуждение результатов и рекомендации

Список литературы

Наименование образовательного учреждения

Доклад

на тему

Наземный мониторинг: теоретические основы, формирование системы и взаимосвязи

Выполнил: ФИО

Руководитель: ФИО

Содержание

  • Введение 1
  • Теоретические основы наземного мониторинга 2
  • Формирование системы наземного мониторинга 3
  • Методы сбора данных и обработки результатов 4
  • Зависимости и взаимосвязи в системе мониторинга 5
  • Примеры практического применения 6
  • Обсуждение результатов и рекомендации 7
  • Список литературы 8

Введение

Содержимое раздела

Введение представляет собой обзор основных понятий и определений в области наземного мониторинга, разъясняя его значимость и области применения. В данном разделе обозначается цель исследования - предоставить систематизированный взгляд на данный вид мониторинга, его методы и значение в различных научных и практических областях. Рассматриваются основные задачи, решаемые с помощью наземного мониторинга, такие как контроль состояния окружающей среды, обнаружение изменений в геологических структурах и оценка влияния антропогенных факторов. Также, введение затрагивает текущее состояние и перспективы развития наземного мониторинга.

Теоретические основы наземного мониторинга

Содержимое раздела

Раздел посвящен рассмотрению теоретических основ, лежащих в основе наземного мониторинга. Он включает в себя описание принципов работы различных типов датчиков и оборудования, используемых для сбора данных, включая метеорологические станции, геодезические приборы и системы для измерения параметров почвы и воды. Подробно рассматриваются методы калибровки и обработки данных, обеспечивающие точность и надежность результатов наблюдений. Обсуждаются различные математические модели и алгоритмы, применяемые для анализа данных и выявления закономерностей. Также рассматривается влияние различных факторов на точность измерений.

Формирование системы наземного мониторинга

Содержимое раздела

В данном разделе рассматривается процесс формирования системы наземного мониторинга, начиная от выбора местоположения станций и заканчивая настройкой и интеграцией оборудования. Описываются различные этапы проектирования системы, включая определение целей мониторинга, выбор необходимых параметров и разработку плана наблюдений. Детально анализируются вопросы, связанные с обеспечением надежности и долговечности системы, такие как защита оборудования от внешних воздействий и регулярное техническое обслуживание. Рассматриваются также аспекты, связанные с организацией каналов связи.

Методы сбора данных и обработки результатов

Содержимое раздела

Данный раздел посвящен описанию методов сбора данных и их последующей обработке. Рассматриваются различные методы полевых измерений, а также способы получения данных дистанционного зондирования, используемых для наземного мониторинга. Подробно изучаются методы обработки данных, включая фильтрацию шумов, коррекцию погрешностей и статистический анализ. Особое внимание уделяется визуализации данных и представлению результатов в удобном формате. Обсуждаются современные инструменты и программное обеспечение, используемые для обработки данных.

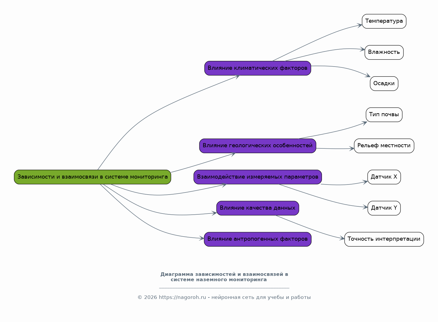
Зависимости и взаимосвязи в системе мониторинга

Содержимое раздела

В этом разделе анализируются взаимосвязи между различными компонентами системы наземного мониторинга и их влияние на результаты. Рассматривается влияние климатических факторов (температура, влажность, осадки) на показания датчиков, а также влияние геологических особенностей (тип почвы, рельеф местности) на характеристики наблюдений. Изучается взаимодействие между различными типами измеряемых параметров. Обсуждается зависимость между качеством данных и точностью интерпретации. Также рассматривается влияние антропогенных факторов.

Примеры практического применения

Содержимое раздела

Данный раздел содержит конкретные примеры практического применения наземного мониторинга в различных областях. Рассматриваются примеры использования мониторинга для контроля состояния окружающей среды, оценки рисков стихийных бедствий, а также в сельском хозяйстве и строительстве. Приводятся примеры успешных проектов, иллюстрирующие эффективность наземного мониторинга для решения конкретных задач. Обсуждаются достижения и перспективы развития технологий наземного мониторинга, а также его вклад в устойчивое развитие.

Обсуждение результатов и рекомендации

Содержимое раздела

В этом разделе проводится обсуждение полученных результатов, анализируется их значимость и формулируются выводы. Оценивается эффективность разработанной системы наземного мониторинга, выявляются ее сильные и слабые стороны. Формулируются рекомендации по улучшению системы мониторинга и дальнейшему развитию исследований в данной области. Обсуждаются перспективы использования полученных результатов для принятия управленческих решений. Также, приводятся предложения по новым направлениям исследований.

Список литературы

Содержимое раздела

В данном разделе представлен список использованной литературы, включая научные статьи, монографии и другие публикации, на которые были сделаны ссылки в процессе написания доклада. Список литературы составлен в соответствии с требованиями к оформлению научных работ, обеспечивая полную и точную библиографическую информацию. Указаны все источники, использованные в процессе исследования, что обеспечивает прозрачность и позволяет читателям ознакомиться с первоисточниками. Список литературы структурирован и легко читаем.

Получи Такой Доклад

До 90% уникальность
Готовый файл Word
Оформление по ГОСТ
Список источников по ГОСТ
Таблицы и схемы
Презентация

Создать Доклад на любую тему за 5 минут

Создать

#6140458