Нейросеть

Невербальные средства коммуникации в Австрии: Анализ и особенности (Доклад)

Нейросеть для создания доклада Гарантия уникальности Строго по ГОСТу Высочайшее качество Поддержка 24/7

Данный доклад представляет собой детальное исследование невербальных аспектов коммуникации, характерных для культурной среды Австрии. В работе анализируются различные формы невербального общения, включая мимику, жесты, позы, визуальный контакт и использование личного пространства. Основная цель – выявление культурных особенностей и закономерностей в невербальном поведении австрийцев, а также их влияние на процесс коммуникации. Исследование будет интересно как широкой аудитории, так и специалистам в области межкультурной коммуникации.

Идея:

Данное исследование базируется на анализе широкого спектра источников, включая научные публикации, этнографические исследования и практические наблюдения. Цель – предоставить комплексный анализ невербальных коммуникационных паттернов в Австрии, что позволит углубить понимание особенностей культурного взаимодействия.

Актуальность:

Изучение невербальной коммуникации в Австрии имеет высокую актуальность в современном мире, где межкультурное взаимодействие становится все более интенсивным. Понимание невербальных сигналов способствует более эффективной коммуникации и предотвращению недопонимания в различных сферах жизни.

Оглавление:

Введение

Теоретические основы невербальной коммуникации

Особенности невербального поведения в Австрии

Влияние культуры на невербальную коммуникацию

Невербальная коммуникация в различных социальных контекстах

Методология исследования и методы сбора данных

Практические рекомендации для межкультурного общения

Заключение

Список литературы

Наименование образовательного учреждения

Доклад

на тему

Невербальные средства коммуникации в Австрии: Анализ и особенности

Выполнил: ФИО

Руководитель: ФИО

Содержание

  • Введение 1
  • Теоретические основы невербальной коммуникации 2
  • Особенности невербального поведения в Австрии 3
  • Влияние культуры на невербальную коммуникацию 4
  • Невербальная коммуникация в различных социальных контекстах 5
  • Методология исследования и методы сбора данных 6
  • Практические рекомендации для межкультурного общения 7
  • Заключение 8
  • Список литературы 9

Введение

Содержимое раздела

Вводная часть доклада, устанавливающая контекст и цели исследования. Здесь будет представлена общая информация о значимости невербальной коммуникации в межкультурном взаимодействии, аргументирована актуальность темы в контексте Австрии. Будут обозначены ключевые понятия, такие как невербальные средства коммуникации, культурные особенности и их влияние на повседневное общение. Также введение включает в себя краткий обзор структуры доклада и методологии исследования, которая будет использована для достижения поставленных целей.

Теоретические основы невербальной коммуникации

Содержимое раздела

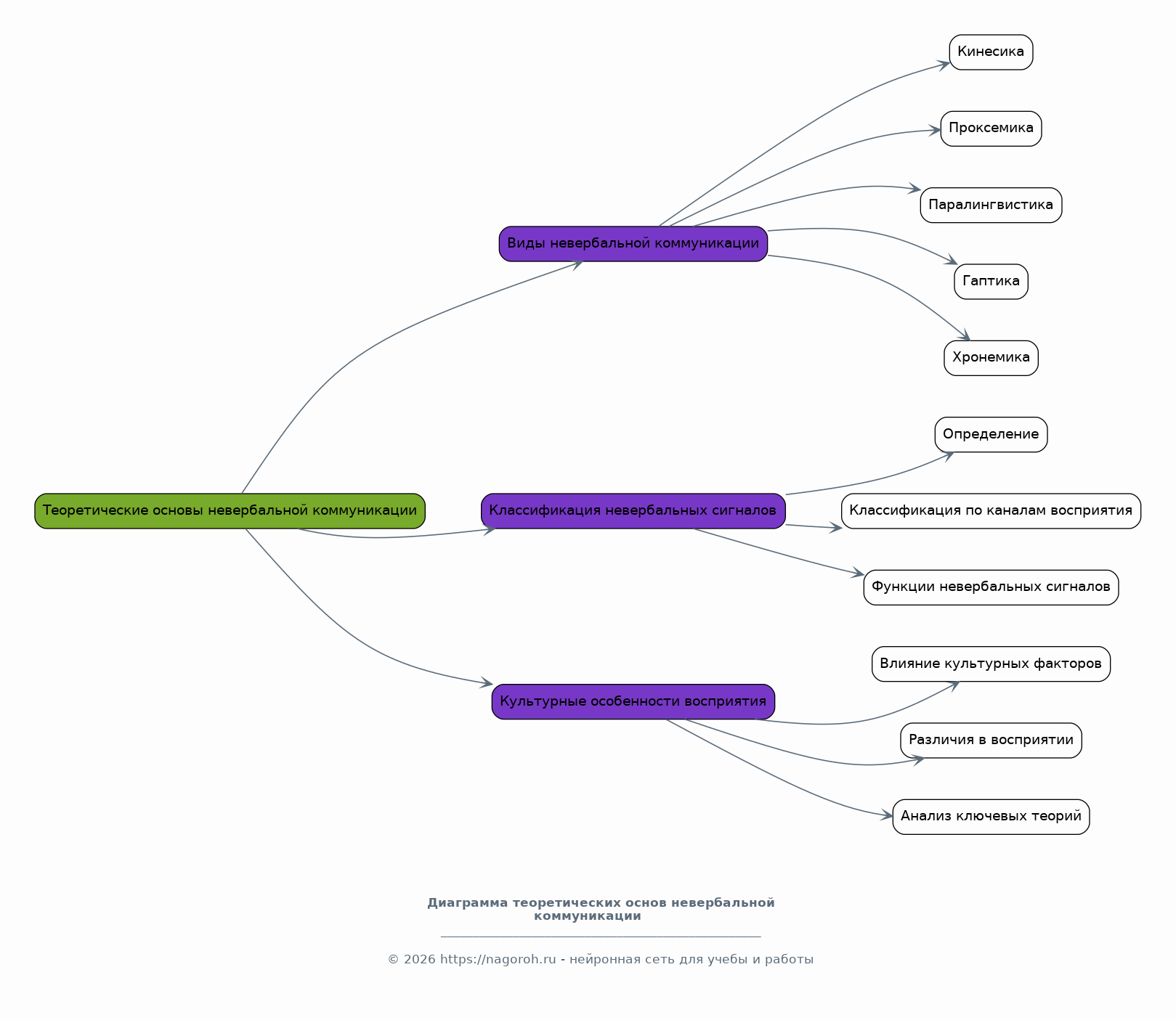
Этот раздел рассматривает теоретические аспекты невербальной коммуникации, включая различные ее виды: кинесику, проксемику, паралингвистику, гаптику и хронемику. Будут представлены определения и классификации невербальных сигналов, а также их роль в формировании впечатления и передаче информации. Кроме того, будет рассмотрено, как культурные факторы влияют на интерпретацию невербальных знаков, и какие существуют различия в восприятии невербальных сигналов в разных культурах. Особое внимание уделяется анализу ключевых теорий в этой области.

Особенности невербального поведения в Австрии

Содержимое раздела

В данном пункте будет представлен детальный анализ особенностей невербального поведения, характерных для австрийской культуры. Будут рассмотрены типичные жесты, мимика, зрительный контакт и пространственное поведение, а также их значение в различных социальных ситуациях. Анализируются факторы, влияющие на невербальное поведение австрийцев, такие как исторические, социальные и экономические условия. Особое внимание уделяется сравнению этих особенностей с другими культурами и выявлению уникальных черт, свойственных именно Австрии.

Влияние культуры на невербальную коммуникацию

Содержимое раздела

Этот раздел посвящен анализу влияния культурных факторов на формирование и интерпретацию невербальных сигналов в австрийском обществе. Будут рассмотрены исторические, социальные и экономические аспекты, формирующие особенности невербального поведения австрийцев. Анализируется, как культурные стереотипы и ценности влияют на восприятие жестов, мимики, дистанции и других невербальных элементов. Будут приведены примеры, иллюстрирующие различия в коммуникативных стилях в разных регионах Австрии.

Невербальная коммуникация в различных социальных контекстах

Содержимое раздела

В этой главе будет рассмотрено применение невербальных средств коммуникации в различных социальных контекстах Австрии: формальное общение, неформальные встречи, деловые переговоры и повседневное взаимодействие. Будут проанализированы особенности невербального поведения в каждой из этих ситуаций, включая правила этикета, допустимую дистанцию и использование жестов. Особое внимание будет уделено различиям в интерпретации невербальных сигналов в зависимости от контекста и социального статуса участников. Будут приведены примеры из реальной жизни.

Методология исследования и методы сбора данных

Содержимое раздела

В данном разделе будет описана методология исследования, использованная для анализа невербальной коммуникации в Австрии. Будут подробно представлены методы сбора данных, включая наблюдение, интервьюирование и анализ видеоматериалов. Описываются критерии отбора респондентов и выборка для проведения интервью, а также методы обработки и анализа полученных данных. Уделяется внимание тому, как эти методы обеспечивают надежность и валидность результатов. Раздел завершается описанием ограничений исследования.

Практические рекомендации для межкультурного общения

Содержимое раздела

На основе проведенного анализа будут представлены практические рекомендации для эффективного межкультурного общения с австрийцами. Будут даны советы по интерпретации невербальных сигналов, пониманию культурных различий и избежанию недопонимания. Рассматриваются стратегии, которые помогут адаптироваться к австрийскому стилю коммуникации, включая способы выражения уважения и формирования доверительных отношений. Особое внимание уделяется советам для деловых переговоров и повседневного общения.

Заключение

Содержимое раздела

В заключении будут подведены итоги проведенного исследования, представлены основные выводы и обобщены результаты анализа невербальной коммуникации в Австрии. Будет подчеркнута важность понимания культурных особенностей для успешного межкультурного взаимодействия. Оценивается вклад исследования в развитие знаний в области межкультурной коммуникации, а также обсуждаются возможные направления для дальнейших исследований. Будут сформулированы основные выводы, отвечающие на поставленные в начале работы вопросы.

Список литературы

Содержимое раздела

В этом разделе представлен список использованной литературы, включая научные статьи, книги и другие источники, использованные в процессе исследования. Список организован в соответствии с принятыми академическими стандартами, обеспечивая полную информацию об источниках: авторы, названия, издательства, даты публикации и страницы. Список включает как теоретические работы, так и эмпирические исследования, которые послужили основой для анализа невербальной коммуникации в Австрии. Это помогает читателям проверить информацию и углубить свои знания.

Получи Такой Доклад

До 90% уникальность
Готовый файл Word
Оформление по ГОСТ
Список источников по ГОСТ
Таблицы и схемы
Презентация

Создать Доклад на любую тему за 5 минут

Создать

#5531963