Нейросеть

Нормы Научной Этики: Основы и Применение в Академической Среде (Доклад)

Нейросеть для создания доклада Гарантия уникальности Строго по ГОСТу Высочайшее качество Поддержка 24/7

Данный доклад посвящен ключевым аспектам научной этики, рассматривая ее значимость для академического сообщества. Мы исследуем основные принципы честности, объективности и ответственности в научных исследованиях. В докладе также анализируются типичные нарушения этических норм и способы их предотвращения, подчеркивая важность соблюдения этики для поддержания доверия к науке. Кроме того, будут рассмотрены примеры успешного применения этических принципов.

Идея:

Доклад направлен на формирование понимания важности научной этики и ее роли в современной науке. Цель состоит в предоставлении практических рекомендаций и инструментов для соблюдения этических норм в исследовательской деятельности.

Актуальность:

Актуальность темы обусловлена необходимостью обеспечения целостности и надежности научных исследований. Соблюдение этических норм способствует предотвращению плагиата, фальсификации данных и других нарушений, что критически важно для развития науки.

Оглавление:

Введение

Основные Принципы Научной Этики: Честность и Объективность

Ответственность и Порядочность в Исследованиях

Плагиат и Фальсификация: Примеры и Методы Предотвращения

Этические Аспекты Публикации Научных Работ

Конфликт Интересов и Его Регулирование

Роль Научных Организаций и Университетов в Соблюдении Этических Норм

Заключение

Список литературы

Наименование образовательного учреждения

Доклад

на тему

Нормы Научной Этики: Основы и Применение в Академической Среде

Выполнил: ФИО

Руководитель: ФИО

Содержание

  • Введение 1
  • Основные Принципы Научной Этики: Честность и Объективность 2
  • Ответственность и Порядочность в Исследованиях 3
  • Плагиат и Фальсификация: Примеры и Методы Предотвращения 4
  • Этические Аспекты Публикации Научных Работ 5
  • Конфликт Интересов и Его Регулирование 6
  • Роль Научных Организаций и Университетов в Соблюдении Этических Норм 7
  • Заключение 8
  • Список литературы 9

Введение

Содержимое раздела

В этом разделе будет представлен обзор научной этики как фундаментальной основы современной науки. Мы рассмотрим ее основные цели, такие как обеспечение достоверности научных данных, защита интересов исследователей и общества, а также поддержание высокого уровня доверия к научным результатам. Кроме того, в данном блоке будут описаны ключевые принципы, такие как честность, объективность, открытость и ответственность, которые формируют основу научной этики и являются обязательными для каждого ученого.

Основные Принципы Научной Этики: Честность и Объективность

Содержимое раздела

В данном разделе будет детально рассмотрена роль честности и объективности в научных исследованиях. Мы проанализируем, как эти принципы проявляются на всех этапах научного процесса, от планирования исследования до публикации результатов. Будут представлены конкретные примеры соблюдения и нарушения принципов честности, включая плагиат, фабрикацию и фальсификацию данных, а также способы борьбы с ними. Кроме того, будет рассмотрена необходимость избегать предвзятости и субъективности при интерпретации данных.

Ответственность и Порядочность в Исследованиях

Содержимое раздела

Этот раздел посвящен вопросам ответственности и порядочности, которые являются неотъемлемой частью научной этики. Мы обсудим роль исследователей в предотвращении нарушений, обеспечении безопасности экспериментов и защите интересов участников исследований. Кроме того, будет рассмотрена ответственность за распространение научных результатов, включая правильное цитирование, избежание конфликтов интересов и защиту интеллектуальной собственности. Особое внимание будет уделено роли научных организаций и университетов в поддержании этических стандартов.

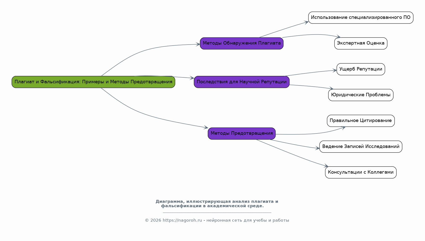
Плагиат и Фальсификация: Примеры и Методы Предотвращения

Содержимое раздела

В данной части доклада будут рассмотрены конкретные примеры плагиата, фабрикации и фальсификации данных, а также их последствия для научной репутации и общественного доверия. Мы проанализируем методы обнаружения плагиата, включая использование специализированного программного обеспечения и экспертную оценку. Кроме того, будут предложены практические рекомендации по предотвращению подобных нарушений, такие как правильное цитирование, ведение подробных записей исследований и консультирование с коллегами для проверки результатов.

Этические Аспекты Публикации Научных Работ

Содержимое раздела

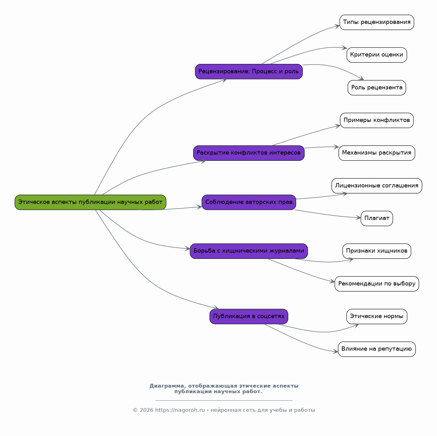
Этот раздел посвящен этическим аспектам, связанным с публикацией научных работ. Мы обсудим процесс рецензирования и его роль в обеспечении качества и достоверности научных публикаций. Также будет рассмотрена необходимость раскрытия конфликтов интересов, соблюдение авторских прав и борьба с хищническими журналами. Кроме того, будет уделено внимание этическим нормам, связанным с распространением научных результатов в социальных сетях и других онлайн-платформах.

Конфликт Интересов и Его Регулирование

Содержимое раздела

В этом разделе рассматривается вопрос конфликта интересов в научных исследованиях и способы его регулирования. Мы объясним, что такое конфликт интересов, как он может возникнуть и какие формы принимать. Будут проанализированы конкретные примеры конфликтов интересов, связанные с финансированием исследований, сотрудничеством с компаниями и личными убеждениями исследователей. Кроме того, будут предложены рекомендации по раскрытию конфликтов интересов и управлению ими для минимизации их негативного воздействия.

Роль Научных Организаций и Университетов в Соблюдении Этических Норм

Содержимое раздела

Этот раздел посвящен роли научных организаций и университетов в поддержании и контроле за соблюдением этических норм. Мы обсудим важность создания и соблюдения кодексов этики, проведения этических экспертиз и организации образовательных программ по научной этике. Рассмотрены механизмы для разрешения этических споров, включая этические комитеты и процедуры рассмотрения жалоб. Также будет рассмотрена необходимость повышения осведомленности о вопросах научной этики среди студентов и молодых исследователей.

Заключение

Содержимое раздела

В заключении будет подведено итог основным темам доклада, подчеркивая важность соблюдения норм научной этики для поддержания доверия к науке. Мы еще раз выделим ключевые принципы и предоставим рекомендации по их применению в повседневной научной деятельности, акцентируя внимание на значимости личной ответственности каждого исследователя. Подчеркнем важность продолжения работы по совершенствованию этических стандартов и проведению просветительской деятельности в области научной этики.

Список литературы

Содержимое раздела

В этом разделе будет представлен список использованной литературы, включающий публикации, учебники, статьи и другие источники, которые были использованы при подготовке доклада. Список будет составлен в соответствии с требованиями к цитированию, принятыми в научной среде. Источники будут организованы в алфавитном порядке или по другому подходящему критерию, обеспечивая полную и точную информацию о каждом источнике, включая авторов, название, год публикации и издательство.

Получи Такой Доклад

До 90% уникальность
Готовый файл Word
Оформление по ГОСТ
Список источников по ГОСТ
Таблицы и схемы
Презентация

Создать Доклад на любую тему за 5 минут

Создать

#6093529