Нейросеть

Новые горизонты в дошкольном образовании 2025: Инновации и перспективы (Доклад)

Нейросеть для создания доклада Гарантия уникальности Строго по ГОСТу Высочайшее качество Поддержка 24/7

Данный доклад представляет собой обзор современных тенденций и перспектив развития дошкольного образования к 2025 году. Исследование охватывает широкий спектр вопросов, включая внедрение инновационных методик обучения, интеграцию цифровых технологий и развитие инклюзивного образования. Особое внимание уделяется анализу влияния социокультурных факторов на образовательный процесс и разработке эффективных стратегий для подготовки детей к будущим вызовам. В работе также рассматриваются вопросы повышения квалификации педагогов и совершенствования образовательной среды для обеспечения оптимальных условий развития каждого ребенка.

Идея:

Цель доклада – выявить ключевые аспекты, определяющие прогресс в сфере дошкольного образования, и предложить конкретные рекомендации для улучшения образовательной практики. Акцент сделан на создании благоприятной среды для развития творческого потенциала ребенка и формирования у него необходимых навыков для успешной адаптации в современном мире.

Актуальность:

Актуальность исследования обусловлена необходимостью адаптации дошкольного образования к быстро меняющимся требованиям общества и потребностям детей XXI века. В условиях цифровизации и глобализации, крайне важно обеспечить дошкольникам доступ к качественному образованию, которое будет способствовать их всестороннему развитию и подготовке к будущей жизни.

Оглавление:

Введение

Современные тенденции в дошкольном образовании

Инновационные методики обучения

Цифровые технологии в дошкольном образовании

Инклюзивное образование и работа с особыми потребностями

Развитие кадрового потенциала

Социокультурные факторы и их влияние на образование

Заключение

Список литературы

Наименование образовательного учреждения

Доклад

на тему

Новые горизонты в дошкольном образовании 2025: Инновации и перспективы

Выполнил: ФИО

Руководитель: ФИО

Содержание

  • Введение 1
  • Современные тенденции в дошкольном образовании 2
  • Инновационные методики обучения 3
  • Цифровые технологии в дошкольном образовании 4
  • Инклюзивное образование и работа с особыми потребностями 5
  • Развитие кадрового потенциала 6
  • Социокультурные факторы и их влияние на образование 7
  • Заключение 8
  • Список литературы 9

Введение

Содержимое раздела

В данном разделе представлен обзор актуальности исследования, его цели и задач, а также краткий обзор структуры доклада. Рассматривается контекст современных вызовов и возможностей, стоящих перед дошкольным образованием в 2025 году, включая влияние технологического прогресса, изменений в семейной структуре и социокультурных факторов. Определяются ключевые понятия и термины, используемые в исследовании, а также обосновывается значимость предлагаемого анализа для практиков и теоретиков в области дошкольного образования.

Современные тенденции в дошкольном образовании

Содержимое раздела

Данный раздел посвящен анализу текущих трендов в дошкольном образовании, включая персонализированный подход к обучению, игровые методики и интеграцию STEM-образования. Рассматриваются различные образовательные модели и подходы, такие как Монтессори, Вальдорфская педагогика и другие, с акцентом на их сильные и слабые стороны. Анализируется опыт внедрения инновационных технологий, таких как интерактивные доски, образовательные приложения и робототехника, в дошкольных учреждениях. Изучается влияние изменений в законодательстве и политике на развитие дошкольного образования.

Инновационные методики обучения

Содержимое раздела

В этом разделе представлены передовые методики обучения, такие как проектная деятельность, проблемное обучение и креативный подход к решению задач. Анализируется эффективность различных методов развития когнитивных, социальных и эмоциональных навыков у дошкольников. Рассматриваются подходы к формированию критического мышления, коммуникативных навыков и способности к сотрудничеству. Оценивается влияние новых методик на мотивацию детей к обучению и их успешность в будущей школьной жизни. Представлены примеры успешной реализации инновационных методик в различных образовательных учреждениях.

Цифровые технологии в дошкольном образовании

Содержимое раздела

Данный раздел посвящен исследованию роли цифровых технологий в дошкольном образовании, в частности, использованию интерактивных образовательных ресурсов, онлайн-платформ и мобильных приложений. Анализируются преимущества и риски, связанные с внедрением цифровых технологий, такие как вопросы безопасности, доступности и этики. Рассматривается влияние цифровых технологий на развитие когнитивных навыков, креативности и социализации. Предлагаются рекомендации по ответственному и эффективному использованию цифровых инструментов в образовательном процессе, включая обучение педагогов и родителей.

Инклюзивное образование и работа с особыми потребностями

Содержимое раздела

Этот раздел рассматривает принципы и практику инклюзивного образования в контексте дошкольных учреждений. Анализируются подходы к созданию инклюзивной образовательной среды, обеспечивающей поддержку и развитие детей с различными потребностями. Рассматриваются методы адаптации образовательных программ и ресурсов для удовлетворения индивидуальных потребностей каждого ребенка. Изучаются стратегии сотрудничества с родителями, специалистами и другими участниками образовательного процесса для обеспечения успешной интеграции детей с особыми потребностями. Представлены лучшие практики и примеры успешной реализации инклюзивных программ.

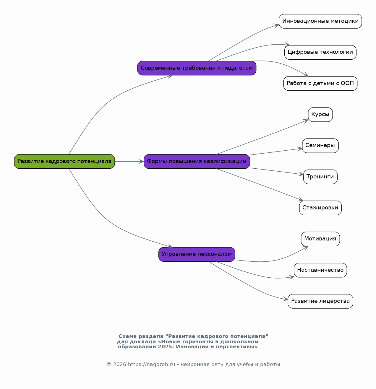
Развитие кадрового потенциала

Содержимое раздела

Раздел посвящен вопросам подготовки и повышения квалификации педагогов дошкольного образования. Анализируются современные требования к профессиональным компетенциям педагогов, включая знание инновационных методик, владение цифровыми технологиями и навыки работы с детьми с особыми потребностями. Рассматриваются различные формы повышения квалификации, такие как курсы, семинары, тренинги и стажировки. Изучаются лучшие практики управления персоналом в дошкольных учреждениях, включая мотивацию, наставничество и развитие лидерских качеств педагогов. Предлагаются рекомендации по созданию благоприятной профессиональной среды.

Социокультурные факторы и их влияние на образование

Содержимое раздела

В данном разделе рассматривается влияние социокультурных факторов, таких как семейные ценности, традиции и культурные особенности, на образовательный процесс в дошкольных учреждениях. Анализируется влияние различных социальных групп и культур на формирование образовательных программ и методик. Рассматриваются вопросы межкультурного взаимодействия, языковой подготовки и развития толерантности. Изучаются стратегии учета социокультурных факторов при организации образовательной среды, взаимодействии с родителями и разработке учебных материалов. Предлагаются рекомендации по формированию инклюзивной и многокультурной образовательной среды.

Заключение

Содержимое раздела

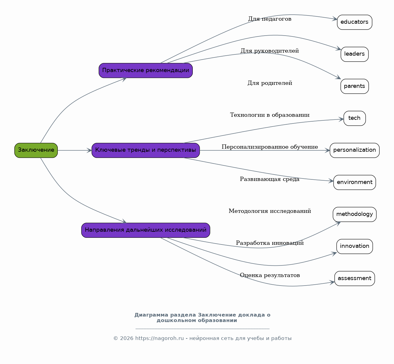
В заключении представлены основные выводы исследования, обобщаются ключевые тренды и перспективы развития дошкольного образования к 2025 году. Формулируются практические рекомендации для педагогов, руководителей образовательных учреждений, родителей и других заинтересованных сторон. Обсуждаются возможные направления дальнейших исследований и разработки. Подчеркивается необходимость постоянного совершенствования образовательной практики и адаптации к изменяющимся потребностям детей и общества. Оценивается вклад предложенных рекомендаций в повышение качества дошкольного образования.

Список литературы

Содержимое раздела

В этом разделе представлен список использованных источников, включая научные статьи, книги, нормативные документы и другие материалы, цитируемые в докладе. Список организован в соответствии с принятыми академическими стандартами, обеспечивая полную и точную информацию об источниках. Включены публикации, отражающие современные исследования в области дошкольного образования, инновационные методики, цифровые технологии и инклюзивное образование. Список позволяет читателям углубить свои знания о теме и ознакомиться с дополнительными источниками информации. Регулярно обновляется для отражения последних достижений в области дошкольного образования.

Получи Такой Доклад

До 90% уникальность
Готовый файл Word
Оформление по ГОСТ
Список источников по ГОСТ
Таблицы и схемы
Презентация

Создать Доклад на любую тему за 5 минут

Создать

#5530070