Нейросеть

Нравственно-философские проблемы романа "Мы" Евгения Замятина: анализ и интерпретация (Доклад)

Нейросеть для создания доклада Гарантия уникальности Строго по ГОСТу Высочайшее качество Поддержка 24/7

Данный доклад посвящен глубокому анализу нравственных и философских проблем, затронутых в антиутопическом романе Евгения Замятина "Мы". В работе рассматриваются ключевые аспекты, такие как тема свободы и несвободы, роль личности в тоталитарном обществе, а также вопросы морали и этики в контексте утопического строя. Особое внимание уделяется философским взглядам Замятина и их отражению в образах главных героев и сюжетных линиях романа. Анализ позволит глубже понять мировоззрение автора и его предостережения о будущем человечества.

Идея:

Цель доклада — раскрыть сложные взаимоотношения между человеком и системой в романе "Мы", акцентируя внимание на нравственных дилеммах и философских поисках. Исследование направлено на выявление актуальности произведения в контексте современных социальных и этических вызовов.

Актуальность:

Роман "Мы" остается актуальным произведением, предупреждающим о опасностях тоталитаризма и потери индивидуальности. Анализ данного произведения позволяет глубже осмыслить важные вопросы о свободе воли, правах человека и границах государственного контроля, что особенно важно в современном мире.

Оглавление:

Введение

Философские основы романа: Нигилизм и экзистенциализм

Проблема личности и коллектива в романе

Тема свободы и несвободы в «Мы»

Мораль и этика в утопическом обществе

Влияние романа «Мы» на развитие жанра антиутопии

Своеобразие художественного мира Замятина

Заключение

Список литературы

Наименование образовательного учреждения

Доклад

на тему

Нравственно-философские проблемы романа "Мы" Евгения Замятина: анализ и интерпретация

Выполнил: ФИО

Руководитель: ФИО

Содержание

  • Введение 1
  • Философские основы романа: Нигилизм и экзистенциализм 2
  • Проблема личности и коллектива в романе 3
  • Тема свободы и несвободы в «Мы» 4
  • Мораль и этика в утопическом обществе 5
  • Влияние романа «Мы» на развитие жанра антиутопии 6
  • Своеобразие художественного мира Замятина 7
  • Заключение 8
  • Список литературы 9

Введение

Содержимое раздела

Введение в проблематику романа "Мы" Евгения Замятина и обоснование актуальности исследования. Определение основных целей и задач данной работы, а также краткий обзор структуры доклада. Будет представлена контекстуализация произведения в историческом и культурном плане, с акцентом на влияние эпохи на формирование идей Замятина. Рассмотрение предыстории создания романа и его значения в контексте развития жанра антиутопии.

Философские основы романа: Нигилизм и экзистенциализм

Содержимое раздела

Анализ философских влияний на творчество Замятина, особое внимание уделяется нигилистическим и экзистенциалистским идеям. Рассмотрение того, как эти философские течения отразились в романе "Мы", влияя на характеры и сюжет. Изучение проблематики свободы воли и предопределенности в контексте романа, а также обсуждение морального выбора героев в условиях тоталитарного общества. Оценка влияния философских концепций на формирование антиутопического мира Замятина.

Проблема личности и коллектива в романе

Содержимое раздела

Исследование взаимоотношений между личностью и коллективом в романе "Мы" через анализ образов главных героев. Рассмотрение того, как система подавляет индивидуальность и стремится к унификации. Обсуждение темы бунта и сопротивления, а также поиск путей самовыражения в условиях тоталитарного режима. Анализ трансформации личности под влиянием социальных и политических факторов, представленных в романе.

Тема свободы и несвободы в «Мы»

Содержимое раздела

Глубокий анализ центральной для романа темы свободы и несвободы, рассматриваемой в различных аспектах. Изучение того, как Замятин изображает борьбу человека за свободу от системы и контроль. Рассмотрение внутренней свободы личности и ее границ в условиях утопии. Обсуждение роли выбора и ответственности в контексте свободы воли, а также анализ последствий потери свободы.

Мораль и этика в утопическом обществе

Содержимое раздела

Исследование этических дилемм, возникающих в утопическом обществе, изображенном в романе. Анализ концепции счастья и его связи с моральными ценностями, представленными в произведении. Обсуждение роли любви, сострадания и других эмоций в контексте тоталитарного режима. Оценка влияния системы на моральный облик личности и деформацию этических норм.

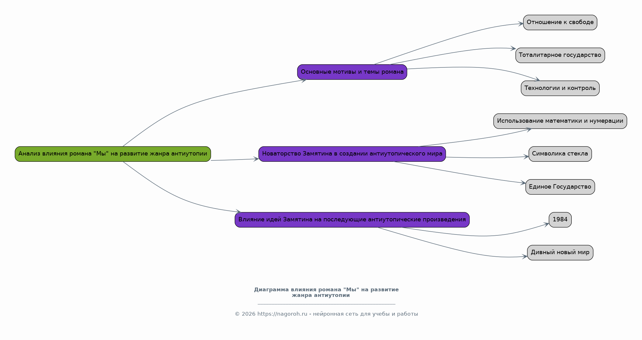
Влияние романа «Мы» на развитие жанра антиутопии

Содержимое раздела

Анализ влияния романа «Мы» на развитие жанра антиутопии и его место в мировой литературе. Рассмотрение того, как идеи Замятина повлияли на последующие антиутопические произведения. Изучение основных мотивов и тем романа, перешедших в другие произведения этого жанра. Оценка новаторства Замятина в создании антиутопического мира и его вклада в литературу.

Своеобразие художественного мира Замятина

Содержимое раздела

Анализ художественных приемов, используемых Замятиным в романе "Мы". Рассмотрение особенностей языка и стиля, используемых для создания антиутопической атмосферы. Изучение роли символов и аллегорий в раскрытии идей романа. Обсуждение влияния авторского мировоззрения на структуру и композицию произведения, а также на создание запоминающихся образов героев.

Заключение

Содержимое раздела

Обобщение основных результатов исследования нравственно-философских проблем в романе "Мы". Подведение итогов анализа и формулировка выводов о значении произведения. Оценка актуальности романа в современном мире и его вклада в понимание проблем свободы, личности и морали. Краткое изложение перспектив дальнейшего изучения творчества Замятина и его наследия.

Список литературы

Содержимое раздела

Список использованной литературы, включающий в себя основные источники, цитированные в докладе. Перечисление критических статей, монографий и других научных работ, посвященных творчеству Замятина и роману "Мы". Указание полных библиографических данных для каждой работы, использованной в процессе исследования.

Получи Такой Доклад

До 90% уникальность
Готовый файл Word
Оформление по ГОСТ
Список источников по ГОСТ
Таблицы и схемы
Презентация

Создать Доклад на любую тему за 5 минут

Создать

#6096773