Нейросеть

Обмирщение и европеизация в русской культуре XVII века: трансформация традиций (Доклад)

Нейросеть для создания доклада Гарантия уникальности Строго по ГОСТу Высочайшее качество Поддержка 24/7

Доклад посвящен анализу ключевых процессов, определивших культурное развитие России в XVII столетии. Основное внимание уделяется исследованию феномена обмирщения, проявлявшегося в различных сферах жизни, от литературы и искусства до быта и общественных отношений. Также будет рассмотрено влияние европейских культурных влияний на русское общество и их роль в формировании новых культурных паттернов. Представлены свидетельства взаимодействия старых и новых традиций, вызовы и перспективы, стоявшие перед русской культурой в период значительных перемен.

Идея:

Целью данного доклада является комплексный анализ трансформации русской культуры в XVII веке под влиянием процессов обмирщения и европеизации. Предполагается выявление основных тенденций и противоречий, определивших переход от средневековых традиций к культуре Нового времени.

Актуальность:

Изучение русской культуры XVII века имеет важное значение для понимания истоков современной российской идентичности и культурных ценностей. Актуальность исследования обусловлена необходимостью анализа исторических прецедентов в условиях глобализации и культурного обмена в современном мире.

Оглавление:

Введение

Обмирщение культуры: предпосылки и проявления

Европейское влияние: каналы проникновения и особенности восприятия

Изменения в искусстве и литературе: новые жанры и стили

Влияние на повседневную жизнь и общественные отношения

Противоречия и конфликты: столкновение традиций и новаций

Итоги и оценки: значение XVII века для русской культуры

Список литературы

Наименование образовательного учреждения

Доклад

на тему

Обмирщение и европеизация в русской культуре XVII века: трансформация традиций

Выполнил: ФИО

Руководитель: ФИО

Содержание

  • Введение 1
  • Обмирщение культуры: предпосылки и проявления 2
  • Европейское влияние: каналы проникновения и особенности восприятия 3
  • Изменения в искусстве и литературе: новые жанры и стили 4
  • Влияние на повседневную жизнь и общественные отношения 5
  • Противоречия и конфликты: столкновение традиций и новаций 6
  • Итоги и оценки: значение XVII века для русской культуры 7
  • Список литературы 8

Введение

Содержимое раздела

Вводная часть доклада, устанавливающая общий контекст и проблематику исследования. Будет представлен краткий обзор исторической ситуации в России XVII века, обозначены основные факторы, способствовавшие культурным изменениям. Определяются цели и задачи исследования, формируется представление о ключевых понятиях, таких как "обмирщение" и "европеизация". Подчеркивается значимость рассматриваемой темы для понимания исторических процессов и культурной динамики.

Обмирщение культуры: предпосылки и проявления

Содержимое раздела

Рассмотрение предпосылок и факторов, обусловивших процесс обмирщения в русской культуре XVII века. Анализируются изменения в мировоззрении, появление новых форм искусства и литературы, отражающих светские интересы. Особое внимание уделяется влиянию социальных изменений, таких как рост городского населения и развитие торговли, на культурную жизнь. Будут представлены примеры проявления обмирщения в различных сферах культуры.

Европейское влияние: каналы проникновения и особенности восприятия

Содержимое раздела

Исследование каналов, через которые европейские культурные влияния проникали в Россию. Анализ роли иностранных специалистов, книг, искусства и других форм культурного обмена. Рассматриваются особенности восприятия европейских идей и ценностей русским обществом, выявляются примеры адаптации и трансформации европейских образцов. Обсуждается влияние европейских культурных тенденций на ключевые аспекты русской культуры.

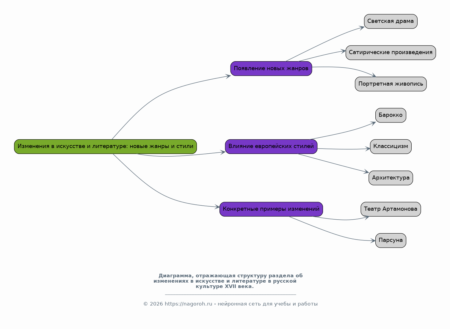
Изменения в искусстве и литературе: новые жанры и стили

Содержимое раздела

Анализ трансформаций в области искусства и литературы, вызванных процессами обмирщения и европеизации. Рассмотрение появления новых жанров, таких как светская драма, сатирические произведения, портретная живопись. Исследование влияния европейских художественных стилей, таких как барокко и классицизм, на русскую культуру. Будут представлены конкретные примеры изменений в искусстве и литературе.

Влияние на повседневную жизнь и общественные отношения

Содержимое раздела

Исследование влияния обмирщения и европеизации на повседневную жизнь и общественные отношения в России XVII века. Изучение изменений в моде, быте, системе образования, этикете и организации досуга. Анализ роли европейских образцов в формировании новых социальных норм и ценностей. Рассмотрение последствий данных культурных изменений для разных слоев населения.

Противоречия и конфликты: столкновение традиций и новаций

Содержимое раздела

Анализ противоречий и конфликтов, возникших в результате столкновения традиционных ценностей и новых, привнесенных из Европы идей. Рассмотрение реакции консервативных сил на культурные изменения и их попытки противостоять им. Изучение ролей различных социальных групп в этом процессе. Приводятся примеры культурных конфликтов и их влияние на развитие русской культуры.

Итоги и оценки: значение XVII века для русской культуры

Содержимое раздела

Подведение итогов исследования и оценка значения XVII века для дальнейшего развития русской культуры. Определение основных тенденций и результатов процессов обмирщения и европеизации. Анализ вклада XVII века в формирование российской идентичности и культурного наследия. Оценивается долгосрочное влияние культурных изменений на последующие эпохи.

Список литературы

Содержимое раздела

В данном разделе представлены основные источники и литература, использованные при подготовке доклада. В список включены научные работы, монографии, статьи и другие материалы, посвященные русской культуре XVII века. Список организован в соответствии с принятыми научными стандартами и обеспечивает полную библиографическую информацию.

Получи Такой Доклад

До 90% уникальность
Готовый файл Word
Оформление по ГОСТ
Список источников по ГОСТ
Таблицы и схемы
Презентация

Создать Доклад на любую тему за 5 минут

Создать

#6116588