Нейросеть

Образы России будущего в художественной культуре: анализ, перспективы и формирование (Доклад)

Нейросеть для создания доклада Гарантия уникальности Строго по ГОСТу Высочайшее качество Поддержка 24/7

Данный доклад исследует формирование и эволюцию образов России будущего, представленных в различных формах художественной культуры. Основное внимание уделяется выявлению доминирующих тенденций, влиянию социальных и политических факторов на эти образы, а также их роли в формировании общественного сознания. Исследование предполагает анализ широкого спектра произведений, от литературы и кинематографа до изобразительного искусства и музыкальных композиций, чтобы выявить общие черты и различия в представлениях о будущем России. Анализ будет сфокусирован на ключевых аспектах: утопические и антиутопические мотивы, влияние технологий и глобализации, роль культурного наследия и национальной идентичности.

Идея:

Доклад направлен на комплексный анализ образов будущего России, созданных в художественной культуре, выявление их взаимосвязей и влияния на восприятие современности. Цель состоит в раскрытии механизмов формирования этих образов и их воздействия на общественное сознание.

Актуальность:

Актуальность исследования обусловлена необходимостью понимания роли художественной культуры в формировании представлений о будущем. В условиях меняющегося мира анализ этих образов позволяет лучше понять тенденции развития общества и выявить возможные сценарии будущего. Это важно для формирования критического мышления и осознанного участия в общественной жизни.

Оглавление:

Введение

Теоретические основы формирования образов будущего

Образ России будущего в литературе: от утопии к антиутопии

Визуализация будущего: образы в кинематографе и изобразительном искусстве

Музыка и звук: звуковой ландшафт будущего

Технологии и общество: влияние на образы будущего

Влияние политических и социальных факторов на формирование образов

Заключение

Список литературы

Наименование образовательного учреждения

Доклад

на тему

Образы России будущего в художественной культуре: анализ, перспективы и формирование

Выполнил: ФИО

Руководитель: ФИО

Содержание

  • Введение 1
  • Теоретические основы формирования образов будущего 2
  • Образ России будущего в литературе: от утопии к антиутопии 3
  • Визуализация будущего: образы в кинематографе и изобразительном искусстве 4
  • Музыка и звук: звуковой ландшафт будущего 5
  • Технологии и общество: влияние на образы будущего 6
  • Влияние политических и социальных факторов на формирование образов 7
  • Заключение 8
  • Список литературы 9

Введение

Содержимое раздела

Вводная часть доклада, определяющая актуальность темы и цели исследования. Обсуждается значимость изучения образов будущего в контексте современной России, где художественная культура играет ключевую роль в формировании общественного сознания и представлений о перспективах развития страны. Аргументируется важность анализа различных видов художественных произведений, таких как литература, кино и изобразительное искусство, для выявления доминирующих тенденций и мотивов в формировании образов будущего. Обозначаются методологические подходы, используемые в исследовании, включая сравнительный анализ и контент-анализ.

Теоретические основы формирования образов будущего

Содержимое раздела

Этот раздел рассматривает теоретические подходы к анализу образов будущего в художественной культуре. Изучаются различные концепции, такие как утопия и антиутопия, футуризм и ретрофутуризм, а также их влияние на формирование представлений о будущем. Анализируются труды известных исследователей в области культурологии, философии и социологии, которые внесли значительный вклад в понимание роли художественного творчества в конструировании будущего. Обсуждается взаимодействие между наукой, технологиями и художественным воображением в создании образов будущего.

Образ России будущего в литературе: от утопии к антиутопии

Содержимое раздела

Раздел посвящен анализу литературных произведений, формирующих образы будущего России. Рассматриваются различные литературные жанры, от утопических романов XIX века до антиутопических произведений XX и XXI веков, выявляются основные мотивы и темы. Анализируется, как менялось видение будущего России в зависимости от исторических, социальных и политических изменений. Особое внимание уделяется влиянию идеологических факторов на формирование этих образов, а также отражению в них надежд и страхов общества того времени. Рассматривается роль литературных героев в представлении будущего.

Визуализация будущего: образы в кинематографе и изобразительном искусстве

Содержимое раздела

Этот раздел анализирует образы будущего России, представленные в кинематографе и изобразительном искусстве. Изучаются различные фильмы, сериалы, картины и инсталляции, их стиль, жанр и используемые визуальные приемы. Анализируется влияние технологий, архитектуры и дизайна на формирование визуальных образов будущего. Рассматривается, как кинематограф и искусство отражают и формируют общественные представления о будущем России, выявляются доминирующие визуальные мотивы и символы. Обсуждается степень влияния этих визуальных образов на восприятие будущего обществом.

Музыка и звук: звуковой ландшафт будущего

Содержимое раздела

Раздел посвящен анализу звуковых образов будущего в музыкальных произведениях. Рассматриваются различные музыкальные жанры, от электронной музыки до саундтреков к фильмам, их роль в формировании атмосферы будущего. Анализируется использование современных технологий в создании музыкальных произведений, посвященных будущему. Обсуждается, как музыка создает эмоциональный фон восприятия будущего и какие чувства она вызывает у слушателей. Изучается взаимосвязь между музыкальными образами и другими видами искусства, такими как кино и литература, в формировании представлений о будущем.

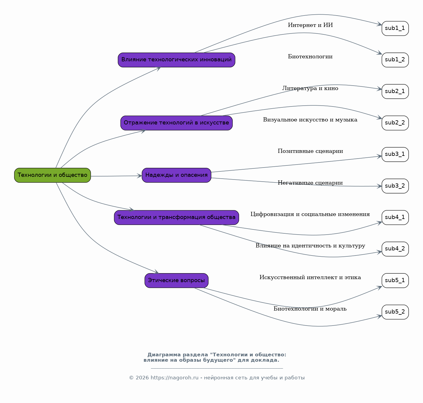
Технологии и общество: влияние на образы будущего

Содержимое раздела

Этот раздел рассматривает влияние технологических инноваций на формирование образов будущего России в художественной культуре. Анализируется, как новые технологии, такие как интернет, искусственный интеллект и биотехнологии, отражаются в произведениях искусства. Изучается, какие надежды и опасения связаны с технологическим прогрессом, и как они проявляются в художественных образах. Обсуждается роль технологий в трансформации общества и ее влияние на формирование представлений о будущем, рассматриваются этические вопросы, связанные с развитием технологий.

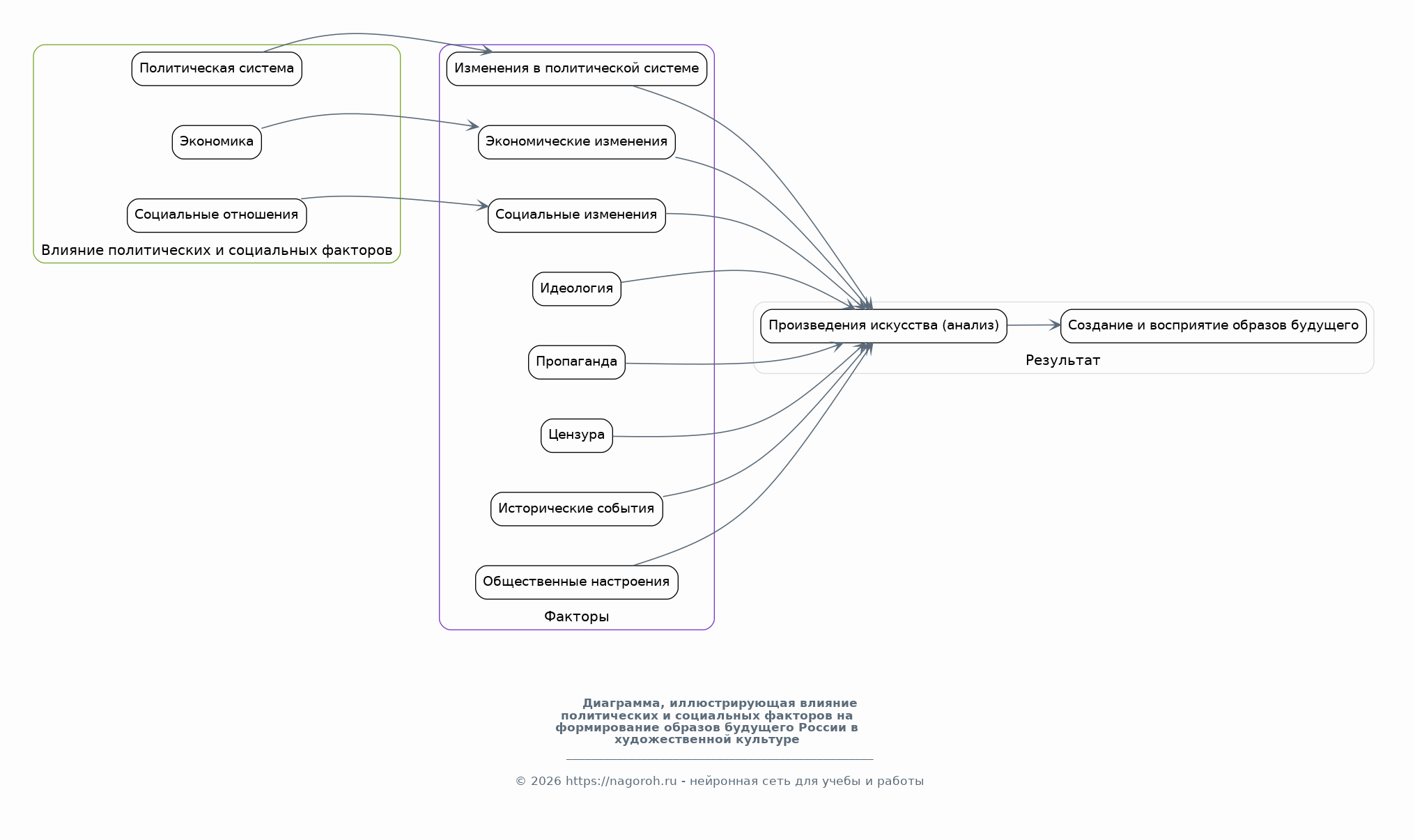
Влияние политических и социальных факторов на формирование образов

Содержимое раздела

Этот раздел анализирует влияние политических и социальных факторов на формирование образов будущего России в художественной культуре. Рассматривается, как изменения в политической системе, экономике и социальных отношениях отражаются в произведениях искусства. Изучается роль идеологии, пропаганды и цензуры в формировании этих образов, анализируется влияние исторических событий на восприятие будущего. Обсуждается взаимосвязь между общественными настроениями и художественным творчеством, а также то, как политические и социальные факторы влияют на создание и восприятие образов будущего.

Заключение

Содержимое раздела

В заключении обобщаются основные выводы исследования, подчеркивается роль художественной культуры в формировании образов будущего России. Подводятся итоги анализа, описываются основные тенденции и мотивы, выявленные в ходе исследования, делается акцент на взаимосвязи между различными видами искусства и их влиянии на общественное сознание. Определяются перспективы дальнейших исследований в этой области, предполагаются возможные направления для дальнейшего анализа и рассматриваются вопросы, требующие дополнительного изучения. Оценивается значимость исследования для понимания роли культуры в формировании будущего.

Список литературы

Содержимое раздела

Этот раздел содержит список использованных источников, включая книги, статьи, научные публикации и другие материалы, цитируемые в докладе. В списке представлены работы, которые использовались для анализа данных, теоретического обоснования и формирования выводов. Список организован в соответствии с принятыми академическими стандартами, чтобы обеспечить точность цитирования. Этот раздел отражает масштаб проведенного исследования и является важным элементом для подтверждения достоверности выводов.

Получи Такой Доклад

До 90% уникальность
Готовый файл Word
Оформление по ГОСТ
Список источников по ГОСТ
Таблицы и схемы
Презентация

Создать Доклад на любую тему за 5 минут

Создать

#6144314