Нейросеть

Общие правила оформления документов в деловом общении: Анализ видов деловой корреспонденции (Доклад)

Нейросеть для создания доклада Гарантия уникальности Строго по ГОСТу Высочайшее качество Поддержка 24/7

Данный доклад посвящен обзору принципов подготовки деловых документов и их классификации. Рассмотрены основные правила оформления деловой корреспонденции, начиная от структуры и заканчивая языком изложения. Особое внимание уделяется различным видам деловых писем, служебных записок и других документов, используемых в бизнес-среде. Целью является предоставление всестороннего понимания форматов и нюансов делового письма для эффективной коммуникации.

Идея:

Представленное исследование направлено на формирование системного подхода к оформлению деловой документации. Акцент сделан на практическом применении полученных знаний для улучшения качества деловой переписки.

Актуальность:

В современном деловом мире эффективная коммуникация является ключевым фактором успеха. Правильное оформление деловых документов напрямую влияет на восприятие информации и результаты переговоров. Данное исследование призвано повысить уровень грамотности и эффективности в деловой переписке.

Оглавление:

Введение

Основные принципы деловой коммуникации

Структура делового письма

Виды деловой корреспонденции: общая классификация

Особенности оформления различных видов писем

Язык и стиль деловой переписки

Современные тенденции в деловой коммуникации

Заключение

Список литературы

Наименование образовательного учреждения

Доклад

на тему

Общие правила оформления документов в деловом общении: Анализ видов деловой корреспонденции

Выполнил: ФИО

Руководитель: ФИО

Содержание

  • Введение 1
  • Основные принципы деловой коммуникации 2
  • Структура делового письма 3
  • Виды деловой корреспонденции: общая классификация 4
  • Особенности оформления различных видов писем 5
  • Язык и стиль деловой переписки 6
  • Современные тенденции в деловой коммуникации 7
  • Заключение 8
  • Список литературы 9

Введение

Содержимое раздела

Вводная часть доклада, устанавливающая общий контекст и цели исследования. Обсуждаются основные аспекты деловой коммуникации и ее значение в современном бизнесе. Определяются ключевые понятия и термины, связанные с оформлением деловой документации. Подчеркивается актуальность темы и ее важность для специалистов различных областей деятельности, в частности, для школьников и студентов.

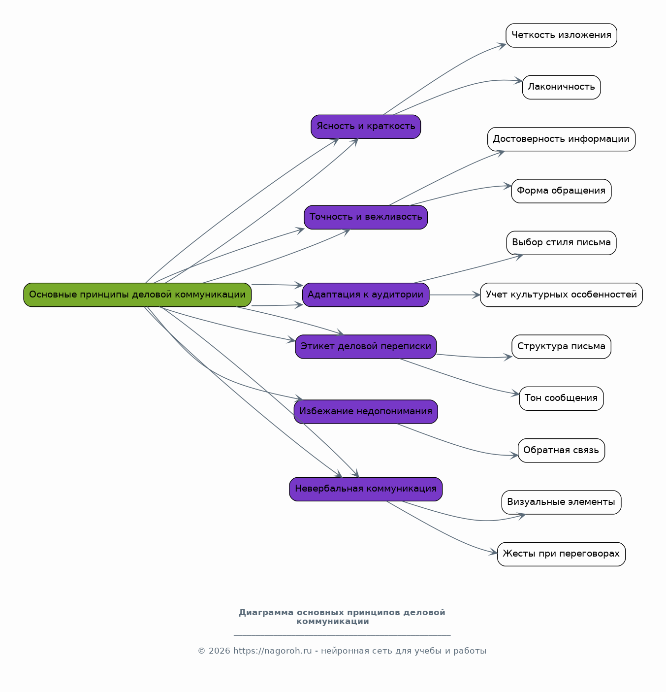
Основные принципы деловой коммуникации

Содержимое раздела

Этот раздел анализирует базовые принципы построения эффективной деловой коммуникации, включая ясность, краткость, точность и вежливость. Рассматриваются методы адаптации стиля письма к целевой аудитории и культурным особенностям ведения бизнеса. Подробно описываются правила соблюдения этикета деловой переписки и способы избежания недопонимания в коммуникационном процессе. Также затронуты аспекты невербальных элементов в деловой коммуникации.

Структура делового письма

Содержимое раздела

Разбирается структура стандартного делового письма, от шапки до заключительных реквизитов, включая адреса, даты, темы и подписи. Анализируются различные форматы оформления текста и абзацев, а также правила использования отступов и интервалов. Детально рассматриваются основные компоненты каждого элемента делового письма и его роль в общем восприятии документа. Даются рекомендации по правильному выбору шрифта и размера текста.

Виды деловой корреспонденции: общая классификация

Содержимое раздела

Представлена классификация основных видов деловой корреспонденции, таких как письма, служебные записки, протоколы, отчеты и другие документы. Описываются особенности каждого вида, их функции и области применения. Анализируется формат и содержание каждого типа документа, а также критерии отбора наиболее подходящего вида для конкретной цели. Особое внимание уделяется различиям в стилистике и формализации.

Особенности оформления различных видов писем

Содержимое раздела

Детально рассматриваются особенности оформления различных видов деловых писем, включая информационные, коммерческие, гарантийные, рекламные и другие. Анализируются примеры успешных и неудачных писем, акцентируется внимание на оптимальном выборе стиля и содержания для каждого типа. Даются практические рекомендации по написанию убедительных и эффективных писем, учитывая особенности целевой аудитории и поставленные задачи.

Язык и стиль деловой переписки

Содержимое раздела

Этот раздел посвящен особенностям языка и стиля деловой переписки, включая использование терминологии, грамматики и пунктуации. Рассматриваются правила формирования предложений и абзацев, а также способы избежания стилистических ошибок. Анализируется влияние выбора слов и фраз на восприятие информации и формирование имиджа отправителя. Даются рекомендации по адаптации стиля письма к различным ситуациям и аудиториям.

Современные тенденции в деловой коммуникации

Содержимое раздела

Обсуждаются современные тенденции в деловой коммуникации, включая использование электронной почты, мессенджеров и социальных сетей. Анализируются преимущества и недостатки различных каналов коммуникации, а также правила сетевого этикета. Рассматриваются вопросы безопасности и конфиденциальности в деловой переписке, а также способы повышения эффективности использования цифровых инструментов. Обсуждается будушее деловой коммуникации.

Заключение

Содержимое раздела

В заключении обобщаются основные выводы, полученные в ходе исследования. Подводятся итоги анализа основных правил оформления документов в деловом общении, с акцентом на значимости грамотной деловой корреспонденции. Оценивается применение полученных знаний школьниками и студентами в будущей профессиональной деятельности. Подчеркивается важность постоянного совершенствования навыков деловой коммуникации.

Список литературы

Содержимое раздела

Перечень используемой литературы, включая книги, статьи, сайты и другие источники. Указываются авторы, названия, издательства и даты публикации. Представлен в алфавитном порядке и соответствует требованиям библиографического оформления. Список включает необходимое количество источников для углубления понимания темы. Рекомендации по поиску и использованию дополнительных материалов.

Получи Такой Доклад

До 90% уникальность
Готовый файл Word
Оформление по ГОСТ
Список источников по ГОСТ
Таблицы и схемы
Презентация

Создать Доклад на любую тему за 5 минут

Создать

#6090823