Нейросеть

Обзор топографической анатомии кровоснабжения и иннервации верхней конечности: Клинический и морфологический аспекты (Доклад)

Нейросеть для создания доклада Гарантия уникальности Строго по ГОСТу Высочайшее качество Поддержка 24/7

Данный доклад представляет собой детальный анализ анатомической организации кровоснабжения и иннервации верхней конечности. Рассматриваются основные артерии, вены и нервы, обеспечивающие функционирование руки, от предплечья до кисти. Особое внимание уделяется топографическим взаимоотношениям сосудисто-нервных пучков и их клиническому значению, включая возможные варианты вариаций. Освещаются области потенциальных компрессий нервов и сосудов, а также влияние анатомических особенностей на различные медицинские процедуры.

Идея:

Целью доклада является углубление понимания анатомических основ верхней конечности для улучшения диагностики и лечения заболеваний. Акцент делается на клинической значимости этих знаний, с представлением актуальных данных и примеров из медицинской практики.

Актуальность:

Изучение топографической анатомии верхней конечности имеет первостепенное значение для хирургов, травматологов и неврологов. Знания о расположении сосудов и нервов критичны для минимизации рисков при проведении различных медицинских манипуляций и операций. Это, в свою очередь, способствует улучшению исходов лечения и снижению осложнений.

Оглавление:

Введение

Анатомическое строение плечевого пояса и плеча

Топография предплечья: сосуды, нервы и мышцы

Кровоснабжение кисти: артериальная сеть и венозный отток

Иннервация верхней конечности: нервы и сплетения

Клиническое значение топографической анатомии верхней конечности

Варианты анатомического строения и их клиническое значение

Заключение

Список литературы

Наименование образовательного учреждения

Доклад

на тему

Обзор топографической анатомии кровоснабжения и иннервации верхней конечности: Клинический и морфологический аспекты

Выполнил: ФИО

Руководитель: ФИО

Содержание

  • Введение 1
  • Анатомическое строение плечевого пояса и плеча 2
  • Топография предплечья: сосуды, нервы и мышцы 3
  • Кровоснабжение кисти: артериальная сеть и венозный отток 4
  • Иннервация верхней конечности: нервы и сплетения 5
  • Клиническое значение топографической анатомии верхней конечности 6
  • Варианты анатомического строения и их клиническое значение 7
  • Заключение 8
  • Список литературы 9

Введение

Содержимое раздела

В вводной части доклада будут рассмотрены общие цели и задачи исследования, а также обоснована актуальность темы. Будут обозначены ключевые понятия и термины, используемые в топографической анатомии верхней конечности. Кроме того, будет представлен краткий обзор существующих научных данных и литературы по данной проблематике, подчеркивая важность глубокого понимания анатомических структур для клинической практики. Это позволит слушателям сформировать базовое представление о предмете доклада и его значимости для дальнейшего изучения материала.

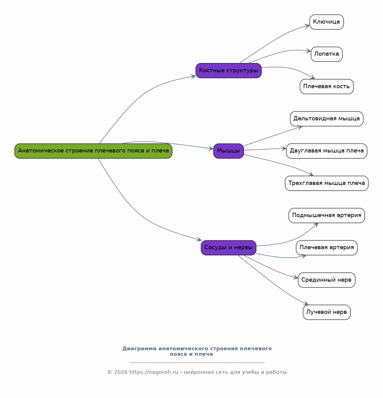
Анатомическое строение плечевого пояса и плеча

Содержимое раздела

Этот раздел посвящен детальному описанию анатомии плечевого пояса и плеча, включая костные структуры, мышцы, сосуды и нервы. Будут рассмотрены основные артерии и вены, обеспечивающие кровоснабжение плеча, а также нервы, отвечающие за иннервацию мышц и кожи. Особое внимание будет уделено топографическим взаимоотношениям между этими структурами и их клиническому значению, например, при проведении инъекций и хирургических вмешательств. Будут также представлены различия в анатомии, которые могут встречаться у разных людей.

Топография предплечья: сосуды, нервы и мышцы

Содержимое раздела

В этом разделе будет представлен подробный анализ анатомии предплечья, включая кости, мышцы, сосуды и нервы. Основное внимание будет сосредоточено на сосудисто-нервных пучках, проходящих через предплечье, их взаимоотношениях и клинической значимости. Будут рассмотрены особенности кровоснабжения и иннервации кисти, а также возможные варианты вариаций в строении. Особое внимание будет уделено потенциальным точкам компрессии нервов, таким как синдром запястного канала, и способам их диагностики и лечения. Будет проведен сравнительный анализ различных подходов к анатомическому обеспечению движений предплечья.

Кровоснабжение кисти: артериальная сеть и венозный отток

Содержимое раздела

Данный раздел посвящен детальному изучению артериального кровоснабжения и венозного оттока кисти. Будут рассмотрены основные артерии, участвующие в кровоснабжении кисти, такие как лучевая и локтевая артерии, а также их ветви и анастомозы, обеспечивающие питание различных отделов кисти. Будет проанализирована венозная система кисти, включая поверхностные и глубокие вены, а также пути оттока крови. Особое внимание будет уделено клиническому значению этих сосудистых структур, например, при травмах, хирургических вмешательствах и диагностике сосудистых заболеваний.

Иннервация верхней конечности: нервы и сплетения

Содержимое раздела

Этот раздел доклада будет посвящен изучению нервной системы верхней конечности, включая нервные сплетения, нервы и их ветви. Будет подробно рассмотрено плечевое сплетение, его формирование, ветви и зоны иннервации. Будут обсуждены основные нервы верхней конечности, такие как срединный, локтевой, лучевой и подмышечный нервы, а также их функции и клиническое значение. Особое внимание будет уделено топографии нервов, их взаимоотношениям с сосудами и мышцами, а также возможным вариантам их строения и клиническим проявлениям при повреждениях.

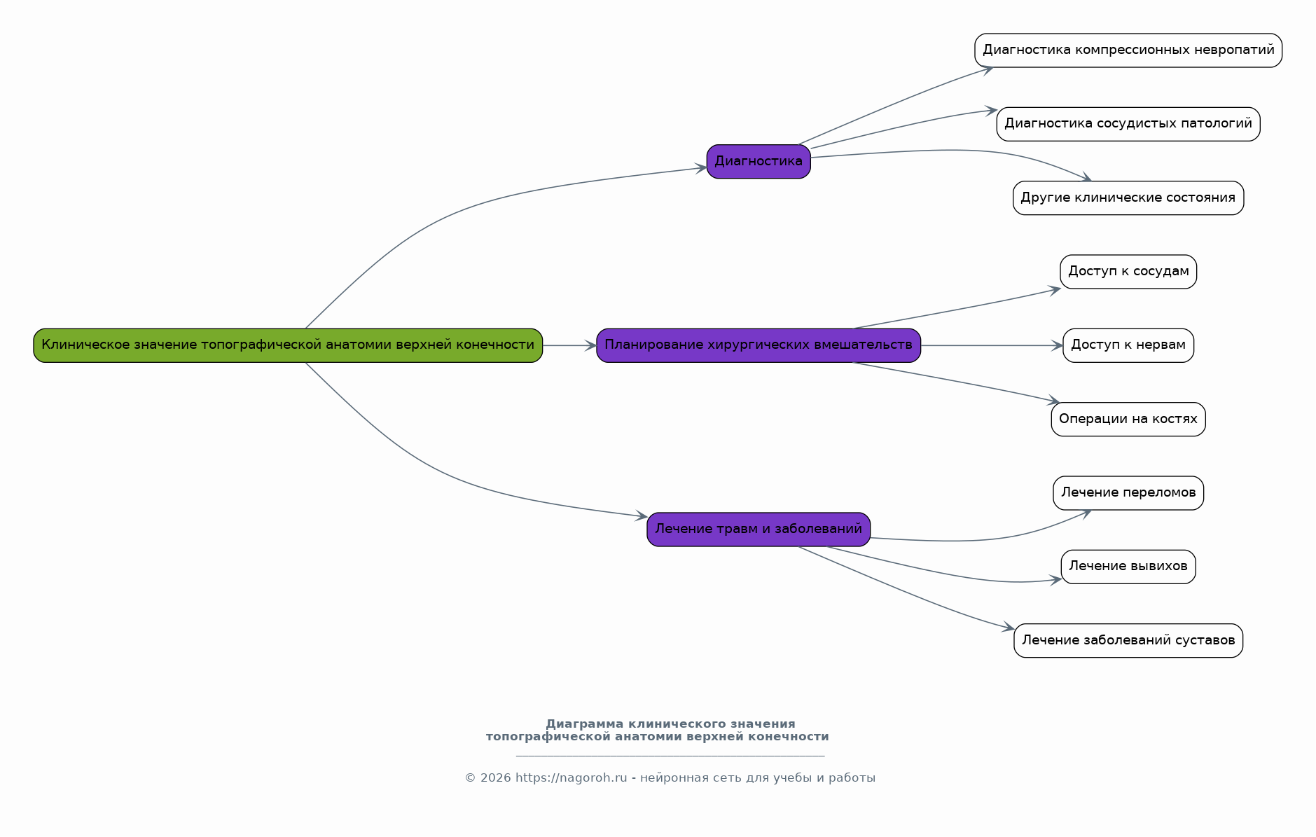
Клиническое значение топографической анатомии верхней конечности

Содержимое раздела

В данном разделе будет рассмотрено клиническое значение топографической анатомии верхней конечности, акцентируя внимание на практическом применении полученных знаний в различных областях медицины. Будут обсуждаться примеры из клинической практики, демонстрирующие важность учета анатомических особенностей при диагностике, планировании и проведении хирургических вмешательств, а также при лечении травм и заболеваний. Особое внимание будет уделено диагностике и лечению компрессионных невропатий, сосудистых патологий и других клинических состояний, связанных с особенностями анатомии верхней конечности.

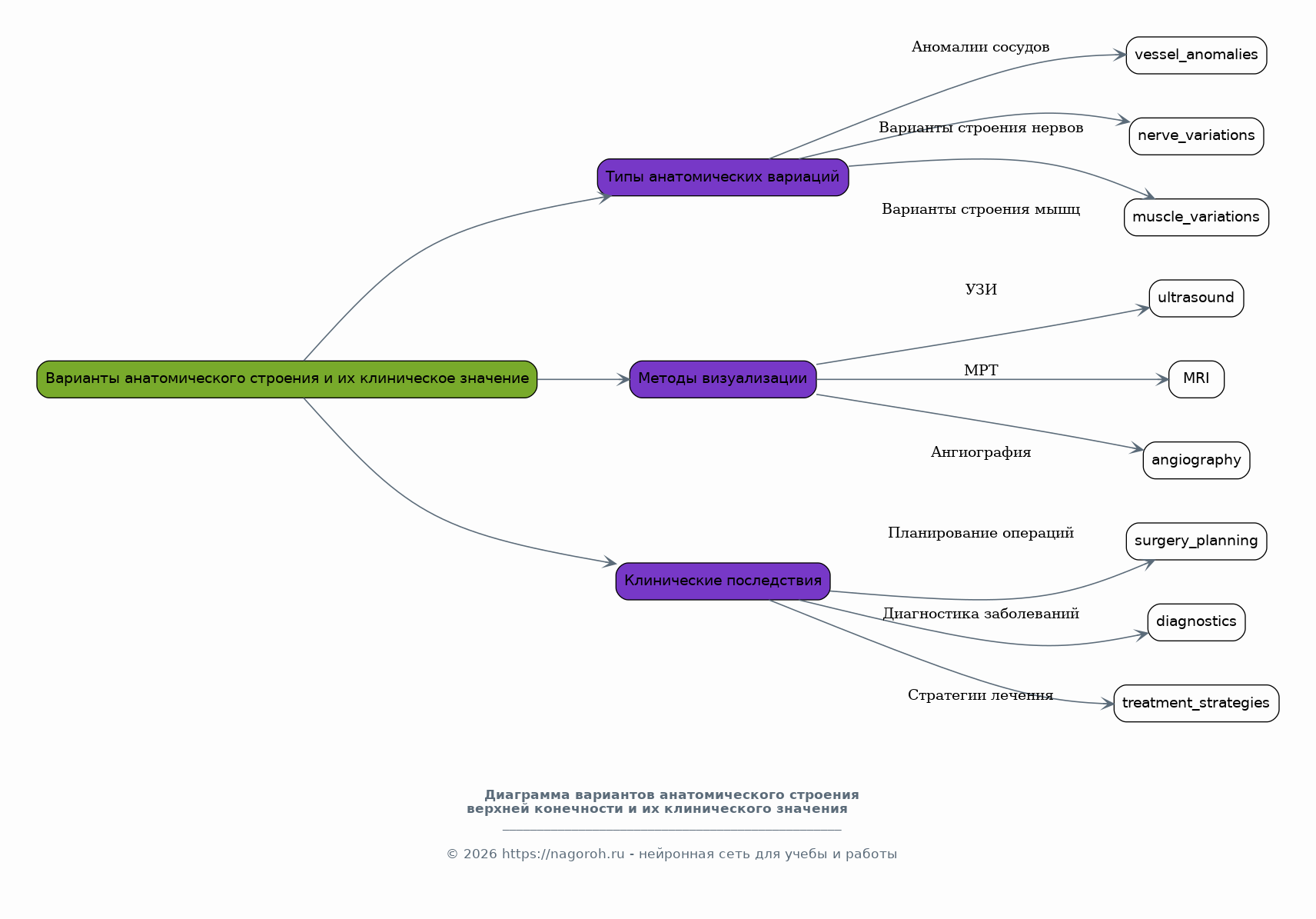
Варианты анатомического строения и их клиническое значение

Содержимое раздела

В этом разделе будут рассмотрены различные варианты анатомического строения верхней конечности и их влияние на клиническую практику. Будут обсуждаться наиболее распространенные анатомические вариации, такие как аномалии отхождения сосудов, варианты строения нервов и мышц. Особое внимание будет уделено клиническому значению этих вариаций при проведении хирургических вмешательств, диагностике и лечении заболеваний. Будут представлены методы визуализации, позволяющие выявлять анатомические вариации, а также подходы к их учету при планировании лечебных мероприятий.

Заключение

Содержимое раздела

В заключительной части доклада будут подведены итоги исследования и сформулированы основные выводы, касающиеся топографической анатомии кровоснабжения и иннервации верхней конечности. Будет подчеркнута важность данных знаний для клинической практики и предложены перспективы дальнейших исследований в этой области. Также будут сделаны обобщения относительно клинического применения полученных знаний и их вклада в повышение качества оказания медицинской помощи. В заключении будут подчеркнуты основные тезисы и значимость проведенного исследования.

Список литературы

Содержимое раздела

В этом разделе будет представлен список использованной литературы, включающий научные статьи, учебники и другие источники, подтверждающие информацию, представленную в докладе. Список будет оформлен в соответствии с общепринятыми стандартами цитирования, обеспечивая возможность проверки представленных данных и получения более глубоких знаний по теме. В список войдут основные работы, которые послужили основой для подготовки доклада, а также дополнительные источники, рекомендованные для дальнейшего изучения темы.

Получи Такой Доклад

До 90% уникальность
Готовый файл Word
Оформление по ГОСТ
Список источников по ГОСТ
Таблицы и схемы
Презентация

Создать Доклад на любую тему за 5 минут

Создать

#5691220