Нейросеть

Один день в Мохенджо-Даро: Жизнь, Город и Катастрофа Древнего Мегаполиса (Доклад)

Нейросеть для создания доклада Гарантия уникальности Строго по ГОСТу Высочайшее качество Поддержка 24/7

Доклад посвящен исследованию повседневной жизни и загадочной гибели одного из крупнейших городов древней цивилизации долины Инда — Мохенджо-Даро. В рамках исследования будут рассмотрены особенности планировки города, его социальной структуры и технологических достижений. Особое внимание уделяется анализу артефактов и археологических данных, способных рассказать о быте горожан и причинах внезапного упадка мегаполиса. Цель доклада — воссоздать картину одного дня в Мохенджо-Даро, освещая различные аспекты жизни его жителей.

Идея:

Представить комплексный анализ жизни и смерти Мохенджо-Даро, используя междисциплинарный подход. Рассмотреть город не только как исторический объект, но и как зеркало, отражающее развитие и упадок цивилизации.

Актуальность:

Изучение Мохенджо-Даро актуально для понимания ранних городских цивилизаций и факторов их устойчивости. Анализ причин гибели города позволяет извлечь уроки для современного общества, особенно в контексте экологических и социальных вызовов.

Оглавление:

Введение

Исторический контекст и археологические открытия

Городская планировка и архитектура

Социальная структура и экономика Мохенджо-Даро

Повседневная жизнь горожан

Технологии и инновации

Гибель Мохенджо-Даро: причины и последствия

Список литературы

Наименование образовательного учреждения

Доклад

на тему

Один день в Мохенджо-Даро: Жизнь, Город и Катастрофа Древнего Мегаполиса

Выполнил: ФИО

Руководитель: ФИО

Содержание

  • Введение 1
  • Исторический контекст и археологические открытия 2
  • Городская планировка и архитектура 3
  • Социальная структура и экономика Мохенджо-Даро 4
  • Повседневная жизнь горожан 5
  • Технологии и инновации 6
  • Гибель Мохенджо-Даро: причины и последствия 7
  • Список литературы 8

Введение

Содержимое раздела

Введение в тему доклада, где будет представлен общий обзор Мохенджо-Даро и его историческое значение. Раскрытие целей и задач исследования, а также методологии, используемой для анализа данных. Обозначение ключевых вопросов, которые будут рассматриваться в ходе доклада, таких как повседневная жизнь горожан, организация городского пространства и причины исчезновения цивилизации. Обсуждение значимости изучения Мохенджо-Даро для понимания древних цивилизаций и проблем современности.

Исторический контекст и археологические открытия

Содержимое раздела

Обзор исторических и археологических данных, связанных с Мохенджо-Даро, включая хронологию, географическое положение и основные этапы раскопок. Анализ наиболее значимых археологических находок, таких как планировка улиц, система канализации, жилые дома и общественные здания. Рассмотрение значения артефактов, таких как печати, украшения и предметы быта, для понимания культуры и повседневной жизни жителей города. Оценка вклада различных исследователей в изучение Мохенджо-Даро и современных методов археологических исследований.

Городская планировка и архитектура

Содержимое раздела

Детальный анализ планировки Мохенджо-Даро, включая организацию улиц, кварталов и общественных пространств. Исследование архитектурных особенностей жилых домов, зернохранилищ, бань и других сооружений, выявляющих социальную структуру и функциональное зонирование города. Оценка инженерных решений, таких как система водоснабжения и канализации, и их влияния на качество жизни. Рассмотрение символизма и религиозных аспектов архитектуры, обнаруженных в планировке и строительстве.

Социальная структура и экономика Мохенджо-Даро

Содержимое раздела

Рассмотрение социальной структуры общества Мохенджо-Даро на основе археологических данных, таких как погребения, артефакты и анализ останков. Изучение различных социальных групп, включая ремесленников, торговцев, правителей и жрецов, а также их роли в жизни города. Анализ экономики города, включая земледелие, ремесла, торговлю и валютную систему, а также их влияние на благосостояние населения. Оценка взаимосвязи между социальной структурой и экономическим развитием Мохенджо-Даро.

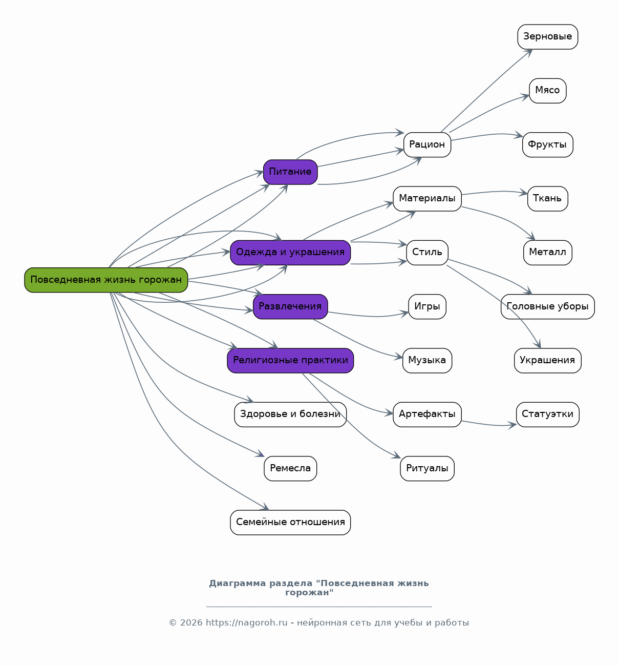
Повседневная жизнь горожан

Содержимое раздела

Восстановление картины повседневной жизни жителей Мохенджо-Даро на основе артефактов, таких как предметы быта, украшения и инструменты. Изучение аспектов жизни, включая питание, одежду, развлечения, религиозные практики и семейные отношения. Анализ данных о здоровье и болезнях, полученных в результате анализа костных останков. Рассмотрение значения различных ремесел, таких как гончарное дело, ткачество и ювелирное искусство, в повседневной жизни.

Технологии и инновации

Содержимое раздела

Анализ технологических достижений Мохенджо-Даро, включая систему водоснабжения, канализацию и строительные технологии. Изучение инноваций в ремеслах, таких как производство керамики, металла и текстиля. Рассмотрение экономических аспектов развития технологий и их влияния на жизнь населения. Оценка роли технологических достижений в поддержании городского хозяйства и социальной структуры.

Гибель Мохенджо-Даро: причины и последствия

Содержимое раздела

Исследование различных теорий, объясняющих гибель Мохенджо-Даро, включая климатические изменения, наводнения, эпидемии, войны и экологические катастрофы. Анализ археологических данных, таких как признаки разрушения и пожаров, а также изменения в социальной структуре. Оценка последствий упадка Мохенджо-Даро для региона и его жителей. Обсуждение уроков, которые можно извлечь из изучения катастрофы Мохенджо-Даро для решения современных проблем.

Список литературы

Содержимое раздела

Этот раздел содержит список использованной литературы и источников, включая научные статьи, книги и другие публикации, на основе которых было проведено исследование. Указаны авторы, названия работ, издательства и года издания, обеспечивая полноту и надежность цитирования. Список организован в соответствии с академическими стандартами, чтобы обеспечить точность и проверяемость информации, представленной в докладе. Это гарантирует прозрачность исследования и позволяет читателям углубиться в интересующие аспекты.

Получи Такой Доклад

До 90% уникальность
Готовый файл Word
Оформление по ГОСТ
Список источников по ГОСТ
Таблицы и схемы
Презентация

Создать Доклад на любую тему за 5 минут

Создать

#5535356