Нейросеть

Октябрьская революция 1917 года: политические, социальные и экономические преобразования в России (Доклад)

Нейросеть для создания доклада Гарантия уникальности Строго по ГОСТу Высочайшее качество Поддержка 24/7

Данный доклад посвящен анализу Октябрьской революции 1917 года, ключевому событию в истории России и всего мира. В нем рассматриваются предпосылки революции, включая политический кризис, экономические трудности и социальное недовольство. Особое внимание уделяется основным этапам революции, таким как свержение Временного правительства и приход к власти большевиков. Кроме того, будет проанализировано влияние революции на различные сферы жизни, включая политику, экономику и культуру.

Идея:

Доклад стремится представить комплексный взгляд на Октябрьскую революцию, выявляя ее сложные причины, динамику и долгосрочные последствия. Цель - проанализировать ключевые события и их влияние на формирование советского государства и дальнейшее развитие мировой истории.

Актуальность:

Изучение Октябрьской революции остается актуальным в современном мире, поскольку она оказала глубокое влияние на формирование XX века. Анализ этого исторического события позволяет лучше понять процессы, приведшие к радикальным изменениям в политической и социальной сферах, а также оценить его значение для современных общественных движений и трансформаций.

Оглавление:

Введение

Предпосылки революции: политический кризис и социальное напряжение

Февральская революция: свержение монархии и двоевластие

Большевики и Октябрьское восстание: захват власти

Создание советского государства: первые декреты и преобразования

Гражданская война: борьба за будущее России

Влияние Октябрьской революции на мировую историю

Заключение

Список литературы

Наименование образовательного учреждения

Доклад

на тему

Октябрьская революция 1917 года: политические, социальные и экономические преобразования в России

Выполнил: ФИО

Руководитель: ФИО

Содержание

  • Введение 1
  • Предпосылки революции: политический кризис и социальное напряжение 2
  • Февральская революция: свержение монархии и двоевластие 3
  • Большевики и Октябрьское восстание: захват власти 4
  • Создание советского государства: первые декреты и преобразования 5
  • Гражданская война: борьба за будущее России 6
  • Влияние Октябрьской революции на мировую историю 7
  • Заключение 8
  • Список литературы 9

Введение

Содержимое раздела

В этом разделе будет представлен обзор исторического контекста, предшествовавшего Октябрьской революции 1917 года. Мы рассмотрим общую ситуацию в России на тот момент, включая политические, экономические и социальные факторы, которые создали условия для революционных изменений. Кроме того, будут определены основные цели и задачи данного исследования, а также структура доклада и используемые источники. Этот раздел призван дать общее представление о теме и подготовить читателя к более детальному анализу последующих этапов революции.

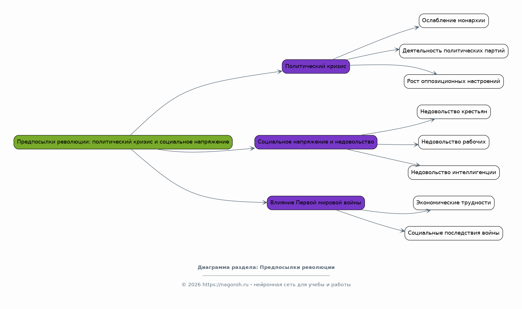
Предпосылки революции: политический кризис и социальное напряжение

Содержимое раздела

Данный раздел посвящен анализу политического кризиса в Российской империи в начале XX века, включая ослабление монархии, деятельность политических партий и рост оппозиционных настроений. Будет рассмотрено влияние Первой мировой войны на социальную обстановку и экономику страны. Особое внимание будет уделено росту недовольства среди различных слоев населения, включая крестьянство, рабочих и интеллигенцию, а также возникновению революционных настроений и организаций, подготовивших почву для революции.

Февральская революция: свержение монархии и двоевластие

Содержимое раздела

В этом разделе будет рассмотрен ход Февральской революции 1917 года, включая причины, приведшие к свержению монархии, и основные события того периода. Будут проанализированы политические последствия революции, включая формирование Временного правительства и возникновение двоевластия. Отдельное внимание будет уделено роли Советов рабочих и солдатских депутатов в этот период, а также их влиянию на политическую ситуацию и развитие революционных настроений. Будет рассмотрена борьба различных политических сил за власть.

Большевики и Октябрьское восстание: захват власти

Содержимое раздела

Этот раздел посвящен анализу роли большевиков в подготовке и проведении Октябрьского восстания 1917 года. Будет рассмотрена идеология большевиков, их стратегия и тактика в борьбе за власть, а также их взаимодействие с другими политическими силами. Особое внимание будет уделено ключевым событиям Октябрьского восстания, включая захват Зимнего дворца и создание новой власти. Будут проанализированы причины успеха большевиков и их приход к власти.

Создание советского государства: первые декреты и преобразования

Содержимое раздела

В этом разделе будет рассмотрен процесс формирования советского государства после прихода большевиков к власти, включая принятие первых декретов и законов. Будут проанализированы основные направления преобразований в различных сферах жизни, включая землю, промышленность, культуру и образование. Особое внимание будет уделено политическим и социальным последствиям этих изменений, а также влиянию на различные слои населения. Будет рассмотрена борьба большевиков за укрепление своей власти.

Гражданская война: борьба за будущее России

Содержимое раздела

В этом разделе будет рассмотрен период Гражданской войны в России, включая причины ее возникновения, основные этапы и участников. Будет проанализирована борьба между красными и белыми, интервенция иностранных государств и влияние войны на различные аспекты жизни общества. Особое внимание будет уделено политическим и социальным последствиям войны, включая террор, голод и разруху. Будет проанализирован исход Гражданской войны и его влияние на дальнейшее развитие Советской России.

Влияние Октябрьской революции на мировую историю

Содержимое раздела

Данный раздел посвящен анализу влияния Октябрьской революции на мировую историю, включая ее воздействие на рост коммунистического движения, формирование биполярного мира и Холодную войну. Будет рассмотрено влияние революции на освободительные движения и процессы деколонизации в различных странах. Особое внимание будет уделено изменениям в политической, экономической и социальной сферах, которые произошли под влиянием революции. Будет проанализировано наследие Октябрьской революции и её значение для современности.

Заключение

Содержимое раздела

В данном разделе будут подведены итоги исследования Октябрьской революции 1917 года, обобщены основные выводы и оценки. Будет дана оценка значения революции для истории России и мира. Будут обозначены ключевые последствия революции, ее влияние на дальнейшее развитие событий, а также ее долгосрочное значение. Также будут рассмотрены вопросы, требующие дальнейшего изучения и обсуждения. Будет отмечена неоднозначность оценок этого исторического события.

Список литературы

Содержимое раздела

В данном разделе представлен список использованных источников. Здесь будут указаны все книги, статьи, документы и другие материалы, которые были использованы в процессе написания доклада. Информация будет представлена в соответствии с научными стандартами цитирования, обеспечивая возможность проверки использованных данных и более глубокого изучения темы. Список включает как основные, так и дополнительные источники, использованные при подготовке доклада.

Получи Такой Доклад

До 90% уникальность
Готовый файл Word
Оформление по ГОСТ
Список источников по ГОСТ
Таблицы и схемы
Презентация

Создать Доклад на любую тему за 5 минут

Создать

#5622964