Нейросеть

Онтогенетическое развитие голоса: от младенческого крика до зрелой речи (Доклад)

Нейросеть для создания доклада Гарантия уникальности Строго по ГОСТу Высочайшее качество Поддержка 24/7

Данный доклад посвящен исследованию развития голоса на протяжении всей жизни человека, от первых проявлений в младенчестве до формирования зрелой речевой системы. Мы рассмотрим анатомические и физиологические изменения голосового аппарата, происходящие на разных этапах онтогенеза, а также влияние этих изменений на характеристики голоса. Особое внимание будет уделено роли обучения и опыта в формировании индивидуальных особенностей голоса и его связи с неврологическим развитием. Исследование направлено на углубление понимания механизмов формирования и контроля голоса, что имеет важное значение для диагностики и коррекции речевых нарушений.

Идея:

Целью доклада является систематизация знаний об онтогенезе голоса и выявление ключевых факторов, определяющих его развитие. Мы хотим показать, что голос - это не просто физиологический феномен, а сложная система, формирующаяся под влиянием биологических, психологических и социальных факторов.

Актуальность:

Изучение развития голоса имеет важное теоретическое и практическое значение для логопедии, фонетики, психологии и медицины. Понимание нормативных процессов формирования голоса позволяет более эффективно диагностировать и корректировать речевые нарушения, возникающие на разных этапах онтогенеза.

Оглавление:

Введение

Анатомические и физиологические основы голосообразования

Голосовое развитие в младенчестве и раннем детстве

Развитие голоса в дошкольном и младшем школьном возрасте

Влияние полового созревания на голос

Голос во взрослом возрасте: стабильность и изменения

Нарушения голоса и методы коррекции

Заключение

Наименование образовательного учреждения

Доклад

на тему

Онтогенетическое развитие голоса: от младенческого крика до зрелой речи

Выполнил: ФИО

Руководитель: ФИО

Содержание

  • Введение 1
  • Анатомические и физиологические основы голосообразования 2
  • Голосовое развитие в младенчестве и раннем детстве 3
  • Развитие голоса в дошкольном и младшем школьном возрасте 4
  • Влияние полового созревания на голос 5
  • Голос во взрослом возрасте: стабильность и изменения 6
  • Нарушения голоса и методы коррекции 7
  • Заключение 8

Введение

Содержимое раздела

В данном разделе будут представлены общие сведения о голосе как сложном физиологическом и психологическом феномене. Мы рассмотрим его значение для коммуникации, самовыражения и социального взаимодействия. Будет дана краткая история исследований голоса в различных научных дисциплинах, а также определены основные цели и задачи данного доклада. Обосновывается выбор темы и её значимость в контексте современных исследований в области лингвистики и дефектологии.

Анатомические и физиологические основы голосообразования

Содержимое раздела

Этот раздел посвящен рассмотрению анатомии и физиологии голосового аппарата человека, включая гортань, респираторную систему, ротовую полость и их взаимосвязь. Мы detailно изучим основные механизмы голосообразования, такие как вибрация голосовых связок, формирование звука в резонаторах и артикуляция. Также будет рассмотрена роль нервной системы в контроле голоса и обеспечении его точности и гибкости. Объясняются физические принципы, лежащие в основе звучания голоса.

Голосовое развитие в младенчестве и раннем детстве

Содержимое раздела

В этом разделе мы рассмотрим этапы развития голоса у детей от рождения до трех лет, включая первые вокализации, лепет и появление первых слов. Будут проанализированы факторы, влияющие на развитие голоса в этот период, такие как генетическая предрасположенность, взаимодействие с родителями и окружающая среда. Особое внимание будет уделено изучению акустических характеристик голоса младенцев и их связи с когнитивным развитием. Рассмотрены особенности формирования просодики и интонации на ранних этапах развития.

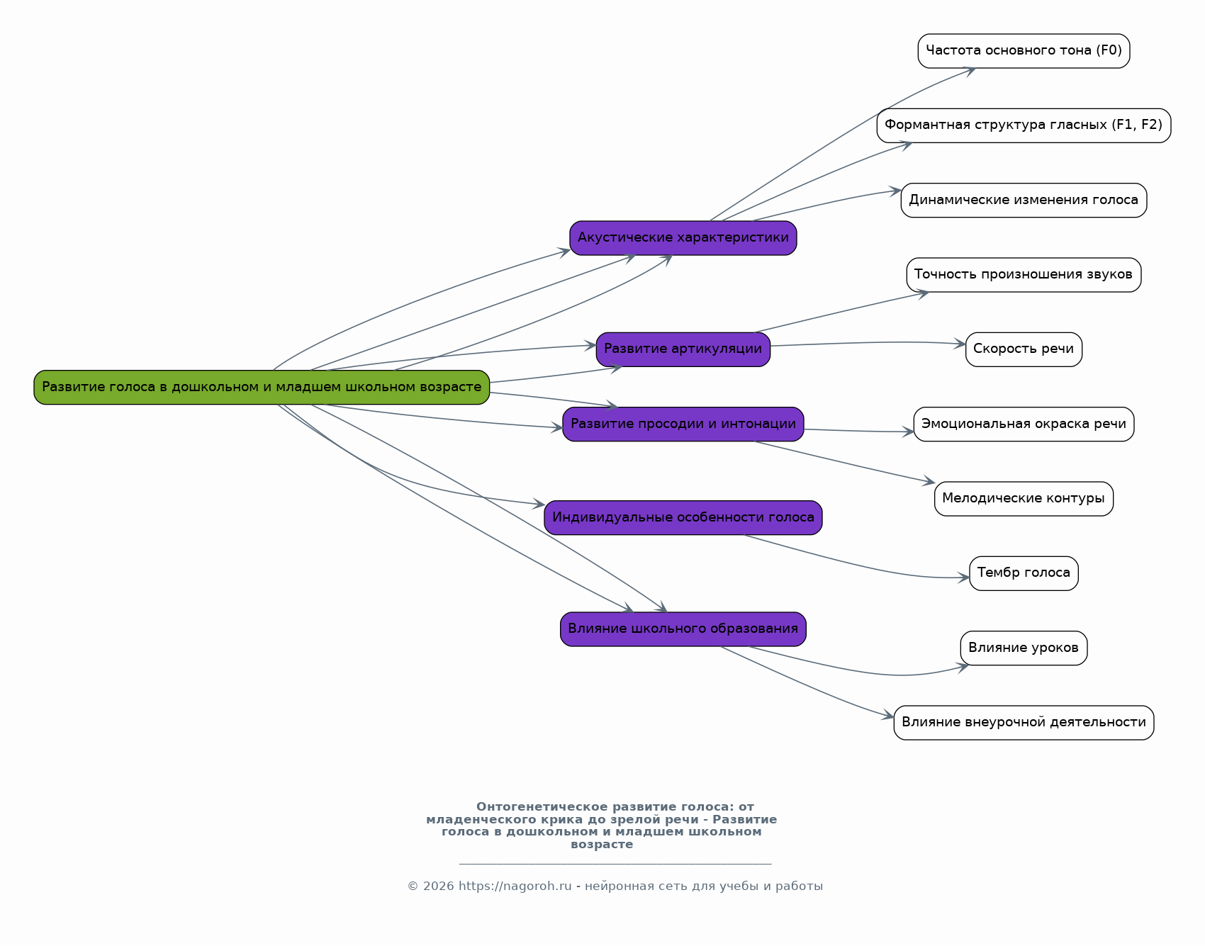
Развитие голоса в дошкольном и младшем школьном возрасте

Содержимое раздела

В данном разделе будет рассмотрено развитие голоса в период активного освоения речи и формирования базовых языковых навыков. Мы проанализируем изменения в акустических характеристиках голоса, связанные с ростом и развитием голосового аппарата, а также с обучением и приобретением новых речевых навыков. Особое внимание будет уделено развитию артикуляции, просодии и интонации, а также формированию индивидуальных особенностей голоса. Рассматривается влияние школьного образования на голосовые особенности.

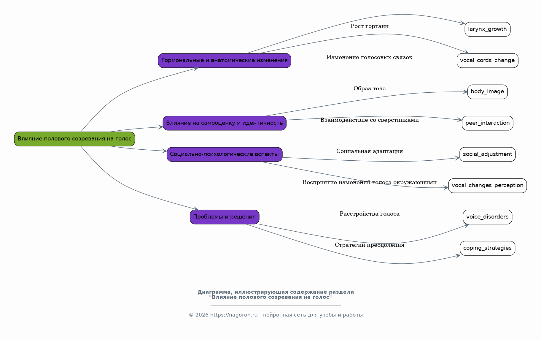
Влияние полового созревания на голос

Содержимое раздела

Этот раздел посвящен рассмотрению изменений голоса, происходящих в период полового созревания. Мы detailно изучим гормональные и анатомические изменения, влияющие на рост гортани и голосовых связок, и их последствия для тембра, высоты и силы голоса. Также исследуется влияние этих изменений на самооценку подростков и формирование их идентичности, а так же социально-психологические аспекты изменения голоса. Рассматриваются проблемы, возникающие в этот период, и способы их решения.

Голос во взрослом возрасте: стабильность и изменения

Содержимое раздела

В этом разделе мы рассмотрим изменения голоса, происходящие во взрослой жизни, включая возрастные изменения голосового аппарата и влияние различных факторов, таких как профессиональные особенности, образ жизни и заболевания. Особое внимание будет уделено изучению проблем, связанных с возрастной потерей слуха и дегенеративными изменениями голосовых связок, а также способам поддержания здоровья голоса на протяжении всей жизни. Рассматривается влияние стресса и эмоционального состояния на голос.

Нарушения голоса и методы коррекции

Содержимое раздела

В этом разделе мы рассмотрим наиболее распространенные нарушения голоса, такие как дисфония, афония и функциональные расстройства голоса. Мы изучим причины возникновения этих нарушений, их симптомы и методы диагностики. Также будут представлены различные методы коррекции голоса, включая логопедическую терапию, фонепедическое лечение и хирургическое вмешательство. Рассматриваются современные подходы к реабилитации голоса и профилактике речевых нарушений. Подчеркивается важность своевременной диагностики и лечения.

Заключение

Содержимое раздела

В заключении будут подведены итоги исследования и сформулированы основные выводы о развитии голоса на протяжении онтогенеза. Мы обобщим полученные данные и обозначим перспективы дальнейших исследований в данной области. Будет подчеркнута важность комплексного подхода к изучению голоса, учитывающего биологические, психологические и социальные факторы. Обозначены научные и практические значимости результатов исследования, а также возможные направления для новых разработок.

Получи Такой Доклад

До 90% уникальность
Готовый файл Word
Оформление по ГОСТ
Список источников по ГОСТ
Таблицы и схемы
Презентация

Создать Доклад на любую тему за 5 минут

Создать

#5473859