Нейросеть

Опыт управления персоналом в компании Яндекс: Анализ стратегий и практик (Доклад)

Нейросеть для создания доклада Гарантия уникальности Строго по ГОСТу Высочайшее качество Поддержка 24/7

Данный доклад представляет собой анализ опыта управления персоналом в компании Яндекс, рассматривая ключевые аспекты, стратегии и практики, применяемые в этой организации. Исследование направлено на выявление эффективных подходов к управлению человеческими ресурсами, которые способствуют достижению стратегических целей компании. В работе будет проведен анализ организационной структуры, системы мотивации, обучения и развития персонала, а также корпоративной культуры Яндекс. Целью является предоставление всестороннего обзора и практических рекомендаций для специалистов в области управления персоналом.

Идея:

Идея доклада заключается в детальном изучении опыта Яндекс как одной из ведущих технологических компаний, чтобы выявить лучшие практики управления персоналом. Особое внимание будет уделено адаптации этих практик к различным типам организаций и отраслям.

Актуальность:

Актуальность исследования обусловлена необходимостью эффективного управления человеческими ресурсами в современных условиях быстро меняющегося рынка труда. Анализ опыта Яндекс позволяет выявить инновационные подходы к управлению персоналом, способствующие повышению производительности, удержанию талантов и развитию корпоративной культуры.

Оглавление:

Введение

Обзор компании Яндекс: Организационная структура и корпоративная культура

Стратегии подбора и адаптации персонала в Яндекс

Системы мотивации и стимулирования персонала

Обучение и развитие персонала в Яндекс

Управление талантами и управление эффективностью

Кейс-стади: Анализ конкретных примеров управления персоналом в Яндекс

Заключение

Список литературы

Наименование образовательного учреждения

Доклад

на тему

Опыт управления персоналом в компании Яндекс: Анализ стратегий и практик

Выполнил: ФИО

Руководитель: ФИО

Содержание

  • Введение 1
  • Обзор компании Яндекс: Организационная структура и корпоративная культура 2
  • Стратегии подбора и адаптации персонала в Яндекс 3
  • Системы мотивации и стимулирования персонала 4
  • Обучение и развитие персонала в Яндекс 5
  • Управление талантами и управление эффективностью 6
  • Кейс-стади: Анализ конкретных примеров управления персоналом в Яндекс 7
  • Заключение 8
  • Список литературы 9

Введение

Содержимое раздела

Вводная часть доклада, представляющая цель исследования, его актуальность и методологию. Этот раздел определяет контекст исследования, обосновывает выбор компании Яндекс в качестве объекта анализа и формулирует исследовательские вопросы, которые будут рассмотрены в ходе работы. Также введение описывает структуру доклада, обозначая логическую последовательность изложения материала и основные темы, которые будут затронуты в каждом разделе. Это поможет читателям лучше понять структуру исследования и основные направления анализа, а также познакомит с ключевыми терминами и понятиями, используемыми в работе.

Обзор компании Яндекс: Организационная структура и корпоративная культура

Содержимое раздела

В этом разделе будет представлен обзор компании Яндекс, включая ее организационную структуру, корпоративную культуру и основные ценности. Анализ организационной структуры позволит выявить особенности распределения ответственности и принятия решений в компании, а также влияние этих факторов на управление персоналом. Изучение корпоративной культуры позволит понять, как ценности и убеждения компании влияют на мотивацию сотрудников, их вовлеченность и лояльность. Особое внимание будет уделено подходам Яндекс к формированию и поддержанию своей уникальной корпоративной культуры, которая способствует инновациям и развитию.

Стратегии подбора и адаптации персонала в Яндекс

Содержимое раздела

Этот раздел посвящен анализу стратегий подбора и адаптации персонала, применяемых в компании Яндекс. Будут рассмотрены методы привлечения кандидатов, отбора подходящих специалистов и процессы их адаптации в компании. Особое внимание будет уделено использованию современных инструментов и технологий, таких как автоматизированные системы подбора, онлайн-тестирование и оценка компетенций. Анализ этих стратегий позволит выявить эффективные подходы к формированию команды, соответствующей требованиям компании и ее корпоративной культуре. Также будут рассмотрены лучшие практики адаптации новых сотрудников.

Системы мотивации и стимулирования персонала

Содержимое раздела

В данном разделе будет проведен анализ систем мотивации и стимулирования персонала, используемых в компании Яндекс. Будут рассмотрены различные виды мотивационных программ, включая финансовые и нефинансовые способы поощрения сотрудников. Особое внимание будет уделено влиянию систем мотивации на повышение производительности труда, удержание талантливых сотрудников и формирование положительной рабочей атмосферы. Анализ этих систем позволит выявить эффективные подходы к мотивации персонала, направленные на достижение стратегических целей компании, а также соответствие этим системам корпоративной культуре и ценностям Яндекс.

Обучение и развитие персонала в Яндекс

Содержимое раздела

Этот раздел посвящен анализу программ обучения и развития персонала, применяемых в компании Яндекс. Будут рассмотрены различные формы обучения, такие как тренинги, семинары, онлайн-курсы и программы наставничества. Особое внимание будет уделено стратегическому подходу к обучению и развитию, направленному на повышение профессиональных компетенций сотрудников, развитие лидерских качеств и адаптацию к новым технологиям и требованиям рынка. Анализ этих программ позволит выявить эффективные подходы к развитию персонала, способствующие карьерному росту сотрудников и достижению стратегических целей компании.

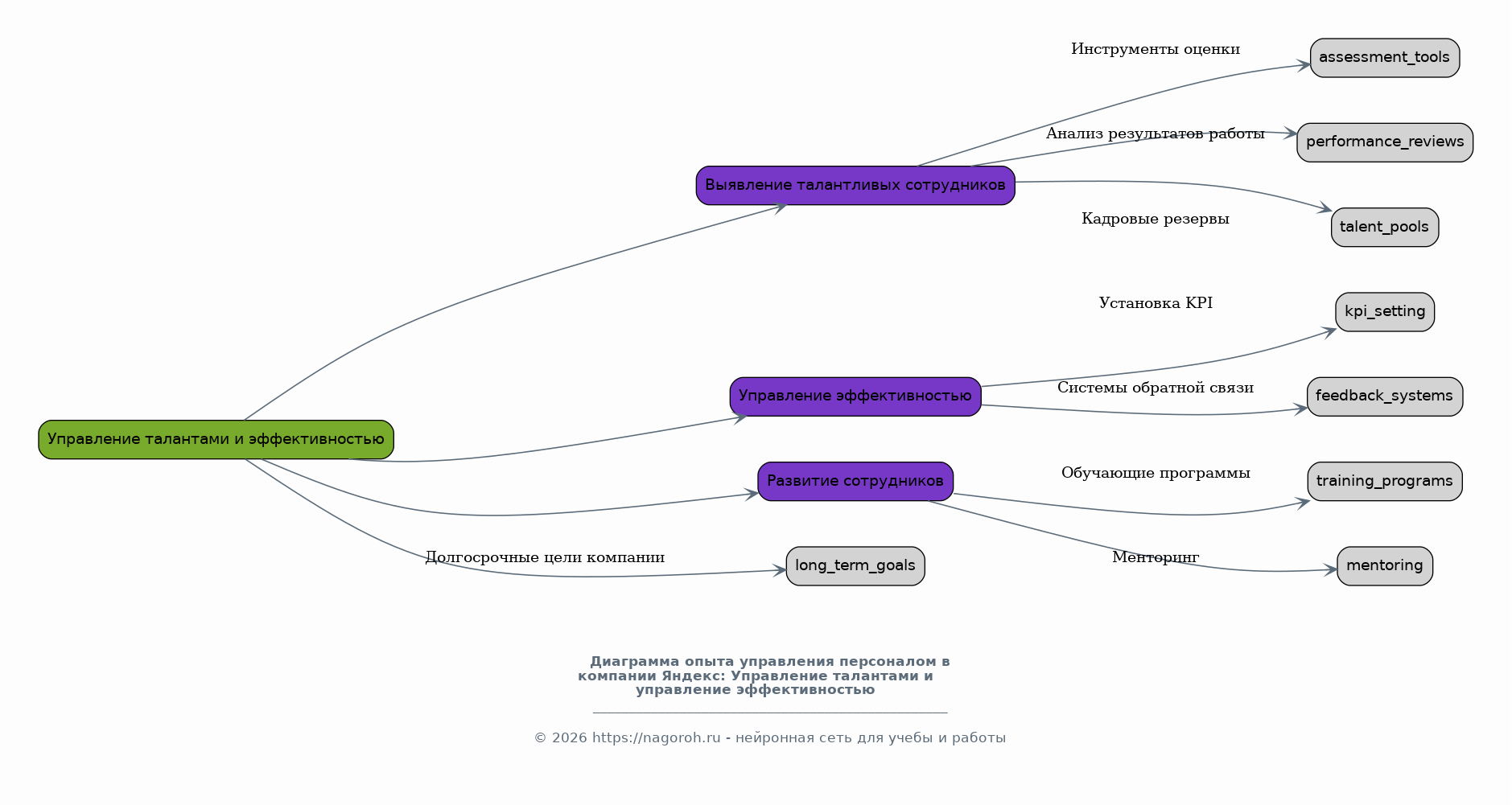
Управление талантами и управление эффективностью

Содержимое раздела

В этом разделе будет рассмотрен опыт Яндекс в области управления талантами и управлении эффективностью работы персонала. Будут рассмотрены методы выявления и развития талантливых сотрудников, а также системы оценки и управления эффективностью. Особое внимание будет уделено практикам, позволяющим выстраивать индивидуальные траектории развития сотрудников и обеспечивать соответствие их навыков и компетенций требованиям компании. Анализ этих подходов поможет выявить лучшие практики управления талантами и эффективностью, способствующие повышению производительности и достижению стратегических целей компании в долгосрочной перспективе.

Кейс-стади: Анализ конкретных примеров управления персоналом в Яндекс

Содержимое раздела

Данный раздел представляет собой анализ конкретных кейсов и примеров из практики управления персоналом в компании Яндекс. Будут рассмотрены отдельные проекты, инициативы или ситуации, связанные с подбором персонала, адаптацией, мотивацией, обучением или управлением талантами. Анализ этих примеров позволит глубже понять, как теоретические концепции управления персоналом применяются на практике в Яндекс. Кейс-стади даст возможность оценить результаты конкретных решений и стратегий, а также выявить факторы успеха и уроки, которые можно извлечь из опыта компании для других организаций.

Заключение

Содержимое раздела

В заключении будут подведены итоги проведенного исследования, представлены основные выводы и рекомендации на основе анализа опыта управления персоналом в компании Яндекс. Будут обобщены ключевые стратегии и практики, которые оказались наиболее эффективными, а также выявлены возможные направления для дальнейшего совершенствования. Этот раздел также будет содержать ответы на поставленные в начале исследования вопросы и оценку достижения поставленных целей. Заключение позволит сформулировать практические рекомендации для специалистов в области управления персоналом и оценить применимость опыта Яндекс в других компаниях.

Список литературы

Содержимое раздела

В данном разделе представлен список использованной литературы, включая публикации, научные статьи, книги, а также другие источники информации, которые были использованы в процессе подготовки доклада. Список литературы будет составлен в соответствии с требованиями к оформлению научных работ, обеспечивая корректное цитирование и указание авторства использованных материалов. Это позволит читателям ознакомиться с источниками, на которые опирался автор, и получить более глубокое понимание темы исследования. Наличие списка литературы также подтверждает научную ценность выполненной работы.

Получи Такой Доклад

До 90% уникальность
Готовый файл Word
Оформление по ГОСТ
Список источников по ГОСТ
Таблицы и схемы
Презентация

Создать Доклад на любую тему за 5 минут

Создать

#5620055