Нейросеть

Ораторское искусство волонтера: Ключевые аспекты и практические навыки эффективной коммуникации (Доклад)

Нейросеть для создания доклада Гарантия уникальности Строго по ГОСТу Высочайшее качество Поддержка 24/7

Данный доклад рассматривает ключевые элементы ораторского искусства, необходимые для успешной волонтерской деятельности. В рамках исследования анализируются особенности публичных выступлений в контексте волонтерства, включая методы привлечения внимания аудитории и способы убедительной передачи информации. Особое внимание уделяется практическим навыкам, таким как подготовка к выступлению, управление голосом и телом, а также преодоление страха перед публикой. Цель доклада — предоставить волонтерам инструменты для улучшения коммуникативных способностей и повышения эффективности их деятельности.

Идея:

Доклад направлен на предоставление волонтерам практических инструментов и знаний для улучшения их коммуникативных навыков во время публичных выступлений. Он объединяет теоретические основы ораторского искусства с конкретными примерами и упражнениями, адаптированными к специфике волонтерской деятельности.

Актуальность:

Актуальность доклада обусловлена возрастающей потребностью в эффективной коммуникации в сфере волонтерства. Умение ясно и убедительно излагать свои мысли способствует лучшему взаимодействию с целевой аудиторией, привлечению новых волонтеров и повышению общественной поддержки. Доклад предлагает современные подходы и техники, позволяющие волонтерам достигать своих целей более эффективно.

Оглавление:

Введение

Основы ораторского искусства: Теоретический фундамент для волонтеров

Подготовка к выступлению: Стратегии и инструменты для волонтеров

Голос и тело: Искусство владения средствами выразительности

Работа с аудиторией: Взаимодействие и обратная связь

Преодоление страха и повышение уверенности

Практические упражнения и кейс-стади для волонтеров

Заключение

Список литературы

Наименование образовательного учреждения

Доклад

на тему

Ораторское искусство волонтера: Ключевые аспекты и практические навыки эффективной коммуникации

Выполнил: ФИО

Руководитель: ФИО

Содержание

  • Введение 1
  • Основы ораторского искусства: Теоретический фундамент для волонтеров 2
  • Подготовка к выступлению: Стратегии и инструменты для волонтеров 3
  • Голос и тело: Искусство владения средствами выразительности 4
  • Работа с аудиторией: Взаимодействие и обратная связь 5
  • Преодоление страха и повышение уверенности 6
  • Практические упражнения и кейс-стади для волонтеров 7
  • Заключение 8
  • Список литературы 9

Введение

Содержимое раздела

Вводная часть доклада, определяющая основные цели и задачи исследования. В данном разделе будет обозначена актуальность темы ораторского искусства для волонтеров, мотивируя слушателей к изучению материала. Будет представлен краткий обзор структуры доклада, раскрывающей последовательность изложения ключевых аспектов, а также обозначена целевая аудитория и ее ожидания от представленной информации. Этот раздел служит фундаментом для понимания последующих этапов и помогает определить ценность предлагаемых знаний для волонтерской деятельности.

Основы ораторского искусства: Теоретический фундамент для волонтеров

Содержимое раздела

Этот раздел погружает в основы ораторского искусства, адаптированные для волонтерской деятельности. Будут рассмотрены ключевые компоненты эффективной коммуникации, такие как структура выступления, логика изложения, подбор аргументов и использование риторических приемов. Детально анализируются принципы работы с аудиторией, включая методы привлечения внимания, поддержания интереса и достижения поставленных целей. Рассматриваются аспекты вербальной и невербальной коммуникации, дающие волонтерам возможность формировать и корректировать свои выступления.

Подготовка к выступлению: Стратегии и инструменты для волонтеров

Содержимое раздела

В этой части доклада рассматриваются практические аспекты подготовки к публичным выступлениям для волонтеров. Будут представлены методы анализа аудитории, определения целей выступления и разработки структуры доклада. Рассматриваются техники поиска и обработки информации, а также способы создания убедительных презентаций и визуальных материалов. Особое внимание уделяется планированию времени, репетициям и самоконтролю, что позволяет волонтерам уверенно чувствовать себя во время выступлений и успешно доносить свои идеи до аудитории.

Голос и тело: Искусство владения средствами выразительности

Содержимое раздела

Раздел посвящен влиянию голоса и тела на эффективность выступления волонтера. Детально рассматриваются техники управления голосом, включая интонацию, темп речи, громкость и паузы. Анализируются приемы работы с телесными проявлениями, такими как жесты, мимика и зрительный контакт, для создания доверительного общения. Даются рекомендации по преодолению волнения и страха перед публикой, что способствует развитию уверенности и харизмы в процессе выступлений для каждого волонтера.

Работа с аудиторией: Взаимодействие и обратная связь

Содержимое раздела

В данном разделе рассматриваются методы установления контакта с аудиторией и поддержания ее внимания во время выступления волонтера. Обсуждаются техники эффективного взаимодействия с разными типами аудитории, включая способы ответов на вопросы и работы с возражениями. Анализируются стратегии получения обратной связи и использования ее для улучшения будущих выступлений. Предоставляются практические советы по созданию позитивной атмосферы и стимулированию вовлеченности аудитории в обсуждение важной информации.

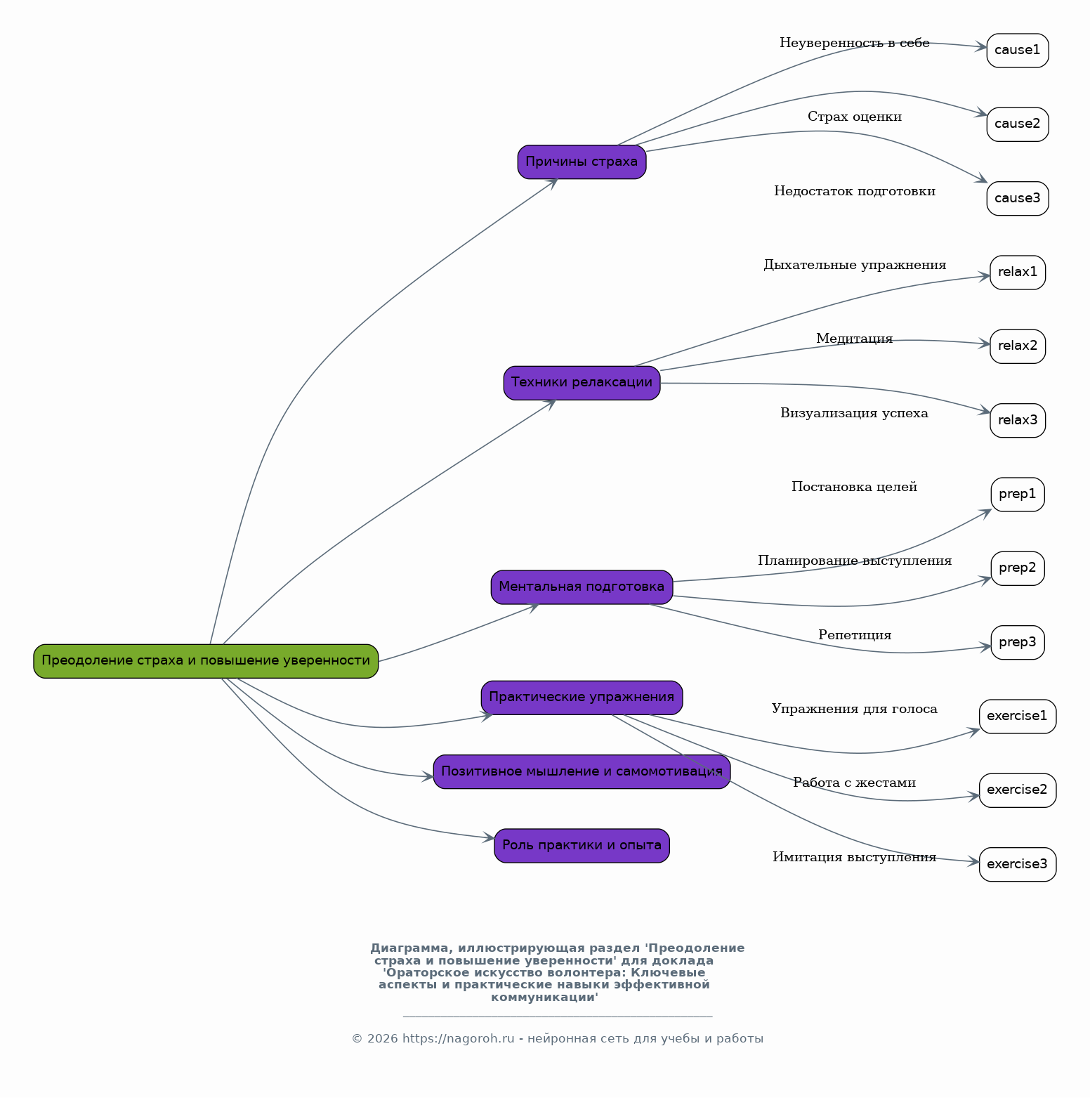
Преодоление страха и повышение уверенности

Содержимое раздела

Этот раздел посвящен психологическим аспектам успешного публичного выступления для волонтеров. Будут рассмотрены распространенные причины страха перед публикой и способы борьбы с ними, включая техники релаксации и ментальной подготовки. Предоставляются практические упражнения для повышения уверенности в себе и управления эмоциями во время выступления. Анализируется важность позитивного мышления и самомотивации для достижения успеха. Подчеркивается роль практики и опыта в преодолении страха и повышении уверенности волонтеров.

Практические упражнения и кейс-стади для волонтеров

Содержимое раздела

В этом разделе представлены практические упражнения и примеры из реальной волонтерской деятельности, направленные на закрепление полученных знаний. Будут предложены упражнения для развития навыков ораторского искусства, такие как подготовка коротких выступлений, отработка дикции и работа над жестикуляцией. Анализируются конкретные ситуации из волонтерской практики, где эффективное ораторское мастерство сыграло ключевую роль. Предлагаются рекомендации по применению полученных знаний в конкретных задачах и ситуациях, с которыми сталкиваются волонтеры.

Заключение

Содержимое раздела

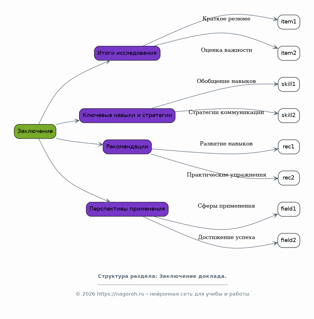
В заключительной части доклада подводятся итоги исследования и делаются выводы о важности ораторского искусства для волонтерской деятельности. Обобщаются ключевые навыки и стратегии, рассмотренные в докладе, подчеркивая их практическую значимость. Формулируются рекомендации для дальнейшего развития коммуникативных способностей волонтеров. Определяются перспективы применения полученных знаний в различных сферах волонтерской деятельности, подтверждая ценность представленной информации для достижения успеха.

Список литературы

Содержимое раздела

В разделе 'Список литературы' представлены библиографические данные использованных источников, включая книги, статьи, онлайн-ресурсы, которые послужили основой для подготовки доклада. Составленный в соответствии со стандартами цитирования, этот список включает полные выходные данные каждого источника, обеспечивая возможность проверки информации. Сборник литературы демонстрирует академическую поддержку исследования, отражая глубину изучения темы и подтверждая достоверность представленных сведений. Данный список выступает в качестве инструмента для дальнейшего изучения темы.

Получи Такой Доклад

До 90% уникальность
Готовый файл Word
Оформление по ГОСТ
Список источников по ГОСТ
Таблицы и схемы
Презентация

Создать Доклад на любую тему за 5 минут

Создать

#6110252