Нейросеть

Организация государственного прогнозирования социально-экономического развития Российской Федерации: Анализ и перспективы (Доклад)

Нейросеть для создания доклада Гарантия уникальности Строго по ГОСТу Высочайшее качество Поддержка 24/7

Данный доклад посвящен исследованию организации государственного прогнозирования социально-экономического развития Российской Федерации, анализируя текущие механизмы и стратегии. В работе рассматриваются основные методы и инструменты, применяемые для прогнозирования, а также оценивается их эффективность и соответствие современным вызовам. Особое внимание уделяется анализу влияния прогнозов на принятие государственных решений и разработку социально-экономической политики. Проведенный анализ направлен на выявление сильных сторон и областей для улучшения системы прогнозирования, с целью повышения ее точности и релевантности.

Идея:

Целью исследования является комплексный анализ системы государственного прогнозирования и разработка рекомендаций по ее совершенствованию. Предлагается рассмотреть возможности интеграции передовых методик прогнозирования и усиления координации между различными государственными органами.

Актуальность:

Актуальность исследования обусловлена необходимостью повышения качества и точности прогнозов для эффективного управления социально-экономическим развитием страны. В условиях глобальной нестабильности и быстро меняющейся экономической среды, точные прогнозы являются критически важным инструментом для принятия обоснованных решений.

Оглавление:

Введение

Теоретические основы прогнозирования социально-экономического развития

Анализ текущей системы государственного прогнозирования в РФ

Методы и инструменты прогнозирования: обзор и оценка

Влияние прогнозов на принятие государственных решений

Перспективы развития системы государственного прогнозирования

Рекомендации по совершенствованию

Список литературы

Наименование образовательного учреждения

Доклад

на тему

Организация государственного прогнозирования социально-экономического развития Российской Федерации: Анализ и перспективы

Выполнил: ФИО

Руководитель: ФИО

Содержание

  • Введение 1
  • Теоретические основы прогнозирования социально-экономического развития 2
  • Анализ текущей системы государственного прогнозирования в РФ 3
  • Методы и инструменты прогнозирования: обзор и оценка 4
  • Влияние прогнозов на принятие государственных решений 5
  • Перспективы развития системы государственного прогнозирования 6
  • Рекомендации по совершенствованию 7
  • Список литературы 8

Введение

Содержимое раздела

В данном разделе представлено введение в проблематику государственного прогнозирования социально-экономического развития Российской Федерации. Обсуждается значимость прогнозирования в современном мире, его роль в государственном управлении и планировании. Обосновывается актуальность выбранной темы исследования, определяются цели и задачи работы, а также описывается структура доклада. Будут рассмотрены основные понятия и термины, используемые в сфере прогнозирования, и дано краткое описание методологии исследования.

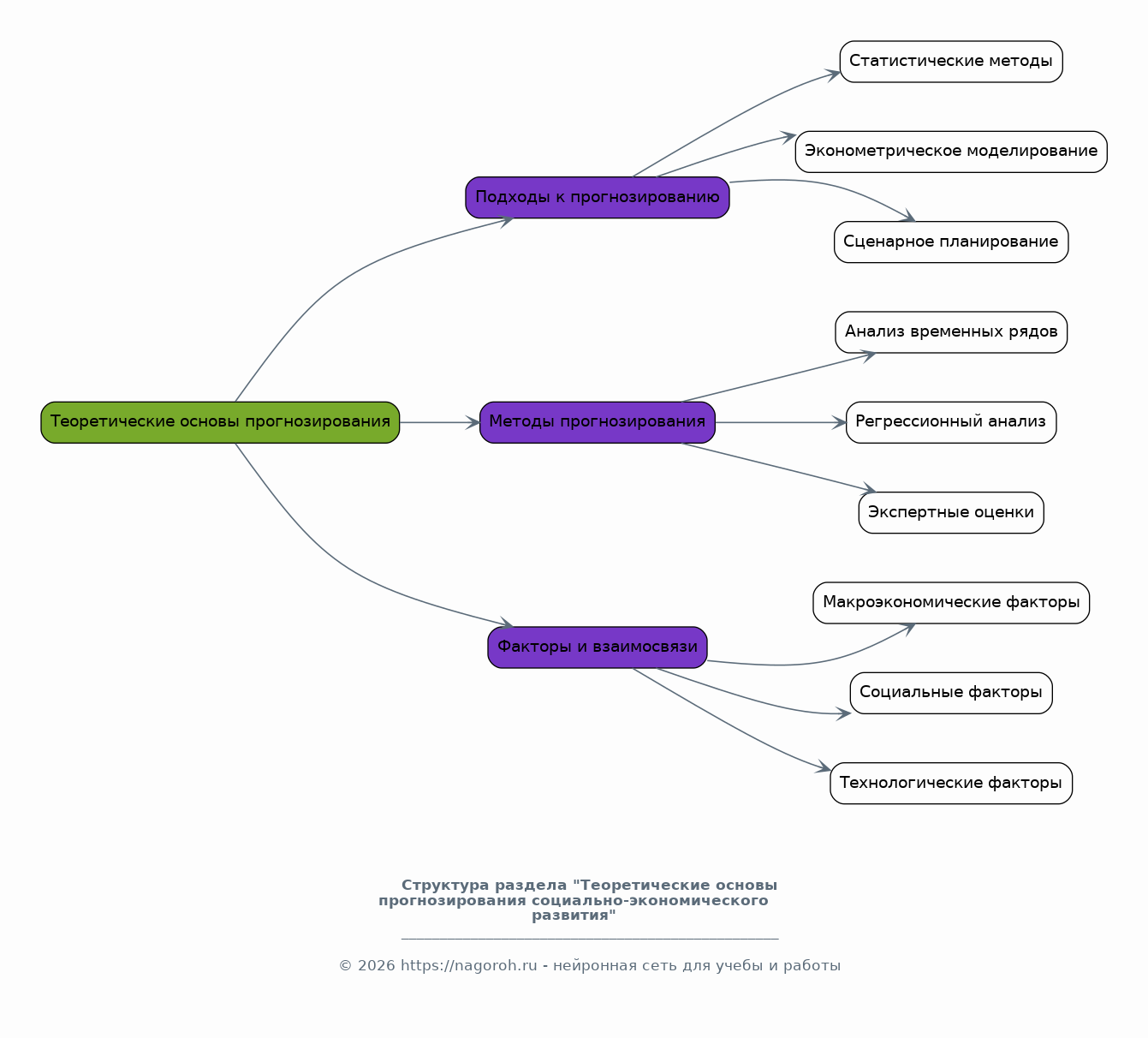
Теоретические основы прогнозирования социально-экономического развития

Содержимое раздела

Этот раздел посвящен рассмотрению теоретических основ прогнозирования социально-экономического развития. Будут изучены различные подходы и методы прогнозирования, включая статистические методы, эконометрические модели и сценарное планирование. Анализируются факторы, влияющие на социально-экономическое развитие, и их взаимосвязи. Рассматриваются вопросы неопределенности и рисков в прогнозировании, а также методы учета этих факторов. Обсуждаются этические аспекты и возможные ограничения применяемых методов.

Анализ текущей системы государственного прогнозирования в РФ

Содержимое раздела

В данном разделе будет проведен анализ текущей системы государственного прогнозирования в Российской Федерации. Рассматриваются институциональные рамки, включая структуру и функции органов, ответственных за прогнозирование. Анализируются основные типы прогнозов, разрабатываемых в РФ, и их методологическая база. Оценивается качество и точность прогнозов, а также их влияние на принятие государственных решений. Будут рассмотрены примеры успешных и неудачных прогнозов, с выявлением факторов, повлиявших на результаты.

Методы и инструменты прогнозирования: обзор и оценка

Содержимое раздела

Этот раздел посвящен обзору и оценке методов и инструментов, используемых в государственном прогнозировании. Будут рассмотрены различные методы, такие как статистические, эконометрические, экспертные и сценарные методы. Анализируются преимущества и недостатки каждого метода, а также их применимость в различных условиях. Оценивается доступность данных и ресурсов, необходимых для проведения прогнозирования. Обсуждаются вопросы валидации и верификации прогнозов, а также методы повышения их точности.

Влияние прогнозов на принятие государственных решений

Содержимое раздела

В данном разделе рассматривается влияние прогнозов на принятие государственных решений и разработку социально-экономической политики. Анализируется, как прогнозы используются при формировании бюджетов, разработке стратегий и программ развития. Оценивается степень учета прогнозов при принятии решений, а также механизмы обратной связи для корректировки прогнозов. Рассматриваются случаи успешного и неудачного использования прогнозов в государственных решениях, их последствия и извлеченные уроки.

Перспективы развития системы государственного прогнозирования

Содержимое раздела

Этот раздел посвящен перспективам развития системы государственного прогнозирования в Российской Федерации. Предлагаются рекомендации по совершенствованию системы, включая предложения по улучшению методов прогнозирования, повышению квалификации специалистов и усилению координации между органами. Обсуждаются возможности интеграции передовых технологий и методик, а также вопросы обеспечения информационной безопасности. Рассматриваются новые вызовы и возможности, связанные с развитием цифровых технологий и глобальной экономики.

Рекомендации по совершенствованию

Содержимое раздела

В данном разделе будут сформулированы конкретные рекомендации по совершенствованию системы государственного прогнозирования. Рекомендации будут включать предложения по улучшению методологии прогнозирования, повышению качества данных и усилению кадрового потенциала. Будут предложены меры по повышению прозрачности и доступности прогнозов для заинтересованных сторон, а также по созданию механизмов обратной связи для оценки эффективности прогнозирования. Рассматриваются различные стратегии и подходы для долгосрочного устойчивого развития.

Список литературы

Содержимое раздела

В данном разделе представлен список использованной литературы, включая публикации, статьи, монографии и другие источники. Список будет организован в соответствии с общепринятыми стандартами цитирования. Включены основные научные работы и аналитические материалы, использованные при подготовке доклада. В списке будут представлены ссылки на электронные ресурсы и другие источники информации, использованные в процессе исследования.

Получи Такой Доклад

До 90% уникальность
Готовый файл Word
Оформление по ГОСТ
Список источников по ГОСТ
Таблицы и схемы
Презентация

Создать Доклад на любую тему за 5 минут

Создать

#5536014