Нейросеть

Организация и координация работ по охране труда на промышленных предприятиях: анализ и перспективы (Доклад)

Нейросеть для создания доклада Гарантия уникальности Строго по ГОСТу Высочайшее качество Поддержка 24/7

Данный доклад посвящен вопросам организации и координации работ по охране труда на предприятиях, рассматривая ключевые аспекты обеспечения безопасности работников и снижения производственных рисков. В рамках исследования анализируются современные методы управления охраной труда, включая применение передовых технологий и инструментов оценки рисков. Основное внимание уделяется практическим рекомендациям по улучшению системы охраны труда, направленным на повышение эффективности и соответствие нормативным требованиям. Исследование представляет собой комплексный обзор текущего состояния дел и перспектив развития в данной области.

Идея:

Цель доклада – выявить ключевые проблемы в организации охраны труда на предприятиях и предложить эффективные решения для их устранения. Предлагается рассмотреть возможности оптимизации процессов управления охраной труда на основе передового опыта и инновационных подходов.

Актуальность:

Актуальность исследования обусловлена необходимостью повышения уровня безопасности труда и снижения производственного травматизма на предприятиях. Данный доклад способствует формированию понимания важности эффективной организации охраны труда для обеспечения устойчивого развития и повышения конкурентоспособности.

Оглавление:

Введение

Анализ текущего состояния охраны труда на предприятиях

Нормативно-правовое регулирование охраны труда

Системы управления охраной труда и оценка рисков

Обучение и подготовка персонала по охране труда

Методы контроля и надзора за соблюдением требований охраны труда

Пути совершенствования организации и координации работ по охране труда

Заключение

Список литературы

Наименование образовательного учреждения

Доклад

на тему

Организация и координация работ по охране труда на промышленных предприятиях: анализ и перспективы

Выполнил: ФИО

Руководитель: ФИО

Содержание

  • Введение 1
  • Анализ текущего состояния охраны труда на предприятиях 2
  • Нормативно-правовое регулирование охраны труда 3
  • Системы управления охраной труда и оценка рисков 4
  • Обучение и подготовка персонала по охране труда 5
  • Методы контроля и надзора за соблюдением требований охраны труда 6
  • Пути совершенствования организации и координации работ по охране труда 7
  • Заключение 8
  • Список литературы 9

Введение

Содержимое раздела

В разделе рассматриваются основные цели и задачи исследования, а также обосновывается актуальность темы организации и координации работ по охране труда на предприятиях. Представлен краткий обзор текущей ситуации в области охраны труда, включая статистические данные о производственном травматизме и профессиональных заболеваниях. Освещаются основные нормативные правовые акты, регулирующие вопросы охраны труда, и их значение для деятельности предприятий. Также описывается структура доклада и его основное содержание.

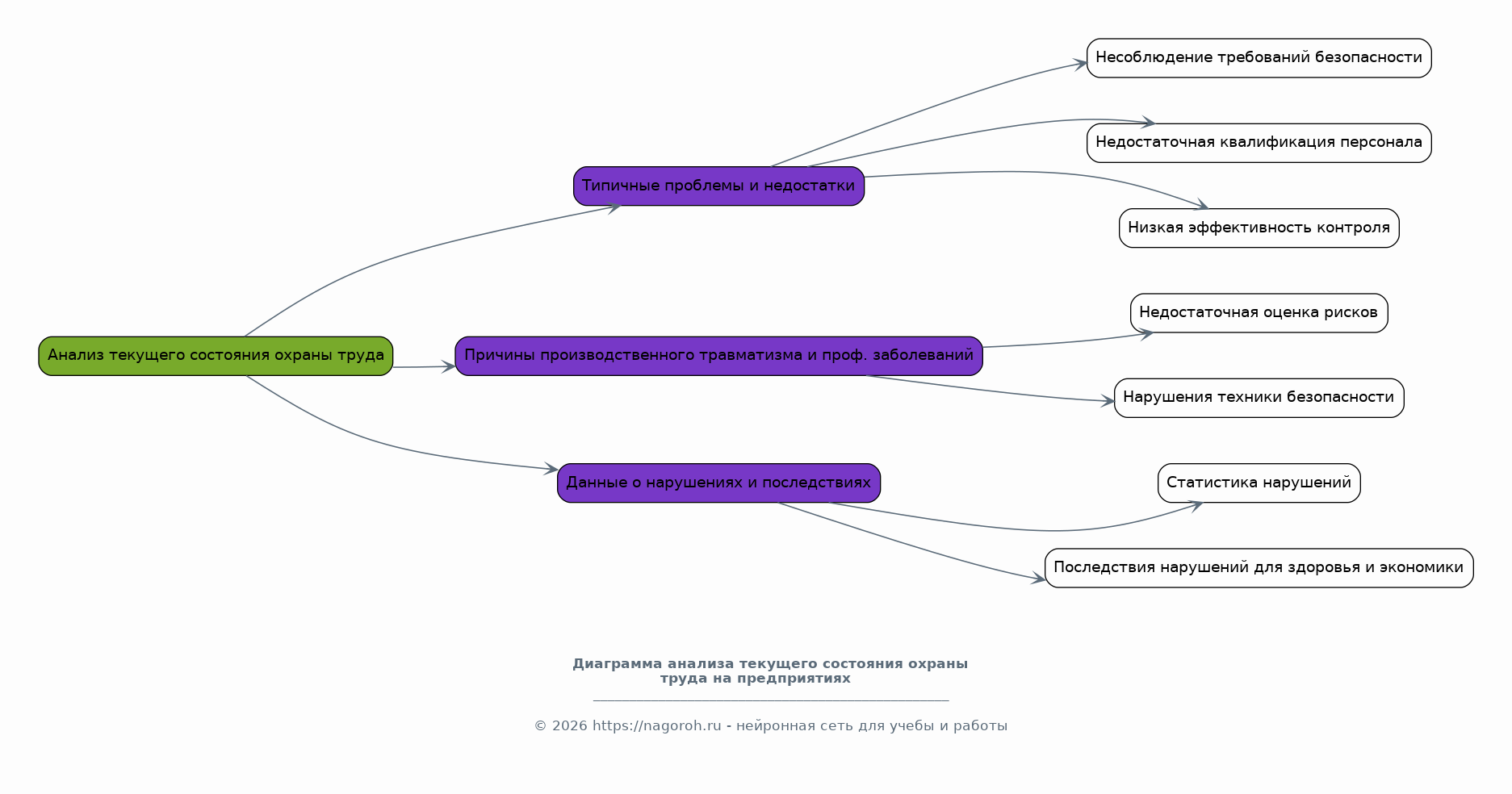
Анализ текущего состояния охраны труда на предприятиях

Содержимое раздела

В данном разделе проводится детальный анализ текущего состояния охраны труда на предприятиях различных отраслей промышленности. Рассматриваются типичные проблемы и недостатки в организации охраны труда, такие как несоблюдение требований безопасности, недостаточная квалификация персонала и низкая эффективность контроля. Анализируются основные причины производственного травматизма и профессиональных заболеваний, а также факторы, влияющие на безопасность труда. Представлены данные о распространенности нарушений в области охраны труда и их последствиях.

Нормативно-правовое регулирование охраны труда

Содержимое раздела

В этом разделе подробно рассматриваются основные нормативные правовые акты, регулирующие вопросы охраны труда в Российской Федерации и международные стандарты. Анализируются требования к организации охраны труда на предприятиях, включая требования к проведению инструктажей, обучению и аттестации персонала. Оценивается соответствие действующего законодательства современным вызовам и потребностям. Рассматриваются механизмы государственного надзора и контроля за соблюдением требований охраны труда.

Системы управления охраной труда и оценка рисков

Содержимое раздела

В данном разделе рассматриваются современные системы управления охраной труда (СУОТ) и их внедрение на предприятиях. Анализируются основные принципы и элементы СУОТ, включая планирование, организацию, контроль и корректирующие действия. Особое внимание уделяется методам оценки и управления профессиональными рисками, включая идентификацию опасностей, оценку рисков и разработку мер по их снижению. Представлены практические примеры применения СУОТ на предприятиях.

Обучение и подготовка персонала по охране труда

Содержимое раздела

Этот раздел посвящен вопросам обучения и подготовки персонала по охране труда. Рассматриваются требования к обучению различных категорий работников, включая руководителей, специалистов и рабочих. Анализируются методы и формы обучения, включая инструктажи, стажировки и курсы повышения квалификации. Оценивается эффективность различных методов обучения и их влияние на снижение производственного травматизма. Представлены рекомендации по улучшению системы обучения и повышения квалификации.

Методы контроля и надзора за соблюдением требований охраны труда

Содержимое раздела

В данном разделе рассматриваются методы контроля и надзора за соблюдением требований охраны труда на предприятиях. Анализируются различные формы контроля, включая производственный контроль, внутренние аудиты и проверки государственными инспекторами. Особое внимание уделяется методам выявления нарушений и разработке корректирующих мероприятий. Рассматриваются современные инструменты контроля, такие как автоматизированные системы и цифровые технологии. Представлены примеры успешного применения методов контроля на практике.

Пути совершенствования организации и координации работ по охране труда

Содержимое раздела

В этом разделе предлагаются практические рекомендации по совершенствованию организации и координации работ по охране труда на предприятиях. Рассматриваются подходы к оптимизации СУОТ, включая внедрение новых технологий и инструментов управления охраной труда. Анализируются возможности повышения эффективности обучения и подготовки персонала, а также совершенствования методов контроля и надзора за соблюдением требований безопасности. Предлагаются конкретные меры по снижению производственного травматизма и улучшению условий труда.

Заключение

Содержимое раздела

В заключении обобщаются основные результаты исследования и формулируются выводы о текущем состоянии и перспективах развития охраны труда на предприятиях. Подчеркивается важность эффективной организации и координации работ по охране труда для обеспечения безопасности работников и повышения производительности труда. Предлагаются рекомендации для дальнейших исследований в данной области, а также перспективные направления развития системы охраны труда на предприятиях. Оценивается вклад исследования в разработку практических рекомендаций.

Список литературы

Содержимое раздела

В данном разделе представлен список использованной литературы, включающий нормативные правовые акты, научные публикации и другие источники информации, которые были использованы в ходе исследования. Список организован в соответствии с выбранным стилем цитирования и содержит полную информацию о каждом источнике, включая авторов, названия, издательства и даты публикации. Список литературы необходим для подтверждения достоверности информации в исследовании.

Получи Такой Доклад

До 90% уникальность
Готовый файл Word
Оформление по ГОСТ
Список источников по ГОСТ
Таблицы и схемы
Презентация

Создать Доклад на любую тему за 5 минут

Создать

#6091630