Нейросеть

Организация и проведение внеурочной работы в области изобразительной деятельности и декоративно-прикладного искусства: Методические аспекты и практические рекомендации (Доклад)

Нейросеть для создания доклада Гарантия уникальности Строго по ГОСТу Высочайшее качество Поддержка 24/7

Доклад посвящен исследованию организации и реализации внеурочной деятельности в области изобразительного и декоративно-прикладного искусства. Рассматриваются методические подходы к планированию и проведению занятий, учитывая возрастные особенности обучающихся и современные педагогические требования. Анализируются различные формы внеурочной работы, включая мастер-классы, конкурсы, выставки и проектную деятельность, направленные на развитие творческих способностей. Представлены практические рекомендации по созданию развивающей образовательной среды и эффективному взаимодействию с учащимися.

Идея:

Цель доклада – систематизировать знания и обобщить опыт в области организации внеурочной работы по изобразительной деятельности и декоративно-прикладному искусству. Предлагается рассмотреть возможности расширения образовательного пространства и повышения качества внеурочных занятий.

Актуальность:

Актуальность исследования обусловлена необходимостью развития творческих способностей обучающихся и формированием у них художественного вкуса. В условиях реализации ФГОС внеурочная деятельность становится важной частью образовательного процесса, способствуя личностному росту и самореализации.

Оглавление:

Введение

Теоретические основы внеурочной деятельности в области изобразительного искусства

Методические аспекты планирования внеурочных занятий

Формы и методы организации внеурочной работы

Особенности работы с различными возрастными группами

Взаимодействие с родителями и социумом

Оценка результатов внеурочной деятельности

Заключение

Список литературы

Наименование образовательного учреждения

Доклад

на тему

Организация и проведение внеурочной работы в области изобразительной деятельности и декоративно-прикладного искусства: Методические аспекты и практические рекомендации

Выполнил: ФИО

Руководитель: ФИО

Содержание

  • Введение 1
  • Теоретические основы внеурочной деятельности в области изобразительного искусства 2
  • Методические аспекты планирования внеурочных занятий 3
  • Формы и методы организации внеурочной работы 4
  • Особенности работы с различными возрастными группами 5
  • Взаимодействие с родителями и социумом 6
  • Оценка результатов внеурочной деятельности 7
  • Заключение 8
  • Список литературы 9

Введение

Содержимое раздела

В вводной части доклада будут освещены основные понятия и термины, связанные с внеурочной деятельностью в области изобразительного и декоративно-прикладного искусства. Обозначены цели и задачи исследования, а также его методологическая основа. Будет представлен краткий обзор актуальности выбранной темы и обоснование ее значимости для современной системы образования. Также будет определена структура доклада и его основные разделы, что поможет слушателям сориентироваться в представленном материале.

Теоретические основы внеурочной деятельности в области изобразительного искусства

Содержимое раздела

Данный раздел посвящен анализу теоретических подходов к организации внеурочной деятельности в области изобразительного искусства. Будут рассмотрены различные педагогические концепции, связанные с развитием творческих способностей и художественного восприятия. Особое внимание будет уделено возрастным особенностям обучающихся и принципам индивидуального подхода в образовании. Будут также изучены основные направления и виды внеурочной работы, такие как кружки, студии, мастер-классы и творческие проекты, с учетом их специфики и образовательного потенциала.

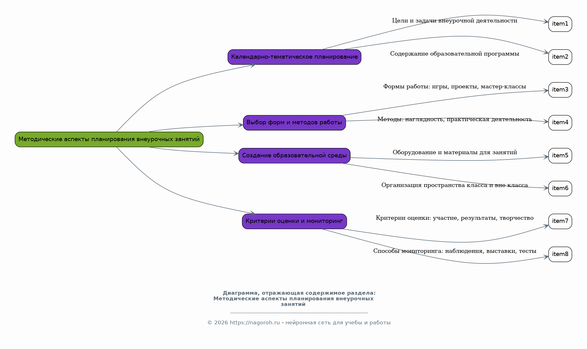
Методические аспекты планирования внеурочных занятий

Содержимое раздела

В этом разделе будет представлена методика планирования внеурочных занятий по изобразительной деятельности и декоративно-прикладному искусству. Рассматриваются различные подходы к разработке календарно-тематического планирования, учитывая цели, задачи и содержание образовательной программы. Будут предложены практические рекомендации по выбору форм и методов работы, а также по созданию развивающей образовательной среды. Особое внимание будет уделено критериям оценки эффективности внеурочных занятий и способам мониторинга достижений обучающихся.

Формы и методы организации внеурочной работы

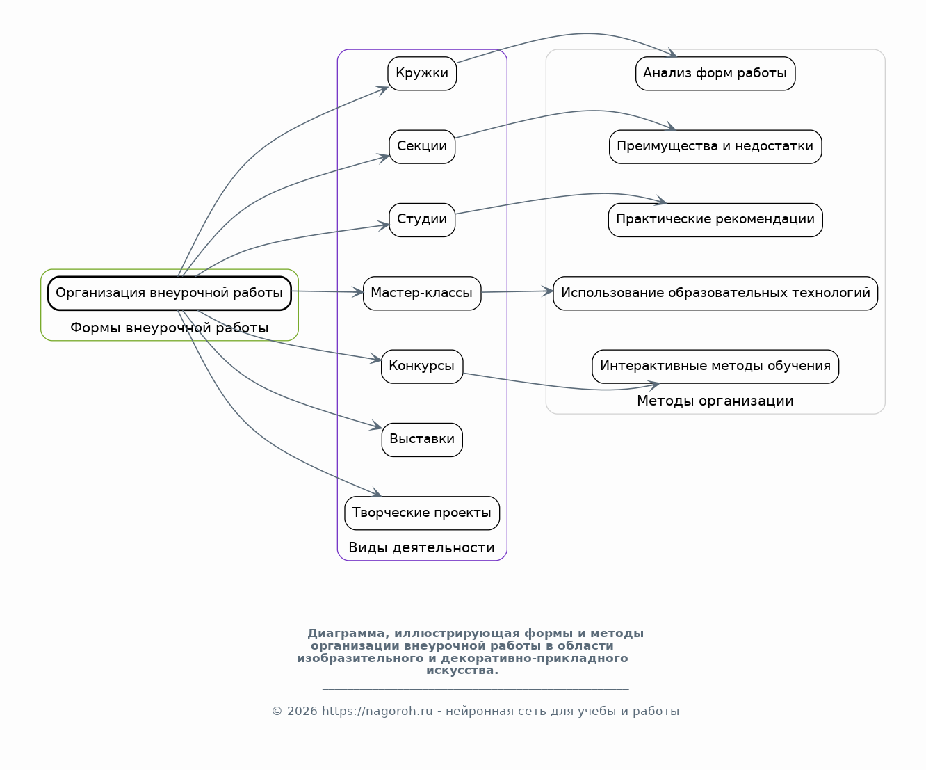
Содержимое раздела

Раздел посвящен анализу различных форм и методов организации внеурочной работы в области изобразительного и декоративно-прикладного искусства. Будут рассмотрены различные виды деятельности, такие как кружки, секции, студии, мастер-классы, конкурсы, выставки и творческие проекты. Будут проанализированы преимущества и недостатки каждой формы работы, а также предложены практические рекомендации по их организации и проведению. Особое внимание будет уделено использованию современных образовательных технологий и интерактивных методов обучения.

Особенности работы с различными возрастными группами

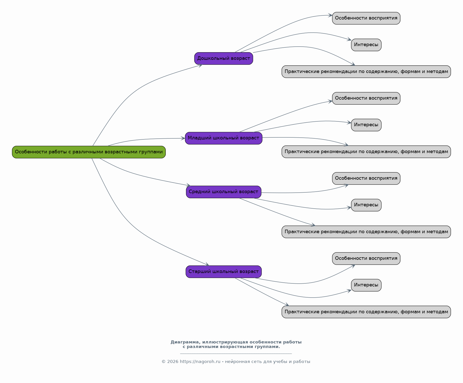
Содержимое раздела

В данном разделе будет рассмотрена специфика организации внеурочной работы с разными возрастными группами обучающихся. Будут проанализированы особенности восприятия, интересы и потребности детей дошкольного, младшего школьного, среднего и старшего школьного возраста. Будут предложены практические рекомендации по подбору содержания, форм и методов работы в соответствии с возрастными особенностями. Особое внимание будет уделено созданию условий для развития творческих способностей и самовыражения каждого ребенка.

Взаимодействие с родителями и социумом

Содержимое раздела

Этот раздел посвящен вопросам взаимодействия с родителями и социумом в процессе организации внеурочной работы. Будут рассмотрены различные формы сотрудничества с родителями, направленные на повышение их заинтересованности в образовательном процессе. Будут предложены практические рекомендации по организации совместных мероприятий, консультаций и мастер-классов. Особое внимание будет уделено взаимодействию с организациями культуры, музеями, галереями и другими учреждениями, способствующими развитию творческого потенциала обучающихся.

Оценка результатов внеурочной деятельности

Содержимое раздела

В данном разделе будет рассмотрена система оценки результатов внеурочной деятельности в области изобразительного и декоративно-прикладного искусства. Будут представлены различные подходы к оцениванию творческих работ и достижений обучающихся. Рассмотрены критерии оценки, методы и формы контроля, с учетом возрастных особенностей. Будут предложены практические рекомендации по оформлению портфолио обучающихся и проведению творческих отчетов. Особое внимание будет уделено формированию положительной мотивации и развитию у обучающихся навыков самооценки.

Заключение

Содержимое раздела

В заключительной части доклада будут подведены итоги исследования и сформулированы основные выводы. Будет обобщен опыт организации и проведения внеурочной работы в области изобразительного и декоративно-прикладного искусства. Предложены рекомендации по совершенствованию образовательного процесса и дальнейшему развитию данной области. Будут обозначены перспективы исследования и возможные направления для будущих научных изысканий. Будет подчеркнута важность внеурочной деятельности для развития личности обучающихся.

Список литературы

Содержимое раздела

В данном разделе представлен список использованной литературы, включающий научные статьи, монографии, учебные пособия и другие источники, послужившие основой для данного исследования. Список литературы составлен в соответствии с требованиями ГОСТ. Указаны все необходимые библиографические данные каждой публикации, такие как автор, название, издательство, год издания и страницы. Список литературы является важной частью любой научной работы, так как он подтверждает достоверность и обоснованность исследования.

Получи Такой Доклад

До 90% уникальность
Готовый файл Word
Оформление по ГОСТ
Список источников по ГОСТ
Таблицы и схемы
Презентация

Создать Доклад на любую тему за 5 минут

Создать

#5708680