Нейросеть

Основные группы датчиков контрольно-измерительных приборов автоматизации: анализ, классификация и применение (Доклад)

Нейросеть для создания доклада Гарантия уникальности Строго по ГОСТу Высочайшее качество Поддержка 24/7

Данный доклад посвящен обзору основных типов датчиков, используемых в контрольно-измерительных приборах автоматизации. Рассматриваются принципы работы, конструктивные особенности и области применения различных сенсоров, от механических до электронных. Особое внимание уделяется анализу преимуществ и недостатков каждого типа датчика, а также факторам, влияющим на их точность и надежность. В заключении будут предложены примеры интеграции датчиков в системы автоматизации, что позволит студентам лучше понять практическое применение изученного материала.

Идея:

Цель доклада – систематизировать знания о датчиках для начинающих специалистов, предоставив понятную классификацию и примеры использования. Это позволит слушателям сформировать базовое понимание принципов работы сенсоров и их роли в современных системах автоматизации.

Актуальность:

Изучение датчиков крайне важно для студентов технических специальностей, так как они являются ключевыми элементами современных систем автоматизации. Понимание принципов работы и характеристик датчиков способствует более эффективному проектированию, эксплуатации и обслуживанию автоматизированных систем.

Оглавление:

Введение

Классификация датчиков по физическим принципам

Датчики перемещения и положения

Датчики давления

Датчики температуры

Датчики расхода

Примеры интеграции датчиков в системы автоматизации

Заключение

Список литературы

Наименование образовательного учреждения

Доклад

на тему

Основные группы датчиков контрольно-измерительных приборов автоматизации: анализ, классификация и применение

Выполнил: ФИО

Руководитель: ФИО

Содержание

  • Введение 1
  • Классификация датчиков по физическим принципам 2
  • Датчики перемещения и положения 3
  • Датчики давления 4
  • Датчики температуры 5
  • Датчики расхода 6
  • Примеры интеграции датчиков в системы автоматизации 7
  • Заключение 8
  • Список литературы 9

Введение

Содержимое раздела

Вводная часть доклада, определяющая актуальность темы и цели исследования. Здесь будет представлено определение контрольно-измерительных приборов автоматизации и подчеркнута их роль в различных отраслях промышленности и научных исследованиях. Обозначим основные типы датчиков, которые будут рассмотрены в докладе, а также определим значимость правильного выбора датчика для обеспечения надежной работы системы. Данный раздел заложит фундамент для дальнейшего изучения материала, мотивируя слушателей к углубленному анализу представленной информации.

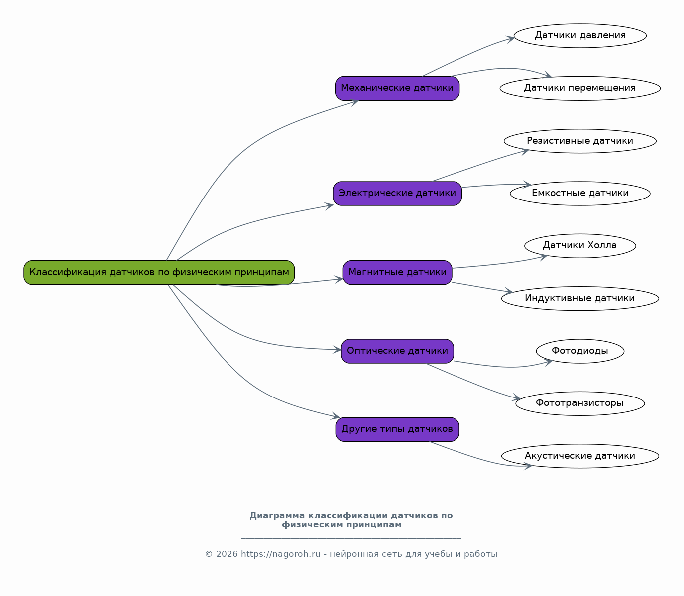
Классификация датчиков по физическим принципам

Содержимое раздела

В этом разделе будет представлена классификация датчиков в соответствии с физическими принципами, лежащими в основе их работы. Будут рассмотрены механические, электрические, магнитные, оптические и другие типы датчиков, подробно объяснены их функциональные особенности. Важно будет уделить внимание принципам преобразования физических величин в электрические сигналы, а также рассмотреть примеры конкретных датчиков, иллюстрирующих каждый принцип. Это позволит слушателям получить четкое представление о разнообразии используемых технологий.

Датчики перемещения и положения

Содержимое раздела

Данный раздел посвящен изучению датчиков, используемых для измерения перемещения и положения объектов. Будут рассмотрены различные типы датчиков, включая потенциометрические, индуктивные, емкостные и оптические датчики. Подробно будут описаны принципы работы каждого типа, их конструктивные особенности и области применения в системах автоматизации. Особое внимание будет уделено факторам, влияющим на точность и надежность измерений, а также способам калибровки и обслуживания датчиков.

Датчики давления

Содержимое раздела

В этом разделе будет представлен обзор датчиков давления, широко применяемых в различных отраслях промышленности. Будут рассмотрены тензометрические, пьезоэлектрические, емкостные и другие типы датчиков давления. Будут подробно рассмотрены принципы их работы, конструктивные особенности, а также факторы, влияющие на точность измерений. Особое внимание будет уделено выбору датчиков давления в зависимости от измеряемой среды (газ, жидкость), диапазона измерений и области применения, так же будут рассмотрены примеры их практического использования.

Датчики температуры

Содержимое раздела

Данный раздел посвящен датчикам температуры, которые играют важную роль в управлении технологическими процессами. Будут рассмотрены термопары, терморезисторы, полупроводниковые датчики температуры и их особенности. Будет уделено внимание принципам их работы, диапазонам измерения, погрешностям и методам калибровки. Также будут рассмотрены вопросы выбора датчиков температуры для различных применений, например, в системах отопления, вентиляции и кондиционирования воздуха, а также в промышленных установках.

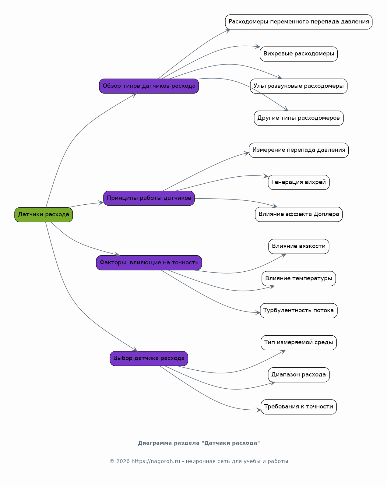
Датчики расхода

Содержимое раздела

В этом разделе будет представлен обзор различных типов датчиков расхода, используемых для измерения скорости потока жидкостей и газов. Будут рассмотрены расходомеры переменного перепада давления, вихревые, ультразвуковые и другие типы расходомеров. Будут подробно объяснены принципы их работы, области применения и факторы, влияющие на точность измерений. Раздел будет содержать информацию о выборе подходящего датчика расхода, учитывая измеряемую среду, диапазон расхода и требования к точности.

Примеры интеграции датчиков в системы автоматизации

Содержимое раздела

В данном разделе будут рассмотрены конкретные примеры интеграции различных типов датчиков в системы автоматизации. Будут представлены схемы подключения и реализации датчиков в различных промышленных приложениях, от управления производственными линиями до мониторинга окружающей среды. Будет продемонстрировано, как данные с датчиков обрабатываются и используются для принятия решений и управления процессами. Рассмотрение реальных кейсов поможет слушателям лучше понять практическую значимость изучаемого материала.

Заключение

Содержимое раздела

В заключительной части доклада будут подведены итоги рассмотренных тем и сделаны основные выводы. Будет подчеркнута важность правильного выбора датчиков для обеспечения эффективной работы автоматизированных систем. Будут сформулированы рекомендации по дальнейшему изучению темы и предложены перспективные направления развития сенсорных технологий. В завершении будет сделан акцент на ключевых моментах, которые слушатели должны вынести из доклада, чтобы глубже понимать область контрольно-измерительных приборов.

Список литературы

Содержимое раздела

В этом разделе будет представлен список использованной литературы, включающий учебники, статьи и другие источники, на которые ссылался докладчик при подготовке доклада. Также будет указана информация о том, как получить доступ к этим ресурсам, что позволит слушателям углубить свои знания по теме. Список будет оформлен в соответствии с требованиями к оформлению научных работ, чтобы обеспечить максимальную информативность и удобство использования.

Получи Такой Доклад

До 90% уникальность
Готовый файл Word
Оформление по ГОСТ
Список источников по ГОСТ
Таблицы и схемы
Презентация

Создать Доклад на любую тему за 5 минут

Создать

#5691705