Нейросеть

Основные методы воспитательной работы с персоналом в органах принудительного исполнения: анализ и перспективы (Доклад)

Нейросеть для создания доклада Гарантия уникальности Строго по ГОСТу Высочайшее качество Поддержка 24/7

Данный доклад посвящен исследованию ключевых методов воспитательной работы, применяемых в органах принудительного исполнения, с целью повышения эффективности служебной деятельности. В работе анализируются основные подходы к воспитанию, формированию профессиональных компетенций и поддержанию морально-психологического состояния личного состава. Особое внимание уделяется специфике работы с сотрудниками в контексте их профессиональной подготовки и адаптации к сложным условиям службы. Представлены практические рекомендации по оптимизации воспитательной работы, направленные на укрепление дисциплины, повышение мотивации и профилактику правонарушений.

Идея:

Цель доклада — выявить наиболее эффективные методы воспитательной работы, способствующие формированию у сотрудников органов принудительного исполнения высоких морально-нравственных качеств и профессиональных стандартов. Исследование предполагает разработку рекомендаций по совершенствованию воспитательного процесса, учитывающих современные вызовы и специфику служебной деятельности.

Актуальность:

Актуальность исследования обусловлена необходимостью повышения эффективности деятельности органов принудительного исполнения, что напрямую зависит от уровня профессионализма и морально-психологического состояния личного состава. Совершенствование воспитательной работы способствует укреплению дисциплины, снижению коррупционных рисков и повышению доверия со стороны общества.

Оглавление:

Введение

Теоретические основы воспитательной работы

Анализ существующих методов воспитания

Особенности работы с различными категориями сотрудников

Роль руководства в воспитательной работе

Современные подходы и инновации в воспитательной работе

Рекомендации по совершенствованию воспитательной работы

Заключение

Список литературы

Наименование образовательного учреждения

Доклад

на тему

Основные методы воспитательной работы с персоналом в органах принудительного исполнения: анализ и перспективы

Выполнил: ФИО

Руководитель: ФИО

Содержание

  • Введение 1
  • Теоретические основы воспитательной работы 2
  • Анализ существующих методов воспитания 3
  • Особенности работы с различными категориями сотрудников 4
  • Роль руководства в воспитательной работе 5
  • Современные подходы и инновации в воспитательной работе 6
  • Рекомендации по совершенствованию воспитательной работы 7
  • Заключение 8
  • Список литературы 9

Введение

Содержимое раздела

Вводная часть доклада, определяющая актуальность темы и цели исследования. Обсуждаются основные проблемы, связанные с воспитательной работой в органах принудительного исполнения, такие как снижение уровня моральных качеств, профессиональной деформации и недостаточная мотивация к службе. Определяются задачи исследования: анализ существующих методов, выявление их сильных и слабых сторон, а также разработка рекомендаций по совершенствованию воспитательного процесса. Рассматривается структура доклада и методы исследования.

Теоретические основы воспитательной работы

Содержимое раздела

Данный раздел посвящен анализу теоретических подходов к воспитанию, применяемых в органах принудительного исполнения. Рассматриваются принципы воспитательной работы, такие как индивидуальный подход, системность и комплексность, а также методы воспитания: убеждение, пример, поощрение и наказание. Анализируются особенности воспитания в контексте профессиональной деятельности, включая формирование профессиональной этики, служебной дисциплины и высокой мотивации. Определяются основные факторы, влияющие на эффективность воспитательного процесса.

Анализ существующих методов воспитания

Содержимое раздела

В данном разделе проводится анализ конкретных методов воспитательной работы, применяемых в органах принудительного исполнения. Обсуждаются формы воспитательной работы, такие как индивидуальные беседы, собрания, инструктажи, конкурсы профессионального мастерства и спортивные мероприятия. Анализируется эффективность данных методов, выявляются их сильные и слабые стороны, а также проводится оценка соответствия современным требованиям. Исследуются проблемы, связанные с реализацией воспитательных мероприятий, такие как недостаточное финансирование и отсутствие квалифицированных кадров.

Особенности работы с различными категориями сотрудников

Содержимое раздела

В этом разделе рассматриваются специфические подходы к воспитательной работе с различными категориями сотрудников органов принудительного исполнения. Анализируются особенности работы с молодыми сотрудниками, сотрудниками со стажем, а также с лицами, имеющими дисциплинарные взыскания. Рассматриваются меры профилактики правонарушений и психологической поддержки персонала. Подчеркивается важность индивидуального подхода и создания благоприятной атмосферы в коллективе для повышения эффективности воспитательного процесса.

Роль руководства в воспитательной работе

Содержимое раздела

Данный раздел посвящен анализу роли руководства в организации и проведении воспитательной работы. Рассматриваются функции руководителей всех уровней в формировании морально-психологического климата в коллективе, повышении мотивации и поддержании дисциплины. Анализируются методы и способы, которые руководство может использовать для повышения эффективности воспитательного процесса, такие как личный пример, поощрение и наказание. Подчеркивается важность открытого диалога и взаимодействия между руководством и сотрудниками.

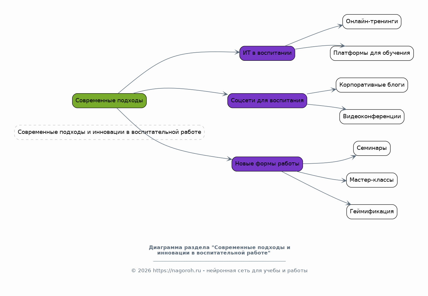
Современные подходы и инновации в воспитательной работе

Содержимое раздела

В этом разделе рассматриваются современные подходы и инновации в воспитательной работе. Обсуждаются методы, основанные на использовании информационных технологий, социальных сетей и других современных инструментов. Рассматриваются новые формы работы с персоналом, такие как тренинги, семинары и мастер-классы. Анализируется опыт зарубежных стран в области воспитания сотрудников правоохранительных органов и возможность его применения в органах принудительного исполнения. Подчеркивается важность постоянного совершенствования методов воспитательной работы.

Рекомендации по совершенствованию воспитательной работы

Содержимое раздела

Данный раздел содержит практические рекомендации по совершенствованию воспитательной работы в органах принудительного исполнения. Разрабатываются конкретные предложения по повышению эффективности воспитательных мероприятий, учитывающие особенности работы с различными категориями сотрудников и современные вызовы. Предлагаются меры по улучшению информационного обеспечения воспитательного процесса, созданию более благоприятного морально-психологического климата в коллективе и повышению мотивации персонала. Рассматриваются вопросы финансирования и ресурсного обеспечения воспитательной работы.

Заключение

Содержимое раздела

Заключительная часть доклада, содержащая основные выводы и обобщения по результатам исследования. Подводятся итоги анализа методов воспитательной работы, применяемых в органах принудительного исполнения, и оценивается их эффективность. Формулируются основные рекомендации по совершенствованию воспитательного процесса, направленные на повышение морально-психологического состояния личного состава, укрепление дисциплины и профилактику правонарушений. Определяются перспективы дальнейших исследований в данной области.

Список литературы

Содержимое раздела

В данном разделе представлены все источники, использованные при написании доклада. Это могут быть научные статьи, монографии, учебные пособия, нормативные акты и другие материалы, подтверждающие исследование. Список литературы должен быть оформлен в соответствии с требованиями к цитированию, указанием авторов, названий работ, издательств, годов издания и страниц. Важно указать все ссылки, использованные в тексте, чтобы обеспечить прозрачность и достоверность исследования.

Получи Такой Доклад

До 90% уникальность
Готовый файл Word
Оформление по ГОСТ
Список источников по ГОСТ
Таблицы и схемы
Презентация

Создать Доклад на любую тему за 5 минут

Создать

#6095570