Нейросеть

Основные принципы представления социологических данных в средствах массовой информации: анализ и рекомендации для эффективной коммуникации (Доклад)

Нейросеть для создания доклада Гарантия уникальности Строго по ГОСТу Высочайшее качество Поддержка 24/7

Данный доклад посвящен анализу ключевых аспектов представления социологических данных в СМИ, с целью выявления оптимальных стратегий для эффективной коммуникации. В нем рассматриваются методы адаптации сложных социологических концепций для широкой аудитории, учитывая ограничения и особенности медийного пространства. Особое внимание уделяется этическим вопросам и предотвращению искажений при интерпретации данных, обеспечивая тем самым достоверность и надежность предоставляемой информации. Предлагаются практические рекомендации по улучшению качества и доступности социологических исследований в медиа.

Идея:

Основная идея доклада заключается в предоставлении четких и понятных рекомендаций для социологов, журналистов и редакторов, работающих с социологическими данными. Это позволит улучшить качество подачи информации широкой аудитории и повысить доверие к социологическим исследованиям.

Актуальность:

Актуальность доклада обусловлена растущей потребностью в грамотном представлении социологических данных на фоне увеличения потока информации и усиления влияния СМИ. Некорректное или предвзятое представление данных может приводить к искаженному восприятию реальности и принятию неверных решений. Доклад способствует повышению медиаграмотности и формированию критического мышления у аудитории.

Оглавление:

Введение

Особенности аудитории СМИ и их влияние на восприятие данных

Методы адаптации социологических данных для СМИ

Этическое измерение представления социологических данных

Анализ примеров успешного и неудачного представления данных в СМИ

Роль визуализации данных в повышении понимания

Рекомендации по улучшению представления социологических данных в СМИ

Заключение

Список литературы

Наименование образовательного учреждения

Доклад

на тему

Основные принципы представления социологических данных в средствах массовой информации: анализ и рекомендации для эффективной коммуникации

Выполнил: ФИО

Руководитель: ФИО

Содержание

  • Введение 1
  • Особенности аудитории СМИ и их влияние на восприятие данных 2
  • Методы адаптации социологических данных для СМИ 3
  • Этическое измерение представления социологических данных 4
  • Анализ примеров успешного и неудачного представления данных в СМИ 5
  • Роль визуализации данных в повышении понимания 6
  • Рекомендации по улучшению представления социологических данных в СМИ 7
  • Заключение 8
  • Список литературы 9

Введение

Содержимое раздела

Введение представляет собой обзор темы, обоснование ее актуальности и определение целей исследования. Здесь разъясняются основные понятия и термины, используемые в докладе, такие как социологические данные, медиа, интерпретация и искажение. Важно подчеркнуть значение корректного представления социологических данных для формирования общественного мнения и принятия обоснованных решений на различных уровнях. В этом разделе также будет представлена структура доклада и обзор основных рассматриваемых вопросов.

Особенности аудитории СМИ и их влияние на восприятие данных

Содержимое раздела

Этот раздел посвящен анализу аудитории СМИ, ее характеристикам и предпочтениям, а также тому, как эти факторы влияют на восприятие социологических данных. Рассматриваются различные сегменты аудитории, их уровень образования, интересы и ценности, а также используемые медиаканалы. Особое внимание уделяется влиянию новостных контекстов, заголовков и визуальных элементов, обеспечивающих или ухудшающих понимание социологической информации. Будут разобраны примеры успешной и неудачной подачи данных, демонстрирующие важность адаптации информации к потребностям аудитории.

Методы адаптации социологических данных для СМИ

Содержимое раздела

В этом разделе рассматриваются различные методы адаптации социологических данных для представления в СМИ, включая упрощение сложных концепций, использование наглядных примеров и визуализаций, а также создание инфографики. Будут обсуждены стратегии эффективной коммуникации, направленные на повышение понимания и интереса аудитории к социологическим исследованиям. Рассмотрятся техники, такие как использование аналогий, метафор и простых языковых конструкций для объяснения сложных явлений. Будут предложены конкретные рекомендации по подготовке материалов для различных типов СМИ.

Этическое измерение представления социологических данных

Содержимое раздела

Этот раздел фокусируется на этических аспектах представления социологических данных в СМИ, включая вопросы конфиденциальности, точности и объективности. Обсуждаются риски искажения данных, манипулирования ими и их предвзятой интерпретации в угоду определенным интересам. Рассматривается роль социологов и журналистов в обеспечении этичного представления данных, а также важность критического отношения к информации со стороны аудитории. Будут предложены рекомендации по обеспечению прозрачности и достоверности предоставляемой информации.

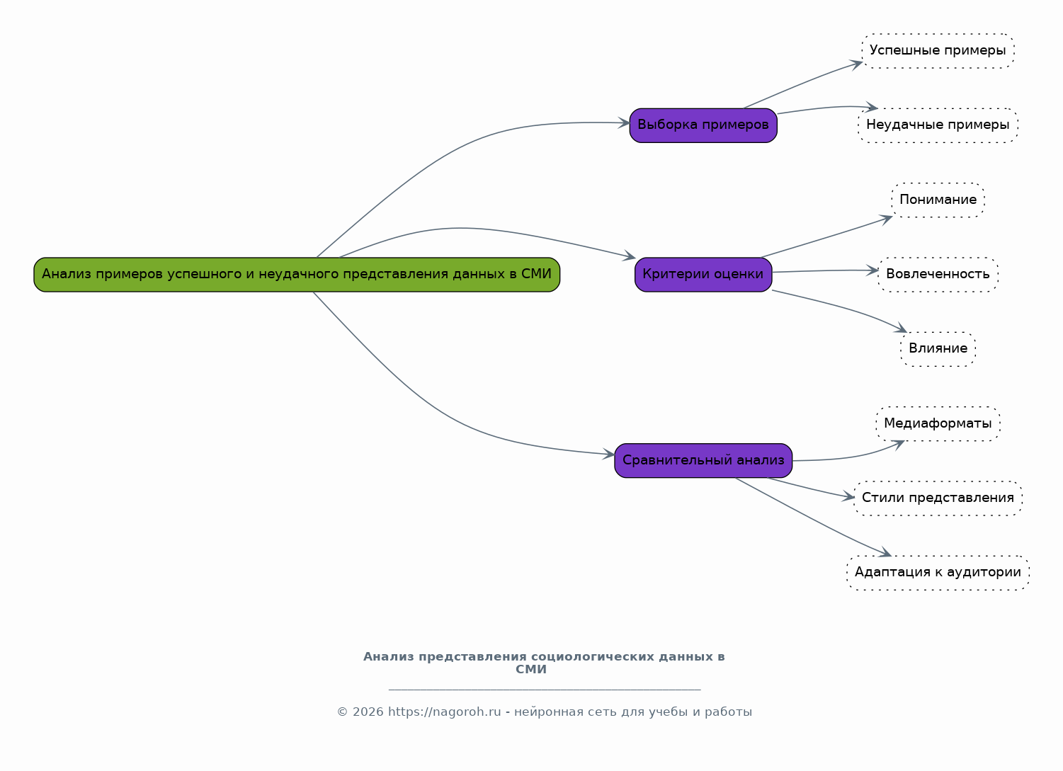
Анализ примеров успешного и неудачного представления данных в СМИ

Содержимое раздела

В этом разделе анализируются конкретные примеры успешного и неудачного представления социологических данных в СМИ, с целью выявления лучших практик и распространенных ошибок. Будут рассмотрены примеры использования различных медиаформатов, стилей и подходов к представлению информации. Проводится сравнительный анализ успешных стратегий, уделяя внимание тому, как данные были адаптированы к конкретной аудитории и медиаканалу. Анализ включает в себя оценку эффективности представлений с точки зрения понимания, вовлеченности и влияния на аудиторию.

Роль визуализации данных в повышении понимания

Содержимое раздела

Этот раздел посвящен роли визуализации данных в улучшении понимания социологических исследований аудиторией. Рассматриваются различные типы визуализаций, такие как графики, диаграммы, карты и инфографика, и их эффективность в представлении сложных данных в наглядной форме. Обсуждаются принципы дизайна, влияющие на восприятие информации, включая выбор цветов, шрифтов и макета. Будут даны рекомендации по созданию визуализаций, которые привлекают внимание, облегчают понимание и способствуют запоминанию информации, минимизируя риск искажения данных.

Рекомендации по улучшению представления социологических данных в СМИ

Содержимое раздела

Этот раздел представляет собой практические рекомендации для социологов, журналистов и редакторов по улучшению качества и эффективности представления социологических данных в СМИ. Рекомендации охватывают широкий спектр аспектов, от подготовки данных и выбора медиаформата до взаимодействия с аудиторией и обеспечения этичности. В частности, предлагаются способы адаптации данных, использования визуализаций, избежания искажений и повышения общественной осведомленности. Будут предложены шаги для усиления роли социологических исследований в общественном обсуждении.

Заключение

Содержимое раздела

В заключении обобщаются основные выводы доклада, подчеркивается важность корректного и этичного представления социологических данных в СМИ для повышения доверия и понимания обществом. Подводятся итоги анализа текущих практик, предлагаются перспективные направления для дальнейших исследований и разработок в этой области. Отмечается значимость сотрудничества между социологами, журналистами и общественностью для повышения качества информации, доступной для широкой аудитории, а также роль СМИ в формировании обоснованного общественного мнения.

Список литературы

Содержимое раздела

В этом разделе представлен список использованной литературы и источников, на которые ссылается доклад. Список включает научные статьи, книги, отчеты, публикации в СМИ и другие материалы, подтверждающие выводы и аргументы исследования. Он организован в соответствии с принятыми академическими стандартами цитирования. Это обеспечивает возможность дальнейшего изучения темы и подтверждает достоверность информации, представленной в докладе, для тех, кто хочет глубже разобраться в теме.

Получи Такой Доклад

До 90% уникальность
Готовый файл Word
Оформление по ГОСТ
Список источников по ГОСТ
Таблицы и схемы
Презентация

Создать Доклад на любую тему за 5 минут

Создать

#6105295