Нейросеть

Основные тенденции экономического и политического развития западного мира в начале XXI века: Анализ и перспективы (Доклад)

Нейросеть для создания доклада Гарантия уникальности Строго по ГОСТу Высочайшее качество Поддержка 24/7

Данный доклад представляет собой комплексное исследование ключевых тенденций, определяющих эволюцию западного мира в XXI веке. В докладе рассматриваются основные экономические сдвиги, включая глобализацию, цифровую трансформацию и их влияние на структуру занятости и социальное неравенство. Особое внимание уделяется политическим аспектам, таким как усиление популизма, изменение геополитического ландшафта и вызовы, связанные с международными отношениями. Представленный анализ позволяет сформировать понимание текущих вызовов и перспектив развития западных стран, а также оценить их влияние на мировую систему.

Идея:

Доклад направлен на всесторонний анализ текущего состояния и перспектив развития западного мира, объединяя экономические и политические факторы для получения целостной картины. Основная идея заключается в выявлении ключевых драйверов изменений и оценке их долгосрочного воздействия на различные аспекты жизни общества.

Актуальность:

Изучение тенденций развития западного мира в начале XXI века является актуальным ввиду его значительного влияния на глобальные процессы и международные отношения. Понимание этих тенденций необходимо для прогнозирования будущего и выработки эффективных стратегий в различных областях – от экономики до политики.

Оглавление:

Введение

Экономические трансформации: Глобализация и цифровая революция

Политическая динамика: Популизм, поляризация и вызовы демократии

Геополитические изменения: Трансатлантические отношения и многополярный мир

Социальные вызовы: Миграция, неравенство и устойчивое развитие

Культурные тенденции: Постмодернизм, мультикультурализм и идентичность

Перспективы и сценарии развития

Заключение

Список литературы

Наименование образовательного учреждения

Доклад

на тему

Основные тенденции экономического и политического развития западного мира в начале XXI века: Анализ и перспективы

Выполнил: ФИО

Руководитель: ФИО

Содержание

  • Введение 1
  • Экономические трансформации: Глобализация и цифровая революция 2
  • Политическая динамика: Популизм, поляризация и вызовы демократии 3
  • Геополитические изменения: Трансатлантические отношения и многополярный мир 4
  • Социальные вызовы: Миграция, неравенство и устойчивое развитие 5
  • Культурные тенденции: Постмодернизм, мультикультурализм и идентичность 6
  • Перспективы и сценарии развития 7
  • Заключение 8
  • Список литературы 9

Введение

Содержимое раздела

Введение задает контекст для дальнейшего исследования, определяя основные цели и задачи доклада. В данном разделе обозначается методология исследования, включая используемые источники информации и подходы к анализу. Представлен краткий обзор основных этапов развития западного мира в начале XXI века, обосновывается актуальность выбранной темы и ее значимость для понимания современных мировых процессов, а также очерчивается структура доклада, представляя собой его основные разделы и вопросы, которые будут рассмотрены.

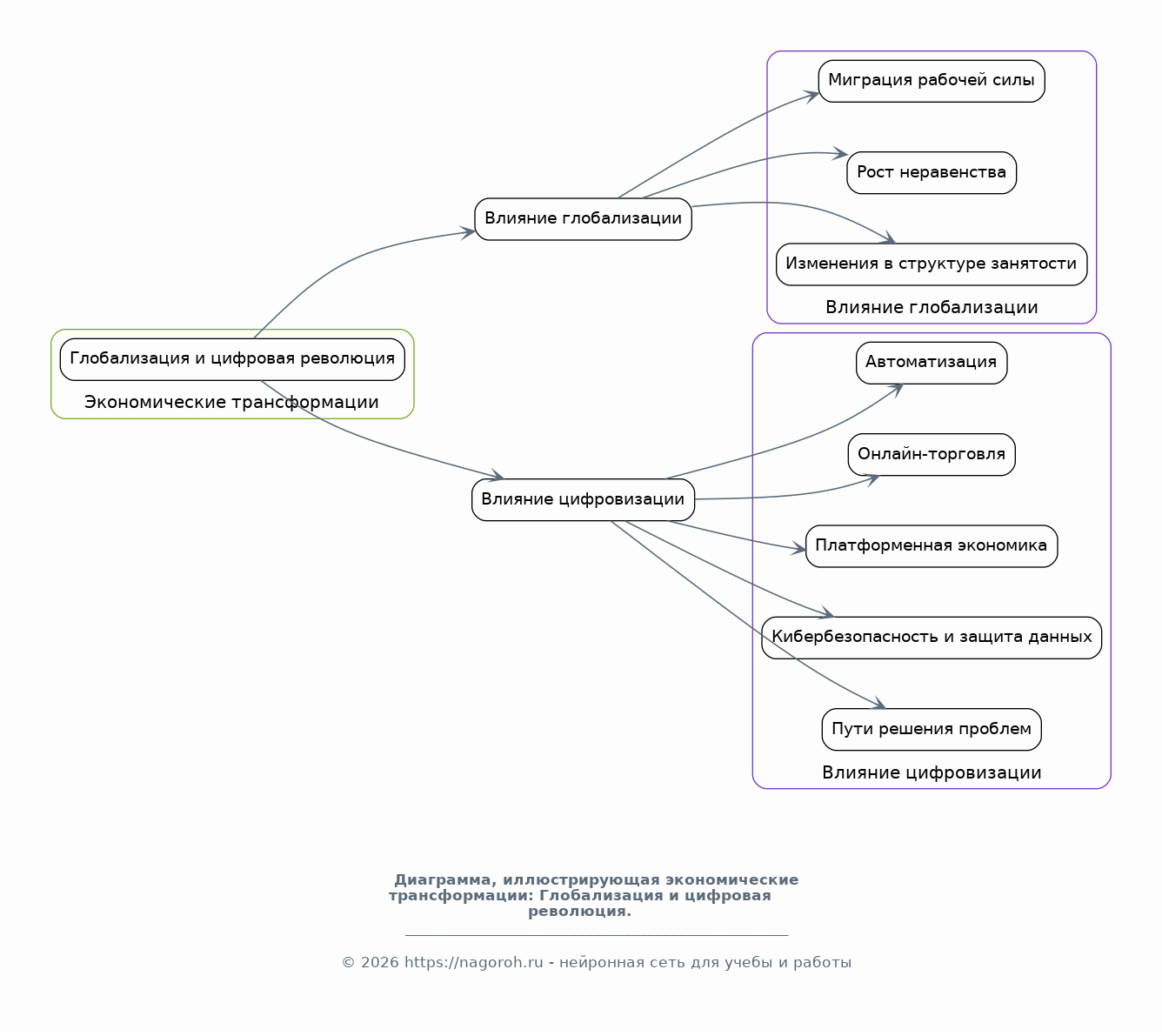
Экономические трансформации: Глобализация и цифровая революция

Содержимое раздела

Этот раздел посвящен анализу экономических преобразований, происходящих в западном мире под влиянием глобализации и цифровой революции. В нем рассматриваются последствия глобализации для рынков труда, включая миграцию рабочей силы, рост неравенства и изменения в структуре занятости. Анализируется влияние цифровизации на различные отрасли экономики, включая автоматизацию, развитие онлайн-торговли и платформенной экономики, а также обсуждаются сопутствующие вызовы, такие как кибербезопасность и защита данных, в конечном итоге предлагая возможные пути решения проблем.

Политическая динамика: Популизм, поляризация и вызовы демократии

Содержимое раздела

Раздел исследует политические процессы, формирующие современный западный мир, включая рост популизма, поляризацию общественного мнения и кризис традиционных политических институтов. Анализируются причины усиления популистских настроений, их влияние на политическую систему и социальную стабильность. Рассматриваются последствия поляризации общества и ее воздействие на диалог и принятие решений, исследуются вызовы, с которыми сталкиваются демократические институты в условиях усиления популизма и поляризации, предлагаются возможные стратегии для укрепления демократии.

Геополитические изменения: Трансатлантические отношения и многополярный мир

Содержимое раздела

В данном разделе рассматриваются изменения в геополитическом ландшафте, затрагивающие западный мир и его отношения с другими странами. Анализируются трансформации в трансатлантических отношениях, включая проблемы, связанные с Brexit и изменением политических приоритетов в США. Обсуждается развитие многополярного мира и его влияние на международные отношения, включая усиление роли Китая и других региональных держав, оцениваются геополитические риски и возможности для западных стран в условиях изменяющегося мирового порядка, а также рассматриваются варианты развития отношений.

Социальные вызовы: Миграция, неравенство и устойчивое развитие

Содержимое раздела

Раздел посвящен анализу социальных проблем, стоящих перед западным миром, включая миграцию, неравенство и вопросы устойчивого развития. Рассматриваются последствия миграционных потоков, включая интеграцию, социальную напряженность и влияние на экономику. Анализируется проблема социального неравенства, ее причины и последствия для общества, обсуждаются вопросы устойчивого развития, включая экологические проблемы и необходимость перехода к «зеленой» экономике, в конечном итоге предлагаются возможные пути решения проблем.

Культурные тенденции: Постмодернизм, мультикультурализм и идентичность

Содержимое раздела

В данном разделе исследуются культурные тенденции, определяющие современное общество западного мира, включая постмодернизм, мультикультурализм и вопросы идентичности. Анализируется влияние постмодернистской философии на различные аспекты культуры, включая искусство, литературу и образ жизни. Рассматриваются вызовы и возможности мультикультурализма, включая интеграцию различных культур и борьбу с дискриминацией. Исследуются вопросы идентичности, включая национальную, религиозную и гендерную идентичность, предлагаются возможные пути решения проблем.

Перспективы и сценарии развития

Содержимое раздела

В этом разделе рассматриваются возможные сценарии развития западного мира в будущем, основываясь на анализе текущих тенденций и вызовов. Обсуждаются долгосрочные перспективы, включая экономический рост, технологическое развитие и социальные изменения. Анализируются различные факторы, которые могут повлиять на будущее западных стран, включая политические риски, экологические проблемы и глобальные кризисы. Предлагаются различные сценарии развития, основанные на оптимистичных, пессимистичных и реалистичных прогнозах, что позволяет лучше оценить потенциальные пути развития.

Заключение

Содержимое раздела

Заключительный раздел подводит итоги исследования, суммируя основные выводы и результаты анализа. В нем проводится обобщение ключевых тенденций, выявленных в ходе исследования, и их влияние на будущее западного мира. Оцениваются перспективы развития западных стран, прогнозируются возможные вызовы и возможности. Подчеркивается значимость проведенного исследования для понимания современных мировых процессов, предлагаются направления для дальнейших исследований, а также определяется роль личности.

Список литературы

Содержимое раздела

В данном разделе представлен список использованной литературы, включающий научные статьи, монографии, статистические данные и другие источники. Список организован в соответствии с выбранным стилем цитирования (например, MLA, APA, Chicago) для обеспечения точности и корректности ссылок. В список включены только те источники, которые были непосредственно использованы при написании доклада и подтверждают информацию, представленную в нем. Список литературы служит для подтверждения достоверности информации и предоставляет читателям возможность ознакомиться с дополнительными источниками по теме.

Получи Такой Доклад

До 90% уникальность
Готовый файл Word
Оформление по ГОСТ
Список источников по ГОСТ
Таблицы и схемы
Презентация

Создать Доклад на любую тему за 5 минут

Создать

#6148127