Нейросеть

Основы Административного Права Российской Федерации: Обзор и Анализ (Доклад)

Нейросеть для создания доклада Гарантия уникальности Строго по ГОСТу Высочайшее качество Поддержка 24/7

Данный доклад представляет собой детальный обзор фундаментальных принципов и ключевых аспектов административного права Российской Федерации. В нем рассматриваются основные институты, такие как система органов исполнительной власти, административное правонарушение и административная ответственность. Особое внимание уделяется анализу практических аспектов применения административного права, включая процедуры принятия решений и механизмы обжалования. Цель доклада — предоставить комплексное понимание основ административного права и его роли в регулировании общественных отношений.

Идея:

Представленное исследование направлено на систематизацию знаний об административном праве, чтобы дать четкое представление о его структуре и функционировании. Доклад призван стать полезным инструментом для тех, кто изучает основы права и интересуется вопросами государственного управления.

Актуальность:

Административное право играет ключевую роль в обеспечении законности и правопорядка в Российской Федерации, что делает его актуальным предметом изучения. Современные изменения в законодательстве и практика правоприменения диктуют необходимость постоянного анализа и обновления знаний в этой области.

Оглавление:

Введение

Основные принципы административного права

Система органов исполнительной власти в РФ

Административное правонарушение и административная ответственность

Административный процесс

Административно-правовые режимы

Практическое применение административного права

Список литературы

Наименование образовательного учреждения

Доклад

на тему

Основы Административного Права Российской Федерации: Обзор и Анализ

Выполнил: ФИО

Руководитель: ФИО

Содержание

  • Введение 1
  • Основные принципы административного права 2
  • Система органов исполнительной власти в РФ 3
  • Административное правонарушение и административная ответственность 4
  • Административный процесс 5
  • Административно-правовые режимы 6
  • Практическое применение административного права 7
  • Список литературы 8

Введение

Содержимое раздела

Введение в административное право Российской Федерации закладывает основу для понимания предмета исследования. В данном разделе рассматриваются базовые понятия административного права, его место в системе российского права и основные источники правового регулирования. Будут освещены цели и задачи административного права, его принципы и методы регулирования общественных отношений. Этот раздел также подчеркивает актуальность изучения административного права для граждан и организаций.

Основные принципы административного права

Содержимое раздела

Этот пункт детально рассматривает ключевые принципы, на которых базируется административное право Российской Федерации. Будут проанализированы такие принципы, как законность, равенство перед законом, справедливость, гласность и принцип соразмерности. Особое внимание уделяется практическому применению этих принципов в деятельности органов исполнительной власти и влиянию на принятие административных решений. В нем также будут рассмотрены примеры нарушения этих принципов и способы их защиты.

Система органов исполнительной власти в РФ

Содержимое раздела

Данный раздел посвящен анализу структуры и функций органов исполнительной власти в Российской Федерации. Рассматривается классификация органов исполнительной власти, их компетенция и порядок взаимодействия. Будут рассмотрены федеральные органы, органы исполнительной власти субъектов Российской Федерации и их полномочия. Анализируются особенности организации и деятельности органов исполнительной власти, а также механизмы контроля за их деятельностью. Особое внимание будет уделено роли правительства РФ и его взаимодействию с другими органами государственной власти.

Административное правонарушение и административная ответственность

Содержимое раздела

В данном разделе рассматриваются понятия административного правонарушения, его признаки и виды. Будет проведен анализ состава административного правонарушения и субъектов административной ответственности, а также рассмотрены виды административных наказаний и порядок их применения. Особое внимание будет уделено защите прав граждан при привлечении к административной ответственности, включая процессуальные гарантии. Детально будут рассмотрены особенности привлечения к ответственности юридических лиц.

Административный процесс

Содержимое раздела

Этот раздел посвящен рассмотрению процедуры административного процесса в Российской Федерации. Будут проанализированы стадии административного процесса, включая возбуждение дела об административном правонарушении, рассмотрение дела и принятие решения. Особое внимание уделяется правам и обязанностям участников административного процесса, включая должностных лиц, граждан и организации. Рассматриваются механизмы обжалования административных решений и порядок обращения в суд. Будут рассмотрены примеры различных типов административных производств.

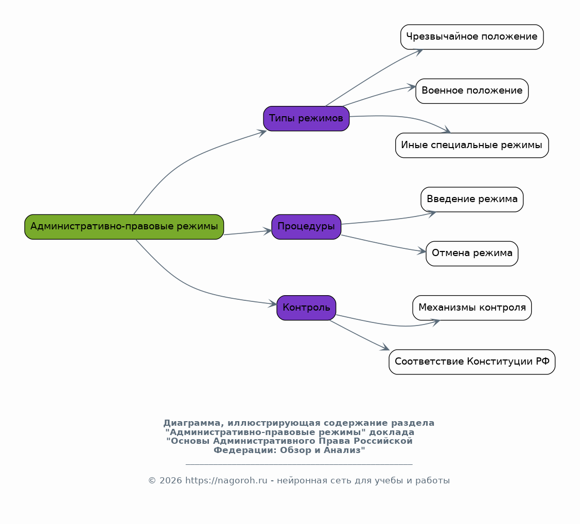
Административно-правовые режимы

Содержимое раздела

В данном разделе рассматриваются различные административно-правовые режимы, применяемые в Российской Федерации, такие как режим чрезвычайного положения, режим военного положения и другие специальные режимы. Будет проанализировано, какие ограничения и особые полномочия предусмотрены в рамках этих режимов, и как они влияют на права и свободы граждан. Рассматриваются процедуры введения и отмены этих режимов, а также механизмы контроля за их соблюдением. Особое внимание уделяется соответствию этих режимов Конституции РФ.

Практическое применение административного права

Содержимое раздела

Этот раздел посвящен практическим аспектам применения административного права в различных сферах деятельности. Будут рассмотрены примеры применения административного права в области государственного управления, здравоохранения, образования и других отраслях. Анализируются типичные административные процедуры, возникающие в повседневной жизни граждан и организаций. Особое внимание уделяется анализу судебной практики по административным делам и выработке рекомендаций по улучшению правоприменительной деятельности. Данный раздел включает конкретные кейсы и примеры.

Список литературы

Содержимое раздела

В этом разделе представлен список использованной литературы, включающий нормативные правовые акты, учебники, монографии и научные статьи, которые были использованы при подготовке доклада. Список литературы будет представлен в соответствии с требованиями к оформлению библиографии. Включение различных видов источников позволит читателю получить более полное представление о теме и углубить свои знания в области административного права. Список будет включать как основные, так и дополнительные источники.

Получи Такой Доклад

До 90% уникальность
Готовый файл Word
Оформление по ГОСТ
Список источников по ГОСТ
Таблицы и схемы
Презентация

Создать Доклад на любую тему за 5 минут

Создать

#5476474