Нейросеть

Особенности организации и проведения выборов депутатов Государственной думы Российской Федерации (Доклад)

Нейросеть для создания доклада Гарантия уникальности Строго по ГОСТу Высочайшее качество Поддержка 24/7

Данный доклад посвящен всестороннему анализу особенностей избирательного процесса при выборах депутатов Государственной думы. В нем рассматриваются ключевые аспекты, влияющие на организацию и проведение выборов, начиная от нормативно-правовой базы и заканчивая технологиями голосования. Исследование включает в себя анализ опыта прошлых избирательных кампаний, выявление проблем и разработку рекомендаций по повышению эффективности и прозрачности выборов. Особое внимание уделяется влиянию политических партий, общественных организаций и средств массовой информации на результаты голосования.

Идея:

Целью доклада является выявление ключевых факторов, определяющих специфику выборов депутатов Государственной думы, и формирование целостного представления о механизмах их функционирования. Предлагается рассмотреть влияние различных политических сил и социальных факторов на ход избирательной кампании.

Актуальность:

Актуальность исследования обусловлена необходимостью анализа текущего состояния избирательного процесса в Российской Федерации. Изучение данной темы способствует пониманию механизмов демократического волеизъявления и повышению гражданской активности. Результаты исследования могут быть полезны для совершенствования избирательного законодательства и повышения доверия к институту выборов.

Оглавление:

Введение

Нормативно-правовая база выборов депутатов Государственной думы

Порядок формирования избирательных округов и списков избирателей

Роль политических партий и общественных организаций в избирательном процессе

Технологии голосования и подсчета голосов

Особенности наблюдения за выборами и механизмы контроля

Анализ результатов выборов и факторы, влияющие на результаты

Заключение

Список литературы

Наименование образовательного учреждения

Доклад

на тему

Особенности организации и проведения выборов депутатов Государственной думы Российской Федерации

Выполнил: ФИО

Руководитель: ФИО

Содержание

  • Введение 1
  • Нормативно-правовая база выборов депутатов Государственной думы 2
  • Порядок формирования избирательных округов и списков избирателей 3
  • Роль политических партий и общественных организаций в избирательном процессе 4
  • Технологии голосования и подсчета голосов 5
  • Особенности наблюдения за выборами и механизмы контроля 6
  • Анализ результатов выборов и факторы, влияющие на результаты 7
  • Заключение 8
  • Список литературы 9

Введение

Содержимое раздела

В вводной части доклада рассматриваются общие цели и задачи исследования, обосновывается его актуальность и значимость для понимания политических процессов в России. Определяются основные понятия и термины, используемые в работе, а также описывается структура доклада. Представляется краткий обзор нормативно-правовой базы, регулирующей выборы депутатов Государственной думы, и обозначаются основные проблемы, требующие детального анализа. Введение также включает в себя обзор литературы и источников, использованных в исследовании, для формирования базового понимания предмета.

Нормативно-правовая база выборов депутатов Государственной думы

Содержимое раздела

Этот раздел посвящен детальному анализу нормативной основы проведения выборов, включая Конституцию Российской Федерации, федеральные законы и иные правовые акты. Рассматриваются особенности регулирования избирательного права, порядок формирования избирательных комиссий и организации голосования, а также механизмы обжалования результатов выборов. Анализируются изменения в законодательстве, их влияние на избирательный процесс и соответствие международным стандартам демократических выборов. Особое внимание уделяется выявлению проблем в законодательстве и предложениям по его совершенствованию.

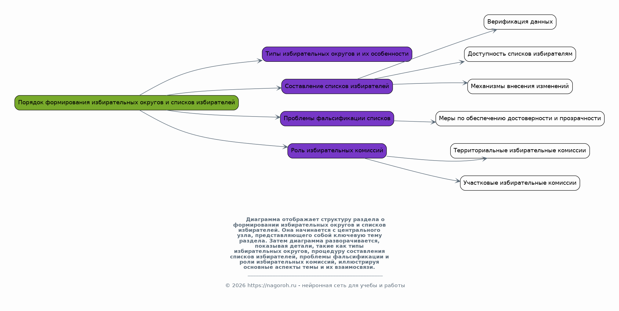
Порядок формирования избирательных округов и списков избирателей

Содержимое раздела

В данном разделе рассматривается процедура формирования избирательных округов, их типы и особенности, а также принципы определения численности избирателей в каждом округе. Анализируется процесс составления списков избирателей, включая вопросы верификации данных, доступности списков избирателям и механизмы внесения изменений. Изучаются проблемы, связанные с фальсификацией списков избирателей, и предлагаются меры по обеспечению их достоверности и прозрачности. Рассматриваются роль и функции территориальных и участковых избирательных комиссий в процессе составления и уточнения списков избирателей.

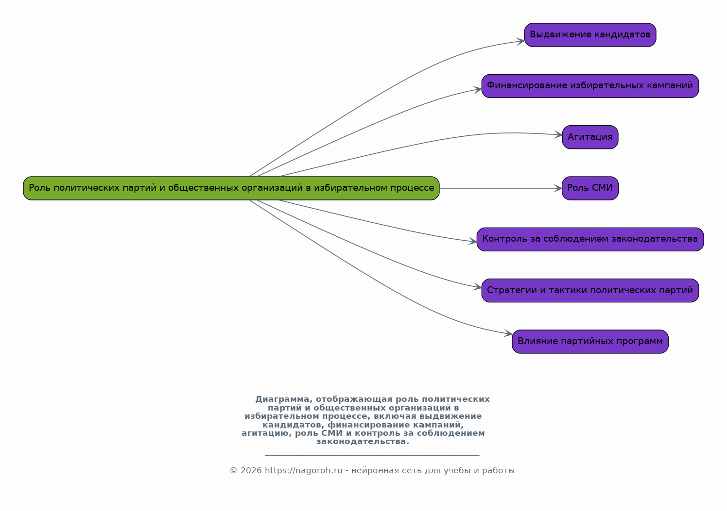
Роль политических партий и общественных организаций в избирательном процессе

Содержимое раздела

Этот раздел посвящен анализу влияния политических партий, общественных объединений и других заинтересованных сторон на ход избирательной кампании. Рассматриваются особенности выдвижения кандидатов, финансирования избирательных кампаний и агитации, а также роль средств массовой информации в формировании общественного мнения. Анализируется деятельность политических партий в период выборов, их стратегии и тактики, а также влияние партийных программ на результаты голосования. Особое внимание уделяется вопросам прозрачности и открытости избирательного процесса, а также контролю за соблюдением законодательства.

Технологии голосования и подсчета голосов

Содержимое раздела

В данном разделе рассматриваются различные технологии голосования, используемые при выборах депутатов Государственной думы, включая традиционное голосование бюллетенями и электронное голосование. Анализируются преимущества и недостатки каждой технологии, проблемы, связанные с безопасностью и надежностью, а также возможности для фальсификаций. Изучается процесс подсчета голосов, включая порядок работы избирательных комиссий, процедуры проверки бюллетеней и механизмы контроля за правильностью подсчета. Особое внимание уделяется обеспечению прозрачности и объективности подсчета голосов.

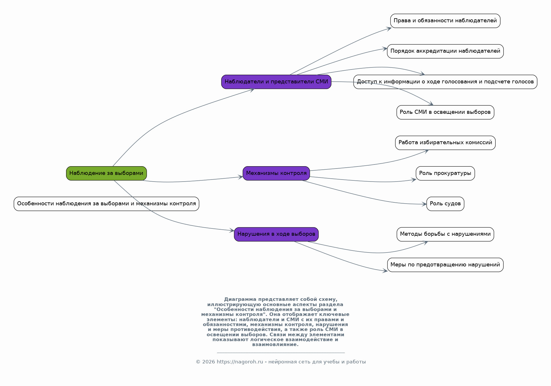
Особенности наблюдения за выборами и механизмы контроля

Содержимое раздела

Этот раздел посвящен изучению роли наблюдателей, представителей СМИ и международных организаций в обеспечении прозрачности и легитимности выборов. Рассматриваются права и обязанности наблюдателей, порядок их аккредитации и доступ к информации о ходе голосования и подсчете голосов. Анализируются механизмы контроля за соблюдением законодательства, включая работу избирательных комиссий, прокуратуры и судов. Изучаются случаи нарушений в ходе выборов, методы борьбы с ними и меры по предотвращению подобных нарушений в будущем. Рассматривается роль СМИ в освещении выборов.

Анализ результатов выборов и факторы, влияющие на результаты

Содержимое раздела

В данном разделе проводится анализ результатов выборов депутатов Государственной думы, включая распределение мандатов между политическими партиями и результаты голосования по одномандатным округам. Анализируются факторы, влияющие на результаты выборов, включая экономическую ситуацию в стране, общественные настроения, уровень доверия к политическим партиям и кандидатам. Изучается роль электорального поведения, явка избирателей и влияние предвыборных кампаний на результаты голосования. Проводится сравнительный анализ результатов различных избирательных кампаний для выявления тенденций и закономерностей.

Заключение

Содержимое раздела

В заключительной части доклада подводятся итоги проведенного исследования, формулируются основные выводы и обобщения, сделанные в ходе анализа. Оценивается эффективность действующей системы выборов депутатов Государственной думы, выявляются сильные и слабые стороны избирательного процесса. Предлагаются рекомендации по совершенствованию избирательного законодательства, повышению прозрачности и эффективности выборов, а также укреплению доверия к институту выборов в целом. Подчеркивается важность дальнейшего изучения данной темы для развития демократии в России.

Список литературы

Содержимое раздела

В данном разделе представлен список использованной литературы, который включает в себя нормативно-правовые акты, научные статьи, монографии, статистические данные и другие источники, использованные в процессе работы над докладом. Информация о каждом источнике представлена в соответствии с требованиями к оформлению списка литературы, указываются автор, название работы, место и год издания. Список литературы служит для подтверждения достоверности информации, представленной в докладе, а также для указания на использованные источники и соблюдения авторских прав. Список формируется в алфавитном порядке.

Получи Такой Доклад

До 90% уникальность
Готовый файл Word
Оформление по ГОСТ
Список источников по ГОСТ
Таблицы и схемы
Презентация

Создать Доклад на любую тему за 5 минут

Создать

#5691440