Нейросеть

Отчет о производственной практике по Полету в области Информатики и вычислительной техники: Анализ и перспективы (Доклад)

Нейросеть для создания доклада Гарантия уникальности Строго по ГОСТу Высочайшее качество Поддержка 24/7

Данный отчет представляет собой комплексный обзор производственной практики в сфере информатики и вычислительной техники, проводимой студентом. В нем рассматриваются практические аспекты работы, применяемые технологии и полученный опыт. Особое внимание уделяется анализу выполненных задач и их соответствию теоретическим знаниям, полученным в процессе обучения. В заключении представлен анализ полученных результатов, выводы о проделанной работе и рекомендации для дальнейшего развития.

Идея:

Основная идея заключается в систематизации и анализе опыта, полученного в ходе производственной практики, для выявления сильных сторон и областей для улучшения. Это позволит студенту лучше понять принципы работы в профессиональной среде и подготовиться к дальнейшей деятельности.

Актуальность:

Актуальность данного отчета обусловлена необходимостью осмысления и закрепления теоретических знаний на практике, что способствует формированию профессиональных компетенций. Результаты анализа практики позволяют оценить эффективность образовательного процесса и выявить направления для повышения качества подготовки специалистов.

Оглавление:

Введение

Обзор предприятия и его деятельности

Описание выполненных задач и работ

Используемые технологии и инструменты

Анализ полученных результатов и достигнутых компетенций

Вклад практики в учебный процесс

Выводы и рекомендации

Список литературы

Наименование образовательного учреждения

Доклад

на тему

Отчет о производственной практике по Полету в области Информатики и вычислительной техники: Анализ и перспективы

Выполнил: ФИО

Руководитель: ФИО

Содержание

  • Введение 1
  • Обзор предприятия и его деятельности 2
  • Описание выполненных задач и работ 3
  • Используемые технологии и инструменты 4
  • Анализ полученных результатов и достигнутых компетенций 5
  • Вклад практики в учебный процесс 6
  • Выводы и рекомендации 7
  • Список литературы 8

Введение

Содержимое раздела

В данном разделе представлено общее описание цели и задач производственной практики, ее место в учебном плане и ожидаемые результаты. Подробно излагаются основные направления деятельности, выполняемые в рамках практики, и их связь с теоретическими знаниями. Обосновывается важность практики для профессиональной подготовки студента, а также приводится структура отчета и его основные разделы. Раскрывается роль практики в формировании профессиональных компетенций и навыков, необходимых для успешной карьеры в области информатики и вычислительной техники.

Обзор предприятия и его деятельности

Содержимое раздела

В этом разделе представлен обзор предприятия, на базе которого проходила производственная практика. Детально описывается структура предприятия, его основные подразделения и осуществляемые ими функции. Анализируется специфика деятельности предприятия в области информатики и вычислительной техники, включая используемые технологии и программное обеспечение. Раскрывается вклад предприятия в развитие отрасли и его место на рынке, а также дается оценка его конкурентоспособности и перспектив развития.

Описание выполненных задач и работ

Содержимое раздела

Этот раздел посвящен детальному описанию выполненных в ходе практики задач и работ. Представляется перечень конкретных задач, поставленных перед студентом, с указанием их целей и ожидаемых результатов. Описываются методы и подходы, использованные при решении задач, включая применяемые инструменты и технологии. Анализируются сложности, возникшие в процессе работы, и способы их преодоления, а также приводятся примеры выполненных проектов и достигнутых результатов.

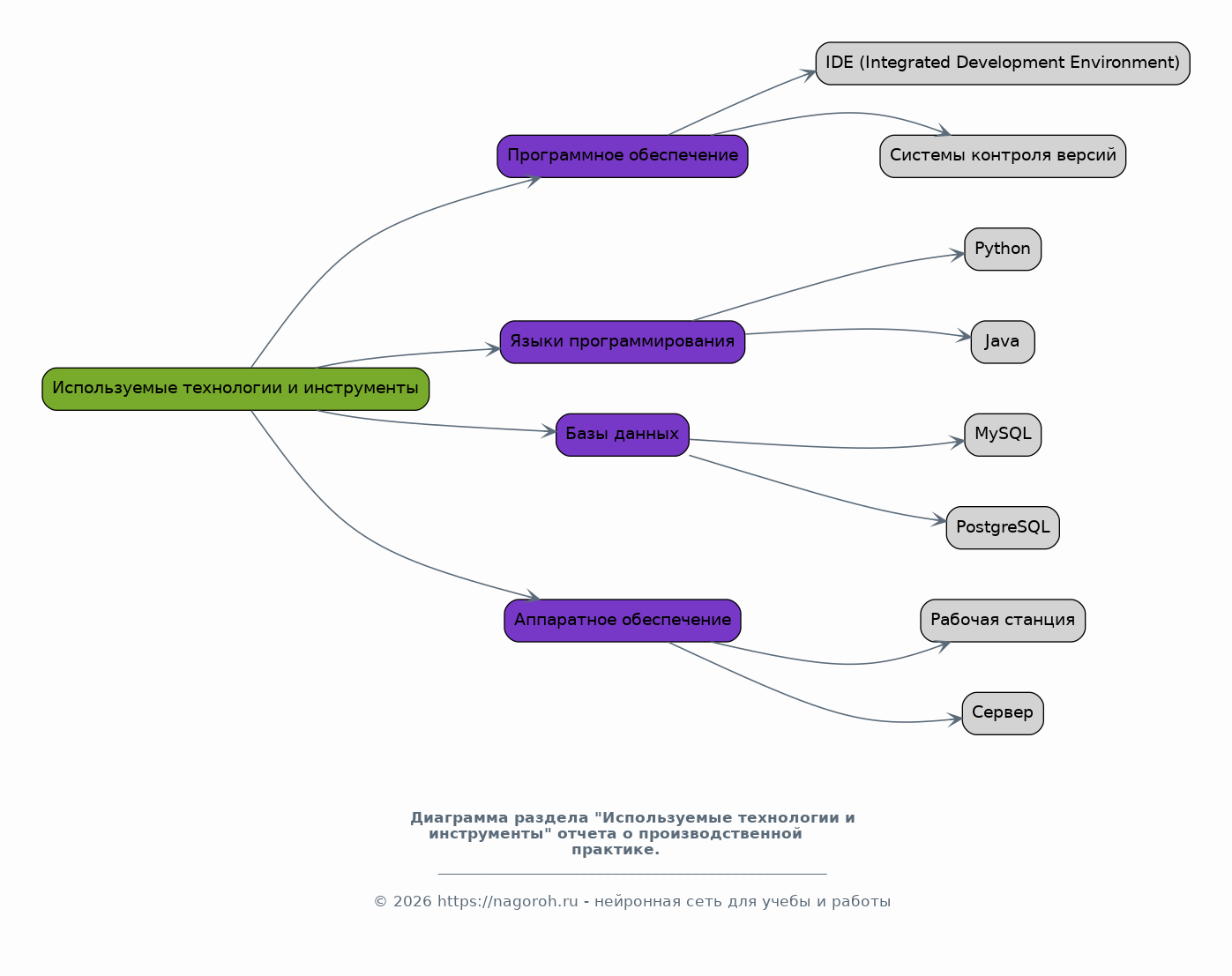
Используемые технологии и инструменты

Содержимое раздела

В данном разделе осуществляется обзор использованных в процессе практики технологий и инструментов. Представлены конкретные программные продукты, языки программирования, базы данных и аппаратное обеспечение, применяемые студентом. Анализируются особенности и преимущества используемых технологий, а также их практическое применение в рамках выполняемых задач. Описываются сложности, связанные с освоением и использованием технологий, а также методы их преодоления и оптимизации работы.

Анализ полученных результатов и достигнутых компетенций

Содержимое раздела

В этом разделе проводится анализ полученных в ходе практики результатов и их соответствие поставленным целям. Оценивается эффективность использованных методов и подходов, а также достигнутые студентом результаты в решении поставленных задач. Анализируется уровень сформированных профессиональных компетенций и навыков, полученных в процессе работы, включая знания, умения и практический опыт. Приводятся примеры успешных проектов и достижений, а также обсуждаются возможные направления для дальнейшего развития.

Вклад практики в учебный процесс

Содержимое раздела

В этом разделе оценивается вклад производственной практики в учебный процесс и формирование профессиональных компетенций. Анализируется связь между полученными знаниями в ходе обучения и практическим опытом, полученным во время практики. Определяются сильные и слабые стороны учебной программы с точки зрения подготовки к практической деятельности. Предлагаются рекомендации по совершенствованию учебного процесса с учетом опыта, полученного на практике, для повышения эффективности обучения и подготовки компетентных специалистов.

Выводы и рекомендации

Содержимое раздела

В этом разделе представлены основные выводы по результатам прохождения производственной практики. Обобщаются полученные результаты, анализируются сильные и слабые стороны практики, а также формулируются перспективы дальнейшей работы. Даются рекомендации по улучшению организации и проведения производственной практики, включая предложения по оптимизации рабочих процессов и повышению эффективности обучения. Предлагаются рекомендации для будущих практикантов, основанные на личном опыте и полученных результатах, касающиеся подготовки и успешного прохождения практики.

Список литературы

Содержимое раздела

В данном разделе представлен список использованной литературы и источников, на которые опирался студент при написании отчета. Указываются основные научные статьи, учебники, методические пособия и другие материалы, использованные при подготовке отчета. Обеспечивается полное цитирование использованных источников в соответствии с требованиями оформления научных работ. Указываются ссылки на ресурсы, использованные для получения информации и анализа данных, а также для обоснования выводов и рекомендаций.

Получи Такой Доклад

До 90% уникальность
Готовый файл Word
Оформление по ГОСТ
Список источников по ГОСТ
Таблицы и схемы
Презентация

Создать Доклад на любую тему за 5 минут

Создать

#5472936