Нейросеть

Отчёт о прохождении учебно-ознакомительной практики в линейном управлении МВД России на станции Москва-Курская (Доклад)

Нейросеть для создания доклада Гарантия уникальности Строго по ГОСТу Высочайшее качество Поддержка 24/7

Данный отчёт представляет собой систематизированное описание опыта, полученного в ходе учебно-ознакомительной практики, пройденной в линейном управлении МВД России на станции Москва-Курская. Работа посвящена изучению структуры, функциональных обязанностей и основных направлений деятельности правоохранительных органов при обеспечении безопасности на железнодорожном транспорте. Особое внимание уделяется практическому применению теоретических знаний, полученных в процессе обучения, и анализу специфики работы полиции в условиях вокзальной инфраструктуры. Целью данной работы является закрепление полученных знаний и формирование профессиональных компетенций, необходимых для дальнейшей работы в сфере правоохранительной деятельности.

Идея:

Целью практики являлось ознакомление с работой ЛУ МВД России на станции Москва-Курская и получение практических навыков работы в условиях реальной службы. Полученные знания и опыт будут способствовать формированию профессиональных компетенций и определению дальнейшей траектории развития в выбранной специальности.

Актуальность:

Обеспечение правопорядка и безопасности на железнодорожном транспорте является одной из приоритетных задач правоохранительных органов. Изучение организации работы линейных управлений МВД России позволяет лучше понять специфику этой деятельности и выявить возможности для ее совершенствования, что делает данную тему актуальной и значимой.

Оглавление:

Введение

Структура и организация работы ЛУ МВД России на станции Москва-Курская

Основные направления деятельности ЛУ МВД России на станции Москва-Курская

Изучение нормативно-правовой базы деятельности ЛУ МВД России

Практический опыт работы с документацией и базами данных

Анализ типичных ситуаций и проблем в работе ЛУ МВД России

Заключение

Список литературы

Наименование образовательного учреждения

Доклад

на тему

Отчёт о прохождении учебно-ознакомительной практики в линейном управлении МВД России на станции Москва-Курская

Выполнил: ФИО

Руководитель: ФИО

Содержание

  • Введение 1
  • Структура и организация работы ЛУ МВД России на станции Москва-Курская 2
  • Основные направления деятельности ЛУ МВД России на станции Москва-Курская 3
  • Изучение нормативно-правовой базы деятельности ЛУ МВД России 4
  • Практический опыт работы с документацией и базами данных 5
  • Анализ типичных ситуаций и проблем в работе ЛУ МВД России 6
  • Заключение 7
  • Список литературы 8

Введение

Содержимое раздела

Вводная часть отчёта содержит общую информацию о месте прохождения практики – линейном управлении МВД России на станции Москва-Курская, его структуре и задачах. Обосновывается актуальность темы, определяется цель и задачи практики, а также описывается методология исследования, включающая анализ нормативной документации, наблюдение за работой сотрудников и участие в практических мероприятиях. В данном разделе также обозначаются основные направления, которые будут рассмотрены в последующих главах отчёта, и дается краткая характеристика вокзала Москва-Курская как важного транспортного узла. Наконец, указывается сроки прохождения практики и краткая информация об организации.

Структура и организация работы ЛУ МВД России на станции Москва-Курская

Содержимое раздела

В этом разделе проводится детальный анализ организационной структуры линейного управления полиции на станции Москва-Курская, рассматриваются основные подразделения и их функциональные обязанности. Здесь описывается взаимодействие между различными службами и отделами, а также система управления и контроля. Особое внимание уделяется процессу приема и обработки информации о происшествиях и правонарушениях, а также процедурам проведения оперативно-розыскных мероприятий. Более того, анализируется роль ЛУ МВД в обеспечении безопасности пассажиров и персонала вокзала, а также охране объектов транспортной инфраструктуры.

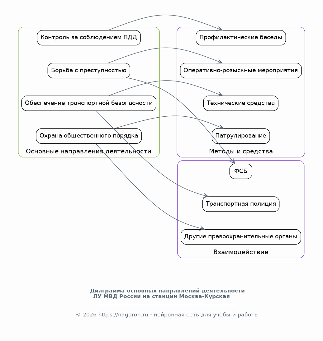
Основные направления деятельности ЛУ МВД России на станции Москва-Курская

Содержимое раздела

Глава посвящена анализу ключевых направлений деятельности линейного управления полиции, таких как охрана общественного порядка, борьба с преступностью, обеспечение транспортной безопасности и контроль за соблюдением правил дорожного движения. Рассматриваются методы и средства, используемые сотрудниками полиции для предотвращения и пресечения правонарушений, а также тактики проведения оперативных мероприятий. Кроме того, здесь анализируется взаимодействие ЛУ МВД с другими правоохранительными органами и службами безопасности, такими как ФСБ и транспортная полиция, для обеспечения комплексной защиты объектов транспортной инфраструктуры.

Изучение нормативно-правовой базы деятельности ЛУ МВД России

Содержимое раздела

В данном разделе производится анализ ключевых нормативно-правовых актов, регулирующих деятельность линейных управлений МВД России на железнодорожном транспорте. Рассматриваются федеральные законы, указы Президента Российской Федерации, постановления Правительства Российской Федерации и ведомственные приказы, определяющие полномочия, обязанности и ответственность сотрудников полиции. Особое внимание уделяется вопросам соблюдения прав и свобод граждан при осуществлении правоохранительной деятельности, а также нормам, регулирующим применение силы и специальных средств. Этот раздел иллюстрирует важность знания и применения правовых норм в профессиональной деятельности сотрудника полиции.

Практический опыт работы с документацией и базами данных

Содержимое раздела

В главе описывается практический опыт, полученный в ходе практики по работе с документацией, используемой в деятельности ЛУ МВД России. Подробно раскрывается процесс оформления протоколов об административных правонарушениях, рапортов, заявлений и других документов, необходимых для ведения оперативно-служебной деятельности. Также описывается работа с базами данных, используемыми для поиска информации об уголовных делах, лицах, находящихся в розыске, и транспортных средствах. Подобное изучение помогает понять особенности документооборота и важность точности и аккуратности при работе с информацией.

Анализ типичных ситуаций и проблем в работе ЛУ МВД России

Содержимое раздела

Данный пункт представляет собой обзор типичных ситуаций, с которыми сталкиваются сотрудники линейного управления МВД России на станции Москва-Курская, при исполнении служебных обязанностей. Проводится анализ причин возникновения этих ситуаций и методов их разрешения, а также выявляются проблемные аспекты в работе полиции и предлагаются возможные пути их решения. Описываются проблемы, связанные с обеспечением безопасности пассажиров на вокзале, противодействием мелкому хулиганству и кражам, а также пресечением незаконной торговли. В заключении подводятся итоги, которые позволяют оценить эффективность существующей системы организации работы.

Заключение

Содержимое раздела

Заключительная часть отчёта содержит обобщение результатов, полученных в ходе практики, и выводы о достижении поставленных целей и задач. Оценивается практическая значимость полученного опыта, а также формируются рекомендации по совершенствованию организации работы линейного управления МВД России на станции Москва-Курская. Подчеркивается важность дальнейшего совершенствования профессиональных навыков и знаний, а также необходимость постоянного повышения квалификации для успешной работы в сфере правоохранительной деятельности. В заключение указывается личное мнение о прохождении практики и полученных впечатлениях.

Список литературы

Содержимое раздела

В данном разделе приводится полный перечень использованных нормативно-правовых актов, учебной литературы, методических пособий и интернет-ресурсов, которые были использованы при подготовке отчёта о прохождении учебно-ознакомительной практики. Список оформляется в соответствии с требованиями ГОСТ или методическими рекомендациями учебного заведения. В него включаются ссылки на федеральные законы, указы Президента Российской Федерации, постановления Правительства Российской Федерации, ведомственные приказы и другие нормативные документы, регулирующие деятельность правоохранительных органов. Также добавляются книги и статьи, посвященные вопросам обеспечения правопорядка и безопасности на железнодорожном транспорте.

Получи Такой Доклад

До 90% уникальность
Готовый файл Word
Оформление по ГОСТ
Список источников по ГОСТ
Таблицы и схемы
Презентация

Создать Доклад на любую тему за 5 минут

Создать

#5468526