Нейросеть

Отчет о прохождении учебной практики по модулю ПМ.1 «Правоприменительная деятельность» (Доклад)

Нейросеть для создания доклада Гарантия уникальности Строго по ГОСТу Высочайшее качество Поддержка 24/7

Данный отчет представляет собой анализ опыта, полученного в ходе учебной практики, направленной на изучение основ правоприменительной деятельности. В отчете рассматриваются ключевые аспекты работы правоохранительных органов, особенности взаимодействия с гражданами и организации, а также анализируются конкретные ситуации и принятые решения. Особое внимание уделено применению нормативно-правовой базы в практической деятельности и соблюдению этических норм. Цель работы – систематизация и оценка полученных знаний и навыков, необходимых для будущей профессиональной деятельности в сфере правоприменения. Отчет содержит теоретический обзор, описание практических заданий и выводы о результатах прохождения практики.

Идея:

Цель данной работы – продемонстрировать навыки, полученные в процессе учебной практики по правоприменительной деятельности, и их соответствие требованиям профессиональных стандартов. Данный отчет призван закрепить теоретические знания, полученные в учебном процессе, и применить их на практике, что является важным шагом в профессиональном развитии.

Актуальность:

Изучение правоприменительной деятельности является актуальным в связи с постоянным совершенствованием законодательства и необходимостью повышения эффективности работы правоохранительных органов. Данный отчет важен для оценки уровня подготовки будущих специалистов и выявления областей, требующих дополнительного внимания и развития.

Оглавление:

Введение

Общая характеристика деятельности организации

Правовые основы правоприменительной деятельности

Анализ конкретных правоприменительных ситуаций

Особенности взаимодействия с гражданами и организациями

Оценка эффективности правоприменительной деятельности

Заключение

Список литературы

Наименование образовательного учреждения

Доклад

на тему

Отчет о прохождении учебной практики по модулю ПМ.1 «Правоприменительная деятельность»

Выполнил: ФИО

Руководитель: ФИО

Содержание

  • Введение 1
  • Общая характеристика деятельности организации 2
  • Правовые основы правоприменительной деятельности 3
  • Анализ конкретных правоприменительных ситуаций 4
  • Особенности взаимодействия с гражданами и организациями 5
  • Оценка эффективности правоприменительной деятельности 6
  • Заключение 7
  • Список литературы 8

Введение

Содержимое раздела

В данном разделе будет представлено обоснование выбора темы отчета, а также цели и задачи, которые ставились перед собой в процессе прохождения учебной практики. Описываются основные этапы практики, организация работы и общая характеристика выбранной площадки для прохождения практики, включая её структуру и основные направления деятельности. Отчет ориентирован на формирование целостного представления о правоприменительной деятельности и приобретенных навыках. В рамках введения также будут кратко изложены используемые методы исследования и источники информации.

Общая характеристика деятельности организации

Содержимое раздела

В этом разделе будет предоставлен детальный обзор деятельности организации, в которой проходила практика, включая ее основные функции, структуру, нормативно-правовую базу и особенности правоприменительной работы. Анализируются ключевые направления деятельности организации, а также принципы, лежащие в основе ее работы и взаимодействие с другими организациями и государственными органами. Особое внимание уделяется изучению организационной структуры и распределению полномочий. Важно отметить, что целью данного раздела является создание полной картины функциональности организации.

Правовые основы правоприменительной деятельности

Содержимое раздела

Данный раздел посвящен анализу нормативно-правовой базы, регулирующей правоприменительную деятельность в рассматриваемой сфере. Будут рассмотрены основные законы, постановления, приказы и другие нормативные акты, которые определяют порядок действий и полномочия сотрудников при выполнении служебных обязанностей. Анализ будет проведен с точки зрения практического применения, с акцентом на наиболее часто используемые нормы и правила. Также будет исследована судебная практика по конкретным делам, связанным с выбранным направлением.

Анализ конкретных правоприменительных ситуаций

Содержимое раздела

В этом разделе будут рассмотрены конкретные ситуации, с которыми сталкивались сотрудники организации в процессе своей деятельности. Будет проведен анализ обстоятельств дела, принятых решений и их соответствия нормам законодательства. Особое внимание будет уделено анализу ошибок и недостатков, допущенных в процессе правоприменения, а также разработке рекомендаций по их устранению. Рассмотрение реальных кейсов позволит наглядно продемонстрировать применение теоретических знаний на практике и выявить проблемные моменты.

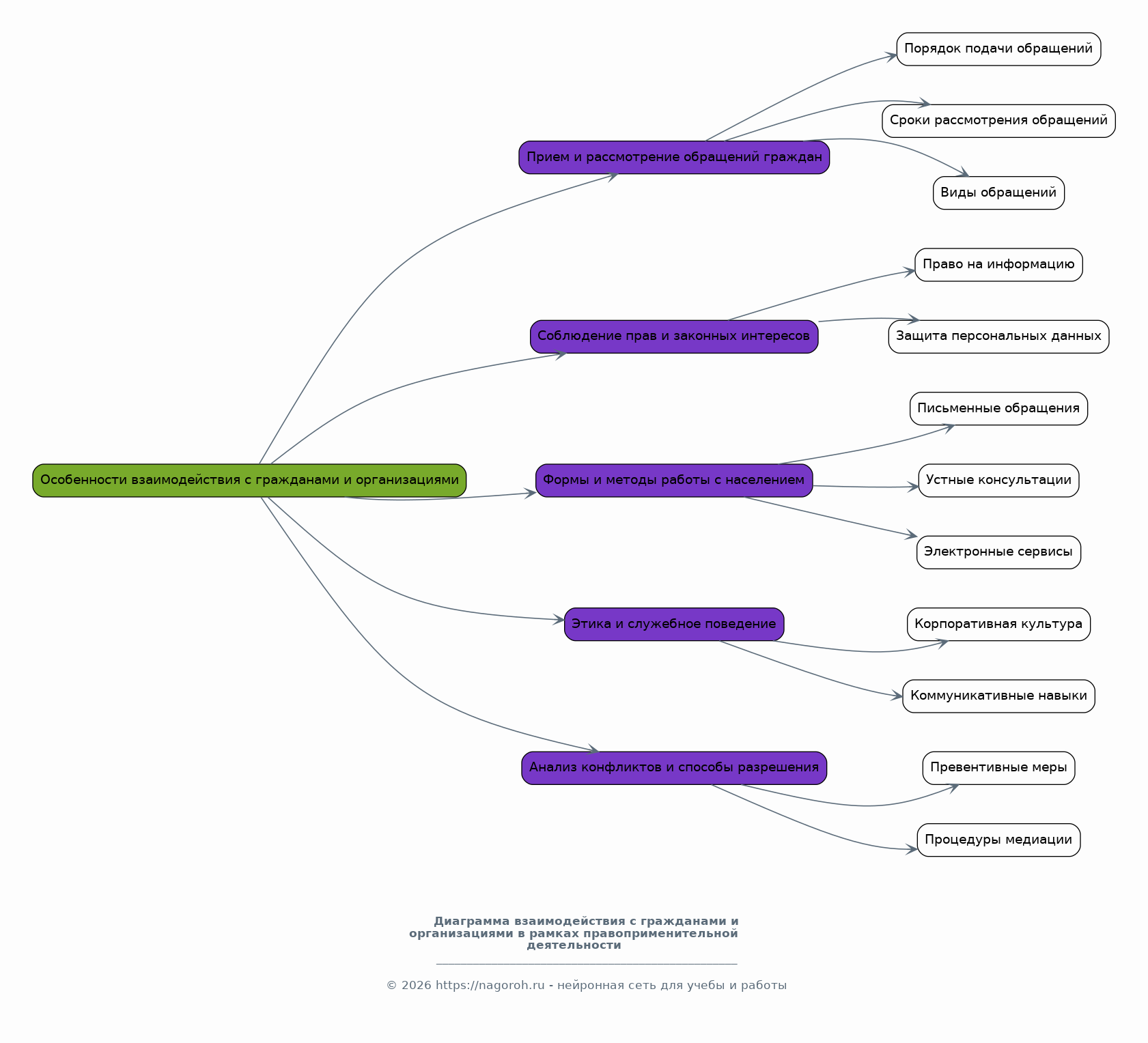
Особенности взаимодействия с гражданами и организациями

Содержимое раздела

Этот раздел посвящен изучению особенностей взаимодействия сотрудников организации с гражданами и организациями в рамках правоприменительной деятельности. Будет рассмотрен порядок приема и рассмотрения обращений граждан, соблюдение прав и законных интересов сторон, а также использование различных форм и методов работы с населением. Особое внимание уделяется вопросам этики и служебного поведения сотрудников при взаимодействии с гражданами. Будут также проанализированы возможные конфликты и способы их разрешения.

Оценка эффективности правоприменительной деятельности

Содержимое раздела

В данном разделе будет предпринята попытка оценить эффективность правоприменительной деятельности организации, используя различные критерии и показатели. Будут проанализированы статистические данные, результаты проверок и другие источники информации, позволяющие оценить качество и результативность работы. Особое внимание будет уделено выявлению сильных и слабых сторон правоприменительной деятельности и разработке предложений по ее улучшению. Проанализируются факторы, влияющие на эффективность.

Заключение

Содержимое раздела

В заключении будут подведены итоги прохождения учебной практики, сформулированы основные выводы и заключения, а также даны рекомендации по совершенствованию правоприменительной деятельности. Также в разделе будут отмечены полученные навыки и знания, которые могут быть использованы в дальнейшей профессиональной деятельности. Необходимо обозначить полученный опыт и его значение для личностного и профессионального роста, а также подвести общий итог работы. Будет дана оценка соответствия приобретенных навыков требованиям профессии.

Список литературы

Содержимое раздела

В данном разделе будет представлен перечень использованных источников информации, включая нормативно-правовые акты, учебную литературу, научные статьи, материалы интернет-ресурсов и другие источники, на которые делались ссылки в процессе написания отчета. Список литературы должен быть оформлен в соответствии с требованиями ГОСТ. Важно указать полные библиографические данные каждого источника, чтобы обеспечить возможность его идентификации и проверки. Все источники должны быть релевантны теме отчета.

Получи Такой Доклад

До 90% уникальность
Готовый файл Word
Оформление по ГОСТ
Список источников по ГОСТ
Таблицы и схемы
Презентация

Создать Доклад на любую тему за 5 минут

Создать

#5468863