Нейросеть

Передовые научно-технические достижения и их роль в расследовании преступлений: современные методы и перспективы (Доклад)

Нейросеть для создания доклада Гарантия уникальности Строго по ГОСТу Высочайшее качество Поддержка 24/7

Данный доклад посвящен анализу передовых достижений науки и их ключевой роли в современной криминалистике. Мы рассмотрим, как новые технологии, от генетического анализа до компьютерной графики, трансформируют методы раскрытия преступлений. Акцент будет сделан на конкретных примерах успешного применения научных подходов в следственной практике, демонстрируя их эффективность и потенциал. Доклад также предусматривает оценку этических аспектов использования этих технологий и перспектив дальнейшего развития в области криминалистики.

Идея:

Цель данного исследования - проанализировать влияние научных достижений на процесс раскрытия преступлений и предложить рекомендации по их интеграции в работу правоохранительных органов. Мы стремимся показать, как инновации в различных областях науки помогают повысить эффективность, скорость и точность расследований.

Актуальность:

Актуальность темы обусловлена необходимостью повышения эффективности раскрываемости преступлений в условиях постоянного роста их сложности и изощренности. Использование передовых научных методов позволяет ускорить процесс сбора доказательств, повысить их надежность и обеспечить справедливое правосудие.

Оглавление:

Введение

Генетический анализ и его применение в криминалистике

Использование компьютерных технологий и виртуальной реальности в расследовании

Применение методов судебной экспертизы в расследовании преступлений

Технологии визуализации в следственной деятельности

Этические аспекты использования научных достижений в криминалистике

Перспективы развития криминалистики: новые вызовы и возможности

Заключение

Список литературы

Наименование образовательного учреждения

Доклад

на тему

Передовые научно-технические достижения и их роль в расследовании преступлений: современные методы и перспективы

Выполнил: ФИО

Руководитель: ФИО

Содержание

  • Введение 1
  • Генетический анализ и его применение в криминалистике 2
  • Использование компьютерных технологий и виртуальной реальности в расследовании 3
  • Применение методов судебной экспертизы в расследовании преступлений 4
  • Технологии визуализации в следственной деятельности 5
  • Этические аспекты использования научных достижений в криминалистике 6
  • Перспективы развития криминалистики: новые вызовы и возможности 7
  • Заключение 8
  • Список литературы 9

Введение

Содержимое раздела

Вводный раздел посвящен актуальности темы доклада и обоснованию выбора направления исследования. Рассматривается эволюция криминалистики и ее зависимость от научных достижений. Определяются основные задачи доклада, включая обзор современных научных методик, анализ их применения на практике и оценку перспектив развития. Подчеркивается важность междисциплинарного подхода к раскрытию преступлений, объединяющего знания из различных областей науки. Обозначается структура доклада и кратко описывается содержание каждого раздела для лучшего понимания.

Генетический анализ и его применение в криминалистике

Содержимое раздела

Данный раздел подробно рассматривает методы генетического анализа, используемые в раскрытии преступлений. Описываются принципы ДНК-дактилоскопии, ее возможности и ограничения, а также процесс получения и анализа генетического материала. Анализируются конкретные примеры успешного использования генетического анализа в расследовании тяжких преступлений, таких как убийства и изнасилования. Рассматриваются новейшие разработки в области генетического анализа, такие как секвенирование нового поколения и их потенциальное влияние на криминалистическую практику, что может ускорить идентификацию личности и установление преступников.

Использование компьютерных технологий и виртуальной реальности в расследовании

Содержимое раздела

В этом разделе рассматривается применение компьютерных технологий и виртуальной реальности в процессе расследования преступлений. Описываются методы компьютерной криминалистики, включая анализ данных с электронных устройств и восстановление удаленной информации. Анализируется использование 3D-моделирования и виртуальной реальности для воссоздания сцен преступлений и проведения следственных экспериментов. Приводятся примеры успешного применения данных технологий в расследовании сложных дел, включая аварии и теракты. Обсуждается потенциал искусственного интеллекта и машинного обучения в автоматизации анализа данных и идентификации подозреваемых.

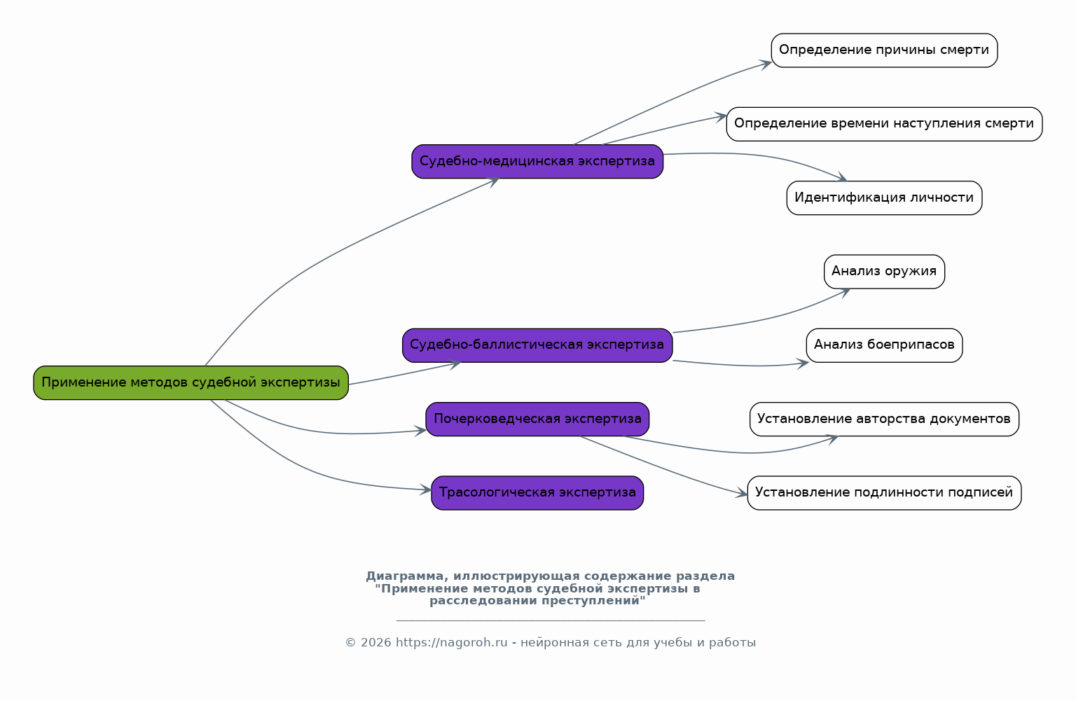
Применение методов судебной экспертизы в расследовании преступлений

Содержимое раздела

Раздел посвящен обзору различных видов судебной экспертизы, применяемых в криминалистике. Рассматриваются методы судебно-медицинской экспертизы, включая определение причины смерти, времени наступления смерти и идентификацию личности. Описываются методы судебно-баллистической экспертизы, используемые для анализа оружия и боеприпасов, а также трасологической экспертизы. Анализируется роль почерковедческой экспертизы в установлении авторства документов и подлинности подписей. Приводятся примеры успешного использования различных видов экспертиз в раскрытии преступлений, а также современные тенденции в развитии экспертных методов.

Технологии визуализации в следственной деятельности

Содержимое раздела

Этот раздел рассматривает применение технологий визуализации в расследовании преступлений. Описываются методы создания фото- и видеоматериалов с мест происшествий, включая использование дронов и камер высокого разрешения. Анализируются методы обработки и анализа изображений, такие как распознавание лиц и автоматическая детекция объектов. Рассматриваются возможности использования 3D-визуализации для воссоздания сцен преступлений и представления доказательств в суде. Приводятся примеры успешного применения технологий визуализации в раскрытии различных видов преступлений, обеспечивая более наглядное представление материалов.

Этические аспекты использования научных достижений в криминалистике

Содержимое раздела

В данном разделе рассматриваются этические аспекты использования научных достижений в криминалистике. Анализируются вопросы конфиденциальности данных, защиты прав человека и недопустимости дискриминации на основе генетической информации. Обсуждаются риски злоупотреблений и возможность использования научных методов для манипулирования доказательствами. Рассматриваются законодательные и нормативные акты, регулирующие использование научных методов в криминалистике. Предлагаются рекомендации по обеспечению этичного и законного использования научных достижений в раскрытии преступлений, с упором на соблюдение прав человека.

Перспективы развития криминалистики: новые вызовы и возможности

Содержимое раздела

В этом разделе рассматриваются перспективы развития криминалистики в свете новых научных достижений. Обсуждаются новые вызовы, такие как киберпреступность, терроризм и преступления, связанные с использованием искусственного интеллекта. Анализируются возможности, которые открываются благодаря развитию новых технологий, таким как квантовые вычисления и нанотехнологии. Рассматриваются направления дальнейших исследований и разработок в области криминалистики, включая создание новых методов анализа доказательств и инструментов для расследования преступлений. Предлагаются рекомендации по подготовке специалистов к работе в условиях постоянно меняющихся технологий.

Заключение

Содержимое раздела

В заключении подводятся итоги проведенного исследования и обобщаются основные выводы. Подчеркивается ключевая роль научных достижений в повышении эффективности и точности расследования преступлений. Формулируются рекомендации по практическому применению рассмотренных методов и технологий в работе правоохранительных органов. Обозначаются перспективы дальнейшего развития криминалистики с учетом современных научных трендов и этических аспектов. Делается акцент на необходимости постоянного совершенствования методов и подготовки специалистов для эффективного противодействия преступности.

Список литературы

Содержимое раздела

В данном разделе представлен список использованной литературы, в который включены научные статьи, монографии, учебники и другие источники, использованные при подготовке доклада. Список литературы составлен в соответствии с требованиями к оформлению научных работ, с указанием авторов, названий, издательств, годов издания и страниц. Приведены ссылки на электронные ресурсы, использованные для получения информации. Список литературы структурирован по алфавиту для удобства использования и обеспечения возможности проверки использованных источников. Этот раздел обеспечивает необходимую базу для дальнейшего изучения темы.

Получи Такой Доклад

До 90% уникальность
Готовый файл Word
Оформление по ГОСТ
Список источников по ГОСТ
Таблицы и схемы
Презентация

Создать Доклад на любую тему за 5 минут

Создать

#5531329