Нейросеть

Перспективы развития Интернета вещей и его трансформация повседневной жизни: Анализ и Прогнозы (Доклад)

Нейросеть для создания доклада Гарантия уникальности Строго по ГОСТу Высочайшее качество Поддержка 24/7

Данный доклад посвящен всестороннему изучению тенденций и перспектив развития Интернета вещей. В нем рассматривается влияние IoT на различные аспекты повседневной жизни, от умных домов до здравоохранения и промышленности. Особое внимание уделено анализу текущего состояния рынка, технологическим инновациям и вызовам, стоящим перед широким внедрением IoT-решений. Представлены прогнозы относительно будущего развития IoT и его потенциального воздействия на общество в целом.

Идея:

Основная идея доклада заключается в предоставлении всестороннего обзора экосистемы Интернета вещей и оценке его влияния на будущее. Анализ поможет понять, как IoT будет формировать новые модели взаимодействия между людьми, устройствами и окружающей средой, а также выявить ключевые тренды и сферы применения.

Актуальность:

Актуальность доклада обусловлена стремительным ростом рынка IoT и его значительным влиянием на различные сферы деятельности. Понимание перспектив развития IoT необходимо для разработки эффективных стратегий, принятия обоснованных решений и адаптации к постоянно меняющимся технологическим условиям.

Оглавление:

Введение

Технологические основы Интернета вещей

Применение Интернета вещей в различных отраслях

Экономическая эффективность и анализ рынка IoT

Влияние IoT на общество и повседневную жизнь

Будущее Интернета вещей: Прогнозы и перспективы

Проблемы и вызовы в области Интернета вещей

Список литературы

Наименование образовательного учреждения

Доклад

на тему

Перспективы развития Интернета вещей и его трансформация повседневной жизни: Анализ и Прогнозы

Выполнил: ФИО

Руководитель: ФИО

Содержание

  • Введение 1
  • Технологические основы Интернета вещей 2
  • Применение Интернета вещей в различных отраслях 3
  • Экономическая эффективность и анализ рынка IoT 4
  • Влияние IoT на общество и повседневную жизнь 5
  • Будущее Интернета вещей: Прогнозы и перспективы 6
  • Проблемы и вызовы в области Интернета вещей 7
  • Список литературы 8

Введение

Содержимое раздела

В вводной части доклада будет представлен обзор Интернета вещей, его базовые принципы и ключевые компоненты. Будет подробно рассмотрена история развития IoT, начиная с первых концепций и заканчивая современными технологическими достижениями. Также будут определены основные цели и задачи исследования, а также его методологическая основа. Данный раздел заложит фундамент для дальнейшего анализа и понимания материала.

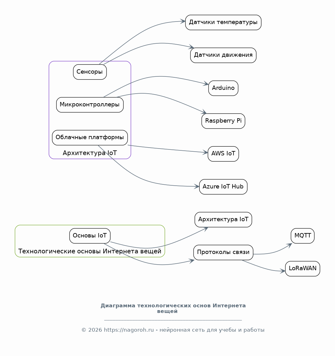
Технологические основы Интернета вещей

Содержимое раздела

В этом разделе будет детально рассмотрена технологическая архитектура IoT, включая различные протоколы связи, сенсоры, микроконтроллеры и облачные платформы. Особое внимание будет уделено новым технологиям, таким как 5G, блокчейн и искусственный интеллект, и их роли в развитии экосистемы IoT. Будет проведен анализ преимуществ и недостатков различных технологических решений, а также рассмотрены вопросы безопасности и защиты данных.

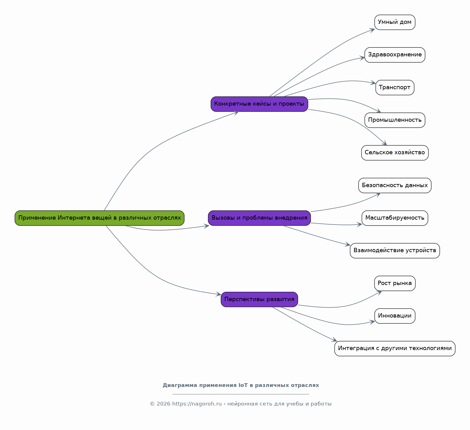
Применение Интернета вещей в различных отраслях

Содержимое раздела

Будет проведен анализ примеров использования IoT в различных отраслях, включая умный дом, здравоохранение, транспорт, промышленность и сельское хозяйство. Будут рассмотрены конкретные кейсы и проекты, демонстрирующие практическую пользу IoT. Также будет уделено внимание вызовам и проблемам, с которыми сталкиваются компании при внедрении IoT-решений, и способам их решения. В этом разделе будут проанализированы перспективы развития IoT в разных сферах.

Экономическая эффективность и анализ рынка IoT

Содержимое раздела

В данном разделе будет проведен анализ текущего состояния рынка IoT, включая объемы продаж, динамику роста и основные тенденции. Будут рассмотрены экономические показатели и факторы, влияющие на развитие рынка IoT. Также будет проведен анализ инвестиционных возможностей и перспектив для различных участников рынка. Будут рассмотрены экономические модели и стратегии, используемые компаниями в сфере IoT.

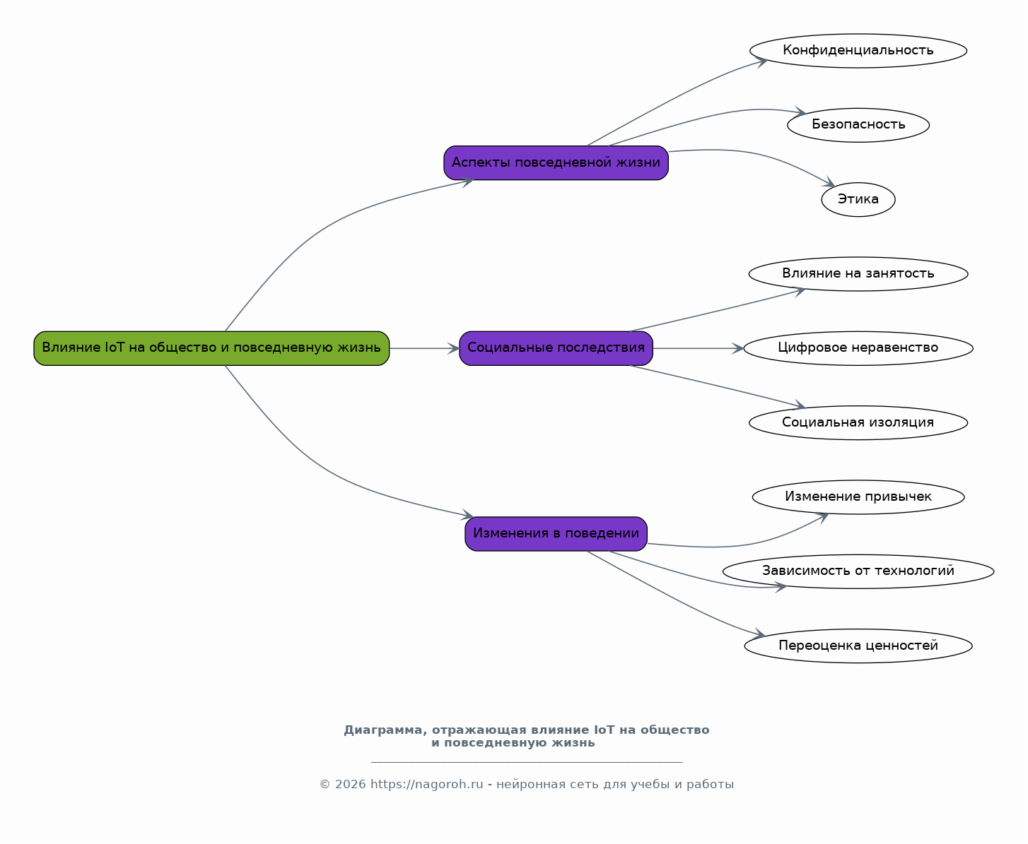
Влияние IoT на общество и повседневную жизнь

Содержимое раздела

В этом разделе будет рассмотрено влияние IoT на различные аспекты повседневной жизни, включая вопросы конфиденциальности, безопасности и этики. Будет проведен анализ социальных последствий широкого внедрения IoT. Особое внимание будет уделено изменениям в привычках и поведении людей под влиянием IoT. Также будут обсуждены потенциальные риски и угрозы, связанные с использованием IoT-устройств.

Будущее Интернета вещей: Прогнозы и перспективы

Содержимое раздела

В этом разделе будут представлены прогнозы и сценарии развития IoT на ближайшие годы. Будут рассмотрены ключевые тренды и технологические инновации, которые окажут влияние на будущее IoT. Особое внимание будет уделено прогнозам аналитических агентств и экспертов отрасли. Также будут рассмотрены возможные вызовы и возможности, связанные с развитием IoT, и предложены рекомендации для заинтересованных сторон.

Проблемы и вызовы в области Интернета вещей

Содержимое раздела

В данном разделе будет проведен анализ основных проблем и вызовов, связанных с развитием и внедрением IoT. Будут рассмотрены вопросы безопасности, конфиденциальности, совместимости и стандартизации. Будет уделено внимание юридическим и этическим аспектам, касающимся IoT. Также будут обсуждены пути решения существующих проблем и преодоления барьеров для широкого внедрения IoT-решений.

Список литературы

Содержимое раздела

В этом разделе будет представлен список использованной литературы, включающий научные статьи, книги, отчеты и другие источники. Список будет составлен в соответствии со стандартами библиографического оформления. Он будет разделен на категории, такие как научные публикации, отчеты отраслевых аналитиков и другие актуальные материалы. Включены будут только наиболее значимые и релевантные источники, использованные в процессе исследования.

Получи Такой Доклад

До 90% уникальность
Готовый файл Word
Оформление по ГОСТ
Список источников по ГОСТ
Таблицы и схемы
Презентация

Создать Доклад на любую тему за 5 минут

Создать

#6112628