Нейросеть

Первое знакомство школьников с оперой: Путешествие в мир музыкального театра (Доклад)

Нейросеть для создания доклада Гарантия уникальности Строго по ГОСТу Высочайшее качество Поддержка 24/7

Данный доклад представляет собой вводное исследование для школьников, направленное на раскрытие многогранного мира оперы. В нем рассматриваются основные понятия оперного искусства, начиная от истории его возникновения и заканчивая современными направлениями. Акцент делается на понятной и увлекательной подаче материала, чтобы вызвать у молодого зрителя интерес к этому виду искусства. Целью является формирование начального представления об опере как о синтетическом виде искусства.

Идея:

Идея доклада заключается в создании образовательного материала, который будет понятен и интересен школьникам, чтобы познакомить их с основами оперного искусства. Доклад нацелен на развитие у школьников общей культуры и расширение их кругозора.

Актуальность:

Актуальность доклада обусловлена необходимостью приобщения подрастающего поколения к культурному наследию и развитию их эстетического вкуса. В современном мире, перенасыщенном информацией, важно находить пути для привлечения внимания школьников к классическому искусству.

Оглавление:

Введение

Исторический контекст: рождение оперы

Основные элементы оперы: музыка, вокал, драматургия

Известные оперные композиторы и их шедевры

Знакомство с оперными партиями: главные роли и характеры

Оперный театр: от сцены до зрительного зала

Современная опера: новые направления и тенденции

Заключение

Список литературы

Наименование образовательного учреждения

Доклад

на тему

Первое знакомство школьников с оперой: Путешествие в мир музыкального театра

Выполнил: ФИО

Руководитель: ФИО

Содержание

  • Введение 1
  • Исторический контекст: рождение оперы 2
  • Основные элементы оперы: музыка, вокал, драматургия 3
  • Известные оперные композиторы и их шедевры 4
  • Знакомство с оперными партиями: главные роли и характеры 5
  • Оперный театр: от сцены до зрительного зала 6
  • Современная опера: новые направления и тенденции 7
  • Заключение 8
  • Список литературы 9

Введение

Содержимое раздела

В этом разделе будет представлено общее понятие об опере и ее месте в истории мировой культуры. Мы рассмотрим, что такое опера, как она возникла и какие основные элементы включает в себя. Будет объяснено, почему опера является важной частью культурного наследия и как она влияет на развитие общества. Этот пункт позволит слушателям сформировать базовое представление об опере и подготовит к дальнейшему погружению в тему, определяя ключевые аспекты для последующего рассмотрения.

Исторический контекст: рождение оперы

Содержимое раздела

Этот раздел погрузит слушателей в историю оперы, начиная с ее зарождения в эпоху Возрождения. Мы рассмотрим, как опера эволюционировала от камерных представлений до масштабных постановок. Будут упомянуты ключевые исторические события и культурные влияния, которые способствовали развитию оперного искусства. Особое внимание будет уделено первым операм и их влиянию на формирование жанра, а также рассмотрены основные этапы развития оперы и значимые персоналии.

Основные элементы оперы: музыка, вокал, драматургия

Содержимое раздела

В этом разделе будут детально рассмотрены основные компоненты оперы: музыка, вокал и драматургия. Мы проанализируем роль каждого элемента в создании целостного произведения. Будет рассмотрено сочетание музыки, пения и сценического действия, их взаимосвязь и взаимодействие. Особое внимание будет уделено различным вокальным техникам и ролям в опере, а также способам передачи эмоций и идей через музыку и текст, раскрывая важность каждого элемента для создания впечатляющего зрелища для зрителя.

Известные оперные композиторы и их шедевры

Содержимое раздела

Этот раздел посвящен выдающимся композиторам и их наиболее известным произведениям. Мы рассмотрим творчество таких мастеров, как Моцарт, Верди, Пуччини и других, анализируя их вклад в развитие оперного искусства. Будут представлены примеры наиболее популярных опер, их сюжеты и музыкальные особенности, обозначим значение наследия этих великих композиторов для мировой культуры, раскрывая красоту их музыки и драматургии и их влияние на современное искусство. Разберем самые известные оперные произведения.

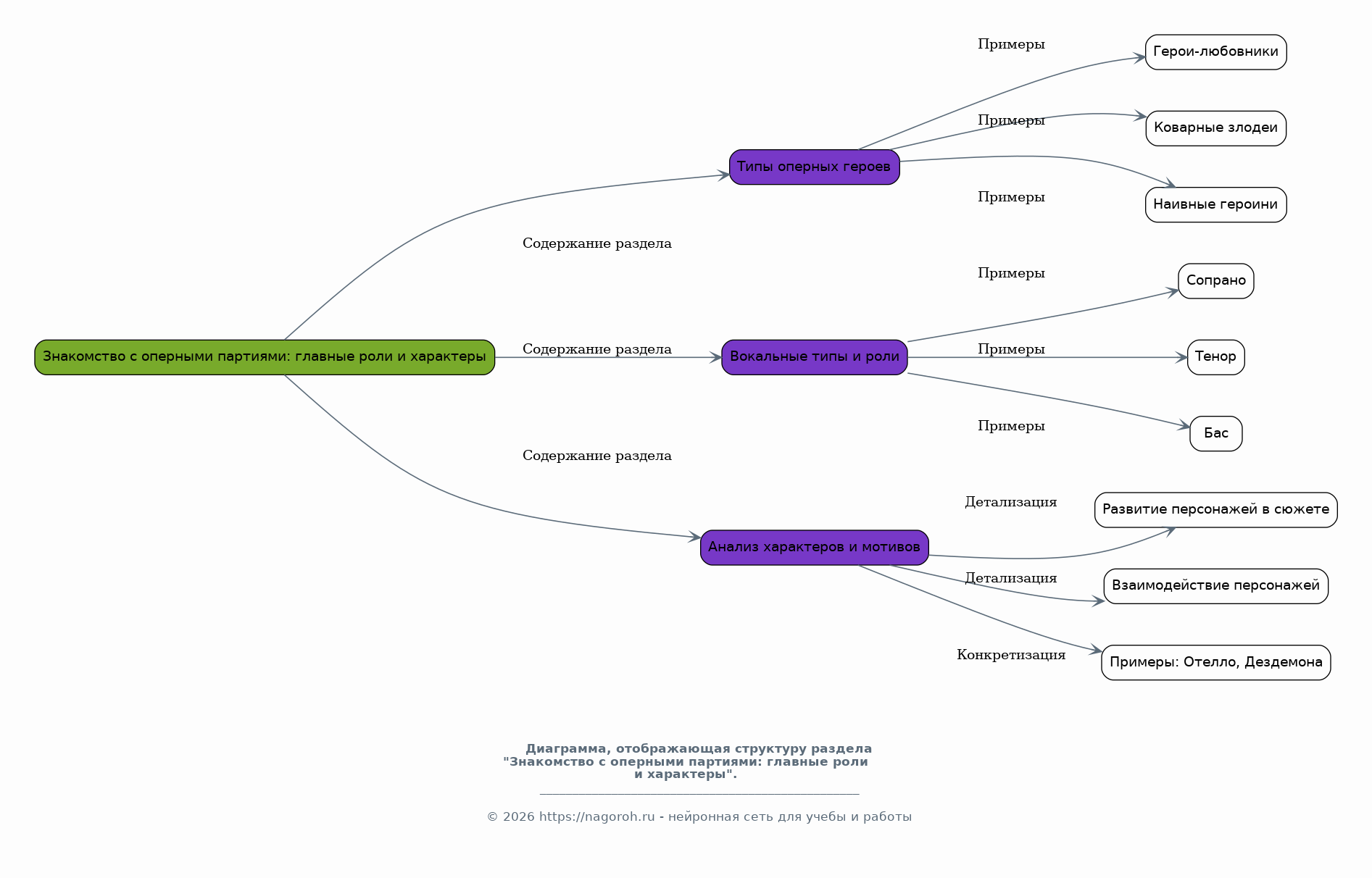
Знакомство с оперными партиями: главные роли и характеры

Содержимое раздела

Этот раздел посвящен анализу основных оперных ролей и характерам персонажей. Мы рассмотрим различные типы оперных героев, их мотивы и развитие в ходе сюжета. Будет проанализировано, какие типы голосов соответствуют определенным ролям и как вокал помогает создать образ персонажа. Особое внимание будет уделено известным примерам и ярким образам, которые запоминаются зрителям, раскрывая глубину и сложность оперных персонажей и их взаимодействие.

Оперный театр: от сцены до зрительного зала

Содержимое раздела

Этот раздел будет посвящен структуре оперного театра и организации оперных постановок. Мы рассмотрим устройство сцены, закулисья, костюмы и декорации. Будет рассказано о работе различных специалистов, участвующих в создании оперного спектакля, от режиссера до оркестра. Особое внимание будет уделено тому, как создается атмосфера спектакля и как элементы постановки влияют на восприятие зрителей, раскрывая все аспекты подготовки оперного представления.

Современная опера: новые направления и тенденции

Содержимое раздела

В этом разделе рассматриваются современные тенденции в оперном искусстве. Мы изучим, как опера адаптируется к новым условиям и какие инновации появляются в постановках. Будет проанализировано, какие новые формы и жанры возникают в опере, а также как меняется взаимодействие с аудиторией. Особое внимание будет уделено современным композиторам и режиссерам, их вкладу в развитие оперы и актуальным вопросам, которые поднимаются в современных постановках.

Заключение

Содержимое раздела

В заключении будут подведены итоги проведенного исследования, акцентируя внимание на ключевых моментах, рассмотренных в докладе. Мы обозначим важность оперы как вида искусства и ее роль в формировании культурного багажа школьников. Будет подчеркнута необходимость продолжать знакомство с оперным искусством, посещая спектакли и изучая историю оперы. Этот раздел призовет слушателей к дальнейшему изучению оперного искусства, мотивируя их к посещению оперных театров.

Список литературы

Содержимое раздела

В этом разделе будут представлены все источники, использованные при подготовке данного доклада, включая книги, статьи и онлайн-ресурсы. Список литературы будет оформлен в соответствии с требованиями к академическим работам, указывая авторов, названия, издательства и года публикации. Этот пункт позволит слушателям углубить свои знания по теме, обратившись к рекомендованным источникам, обеспечивая основу для дальнейшего изучения оперного искусства.

Получи Такой Доклад

До 90% уникальность
Готовый файл Word
Оформление по ГОСТ
Список источников по ГОСТ
Таблицы и схемы
Презентация

Создать Доклад на любую тему за 5 минут

Создать

#5473057