Нейросеть

Политические вызовы современности: Анализ, тенденции и стратегии решения (Доклад)

Нейросеть для создания доклада Гарантия уникальности Строго по ГОСТу Высочайшее качество Поддержка 24/7

Данный доклад представляет собой всесторонний анализ текущих политических вызовов, стоящих перед мировым сообществом. В работе рассматриваются ключевые факторы, влияющие на политическую стабильность и международные отношения. Особое внимание уделяется анализу таких явлений, как рост популизма, усиление геополитической напряженности и проблемы кибербезопасности. Предлагаются конкретные стратегии и рекомендации для смягчения негативных последствий и содействия устойчивому развитию.

Идея:

Цель доклада – выявление основных проблем современной политики и разработка практических рекомендаций для их решения. Акцент делается на междисциплинарном подходе, сочетающем в себе политический анализ, экономический контекст и социокультурные аспекты.

Актуальность:

Актуальность исследования обусловлена необходимостью понимания и прогнозирования политических изменений в условиях глобализации и быстро меняющегося мира. Представленный материал будет полезен для студентов, изучающих политологию, международные отношения, а также для широкого круга читателей, интересующихся современной политикой.

Оглавление:

Введение

Глобализация и ее влияние на политические процессы

Популизм: рост и последствия

Геополитическая напряженность и конфликты

Кибербезопасность: вызовы и угрозы

Экономические факторы и политическая стабильность

Рекомендации по преодолению политических вызовов

Список литературы

Наименование образовательного учреждения

Доклад

на тему

Политические вызовы современности: Анализ, тенденции и стратегии решения

Выполнил: ФИО

Руководитель: ФИО

Содержание

  • Введение 1
  • Глобализация и ее влияние на политические процессы 2
  • Популизм: рост и последствия 3
  • Геополитическая напряженность и конфликты 4
  • Кибербезопасность: вызовы и угрозы 5
  • Экономические факторы и политическая стабильность 6
  • Рекомендации по преодолению политических вызовов 7
  • Список литературы 8

Введение

Содержимое раздела

В данном разделе будет представлен общий обзор текущей политической ситуации в мире, обозначены основные вызовы и проблемы, требующие детального анализа. Будет определена методология исследования, включающая в себя обзор теоретических подходов и эмпирических данных, используемых для анализа. Кроме того, будут сформулированы основные цели и задачи, которые стоят перед данным исследованием, что станет основой для дальнейшего рассмотрения ключевых вопросов доклада. Это позволит читателям понять структуру и логику изложения материала.

Глобализация и ее влияние на политические процессы

Содержимое раздела

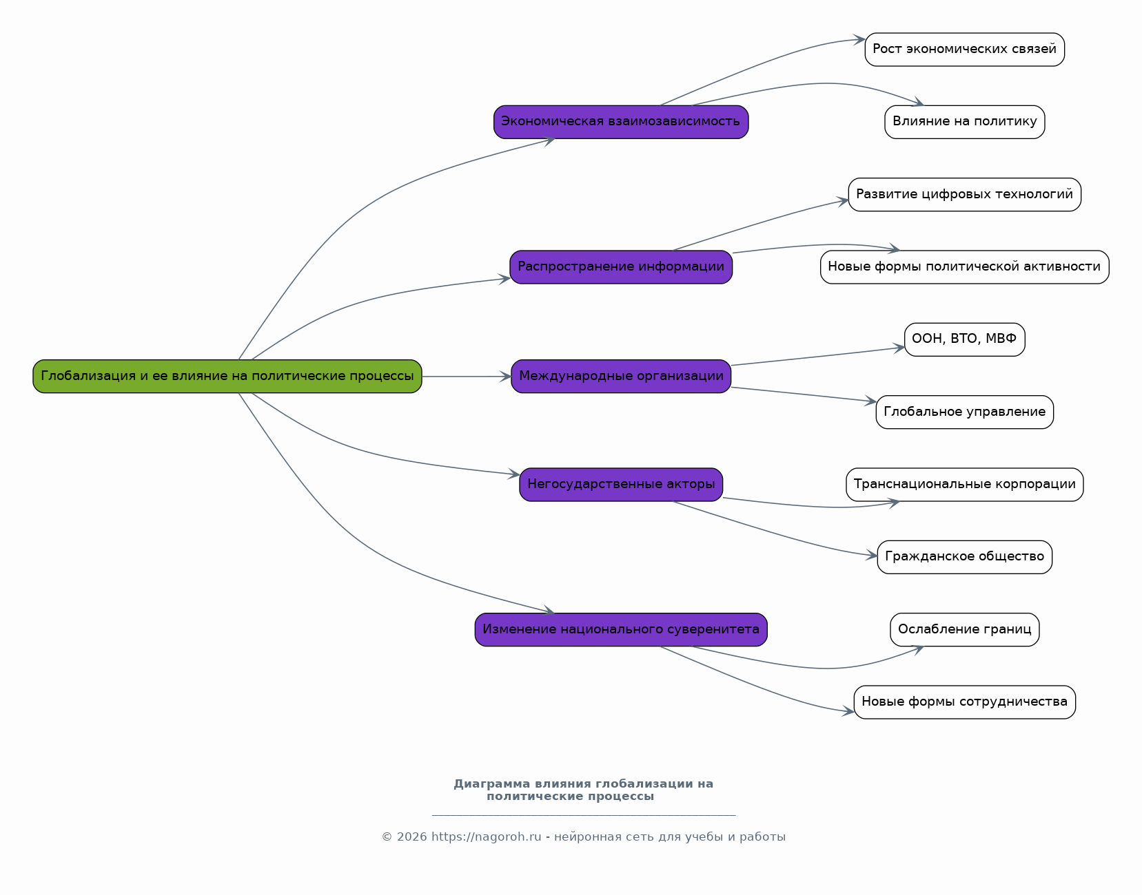
В этом пункте будет рассмотрено влияние глобализации на политические системы различных стран, включая как положительные, так и отрицательные аспекты. Будут проанализированы изменения в структуре международных отношений, обусловленные усилением экономической взаимозависимости и распространением информации. Особое внимание будет уделено роли международных организаций и негосударственных акторов в формировании глобальной повестки дня, а также их влиянию на национальный суверенитет. Проанализируем основные тенденции и вызовы, связанные с этим.

Популизм: рост и последствия

Содержимое раздела

В данном разделе будет проведен анализ феномена популизма, его причин, проявлений и последствий для демократических институтов. Будут рассмотрены различные формы популизма, от правого до левого, и их влияние на политическую стабильность в разных странах. Особое внимание будет уделено инструментам популистской риторики и стратегиям, используемым для привлечения электоральной поддержки. Будут проанализированы примеры успешного и неуспешного противодействия популистским движениям.

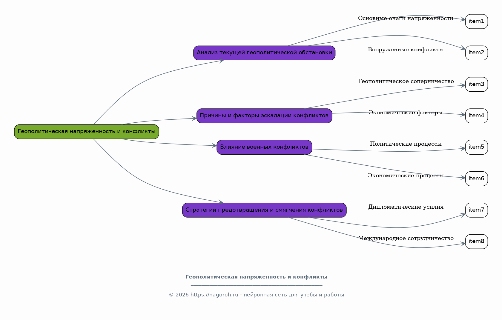
Геополитическая напряженность и конфликты

Содержимое раздела

Раздел будет посвящен анализу текущей геополитической обстановки, включая основные очаги напряженности и вооруженные конфликты. Будут рассмотрены причины и факторы эскалации конфликтов, а также роль международных акторов в их урегулировании. Особое внимание будет уделено анализу влияния военных конфликтов на политические, экономические и социальные процессы. Будут предложены различные подходы и стратегии, направленные на предотвращение и смягчение конфликтов.

Кибербезопасность: вызовы и угрозы

Содержимое раздела

В этом разделе будет рассмотрена проблема кибербезопасности как одного из наиболее актуальных вызовов современной политики. Будут проанализированы различные типы киберугроз, включая кибератаки на государственные институты, инфраструктуру и частные компании. Особое внимание будет уделено роли киберпространства в международных отношениях и его влиянию на политическую стабильность. Будут рассмотрены меры по обеспечению кибербезопасности и международному сотрудничеству в этой сфере.

Экономические факторы и политическая стабильность

Содержимое раздела

В этом разделе будет проанализирована взаимосвязь между экономическими факторами и политической стабильностью, включая влияние экономического роста, неравенства и финансовых кризисов на политические процессы. Будут рассмотрены различные экономические модели и их влияние на политические системы. Особое внимание будет уделено анализу роли экономических реформ и мер, направленных на повышение устойчивости экономики и снижение уровня социальной напряженности. Так же будут рассмотрены перспективы развития мировой экономики.

Рекомендации по преодолению политических вызовов

Содержимое раздела

В данном разделе будут представлены конкретные рекомендации и стратегии по преодолению выявленных политических вызовов. Будут предложены пути укрепления международных институтов, развития диалога и сотрудничества между странами, а также повышения устойчивости демократических институтов. Особое внимание будет уделено улучшению кибербезопасности и развитию экономики. Рекомендации будут направлены на долгосрочное поддержание политической стабильности и развитие.

Список литературы

Содержимое раздела

В данном разделе будет представлен список использованной литературы и источников, на которых основывается данное исследование. Он включает в себя научные статьи, книги, доклады международных организаций и другие публикации, которые были использованы в процессе написания доклада. Список будет структурирован в соответствии с принятыми академическими стандартами, что позволит читателям легко найти и ознакомиться с цитируемыми работами для более глубокого понимания темы. Это завершающая часть, показывающая весомость и глубину проведенного анализа.

Получи Такой Доклад

До 90% уникальность
Готовый файл Word
Оформление по ГОСТ
Список источников по ГОСТ
Таблицы и схемы
Презентация

Создать Доклад на любую тему за 5 минут

Создать

#6088109