Нейросеть

Понятие конфликта в профессиональной юридической деятельности: Виды, структура и методы разрешения (Доклад)

Нейросеть для создания доклада Гарантия уникальности Строго по ГОСТу Высочайшее качество Поддержка 24/7

Данный доклад посвящен всестороннему исследованию понятия конфликта в контексте профессиональной деятельности юриста. В рамках данного исследования будут рассмотрены различные виды конфликтов, возникающих в юридической практике, включая межличностные, организационные и профессиональные конфликты. Будет проанализирована структура конфликта, включая его основные элементы: стороны, предмет разногласий, мотивы и стратегии поведения. Также будет уделено внимание эффективным методам разрешения конфликтов, применяемым в юридической практике для достижения оптимальных результатов и защиты интересов сторон.

Идея:

Основная идея доклада заключается в предоставлении глубокого понимания природы конфликта и его проявлений в юридической сфере. Доклад призван вооружить будущих юристов знаниями и инструментами для эффективного анализа, предотвращения и разрешения конфликтных ситуаций.

Актуальность:

Актуальность исследования обусловлена необходимостью эффективного управления конфликтами в современной юридической практике. Умение квалифицированно разрешать конфликты является ключевым навыком для успешной карьеры юриста и обеспечения справедливости в обществе.

Оглавление:

Введение

Теоретические основы понятия конфликта

Виды конфликтов в юридической деятельности

Структура конфликта: элементы и стадии развития

Причины возникновения конфликтов в юридической практике

Методы разрешения конфликтов: медиация, переговоры и судебное разбирательство

Практическое применение методов разрешения конфликтов

Заключение

Список литературы

Наименование образовательного учреждения

Доклад

на тему

Понятие конфликта в профессиональной юридической деятельности: Виды, структура и методы разрешения

Выполнил: ФИО

Руководитель: ФИО

Содержание

  • Введение 1
  • Теоретические основы понятия конфликта 2
  • Виды конфликтов в юридической деятельности 3
  • Структура конфликта: элементы и стадии развития 4
  • Причины возникновения конфликтов в юридической практике 5
  • Методы разрешения конфликтов: медиация, переговоры и судебное разбирательство 6
  • Практическое применение методов разрешения конфликтов 7
  • Заключение 8
  • Список литературы 9

Введение

Содержимое раздела

Вводная часть доклада, представляющая собой общее представление о проблеме конфликта в юридической деятельности. Определяем понятие конфликта, его значение и актуальность для профессиональной сферы юриспруденции. Описываем цели и задачи предстоящего исследования, а также его методологическую базу. Акцентируем внимание на важности понимания природы конфликта для эффективного разрешения споров и защиты прав и интересов граждан.

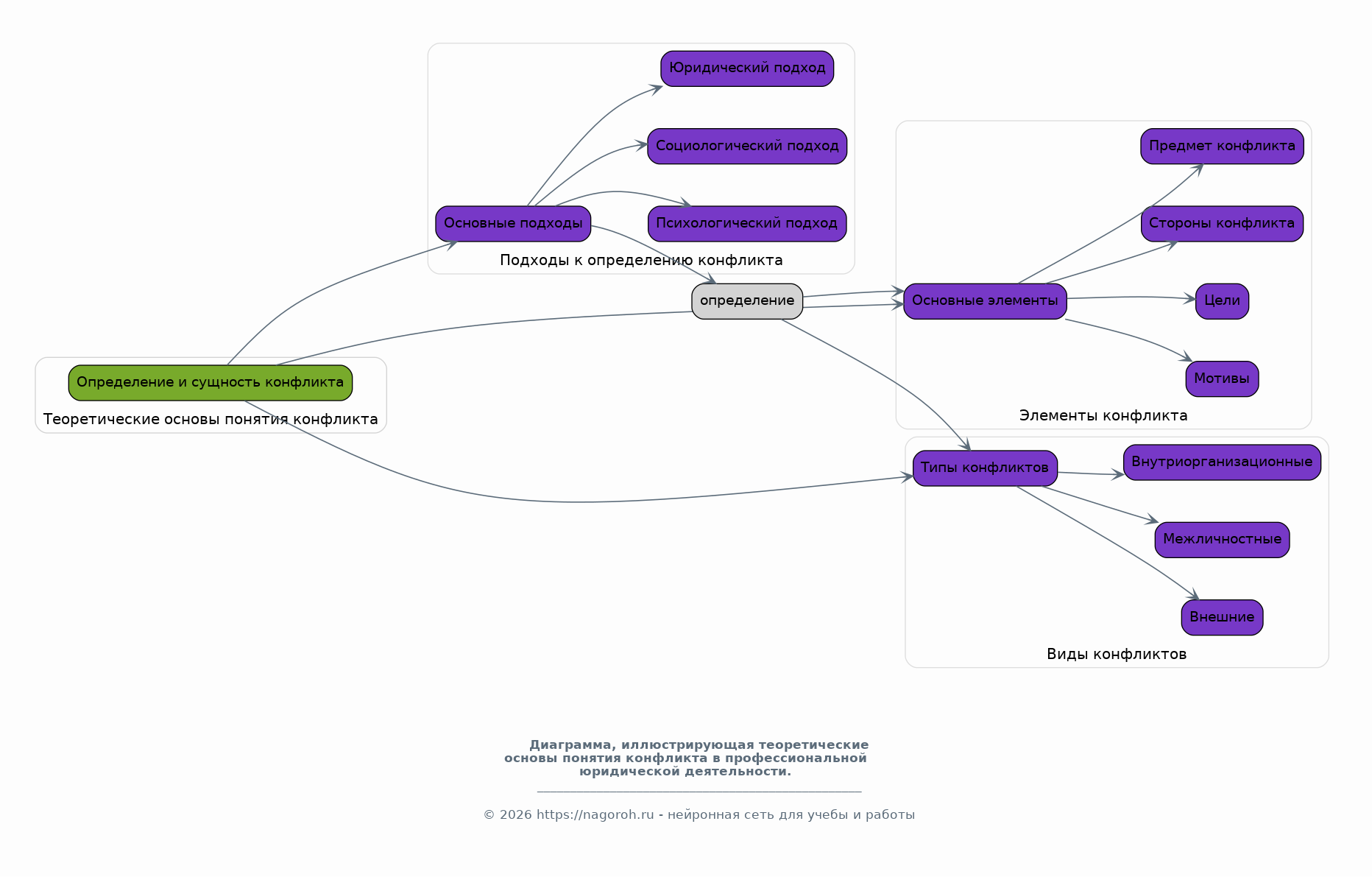
Теоретические основы понятия конфликта

Содержимое раздела

В этом разделе рассматриваются теоретические аспекты понятия конфликта. Анализируются различные подходы к определению конфликта, представленные в научной литературе по конфликтологии и юриспруденции. Изучаются основные элементы конфликта: стороны, предмет конфликта, мотивы и цели. Особое внимание уделяется выявлению различных типов конфликтов, включая межличностные, внутриорганизационные и внешние конфликты, которые могут возникать в юридической практике.

Виды конфликтов в юридической деятельности

Содержимое раздела

Данный раздел посвящен классификации и характеристике различных видов конфликтов, возникающих в профессиональной деятельности юриста. Рассматриваются конфликты между клиентами и юристами, между коллегами, а также между юристами и представителями государственных органов. Анализируются причины возникновения каждого типа конфликта, включая несовпадение интересов, правовую неопределенность, этические дилеммы и личностные факторы. Приводятся примеры из юридической практики.

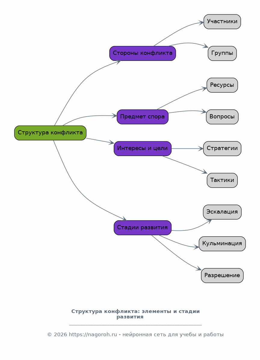
Структура конфликта: элементы и стадии развития

Содержимое раздела

В этом разделе детально анализируется структура конфликта, включая его основные компоненты. Определяются стороны конфликта, предмет спора, их интересы и цели. Рассматриваются различные стадии развития конфликта, от предконфликтной ситуации до разрешения. Изучаются стратегии поведения, используемые сторонами конфликта, а также факторы, влияющие на динамику развития конфликта и его исход. Предлагается схематическое представление структуры конфликта.

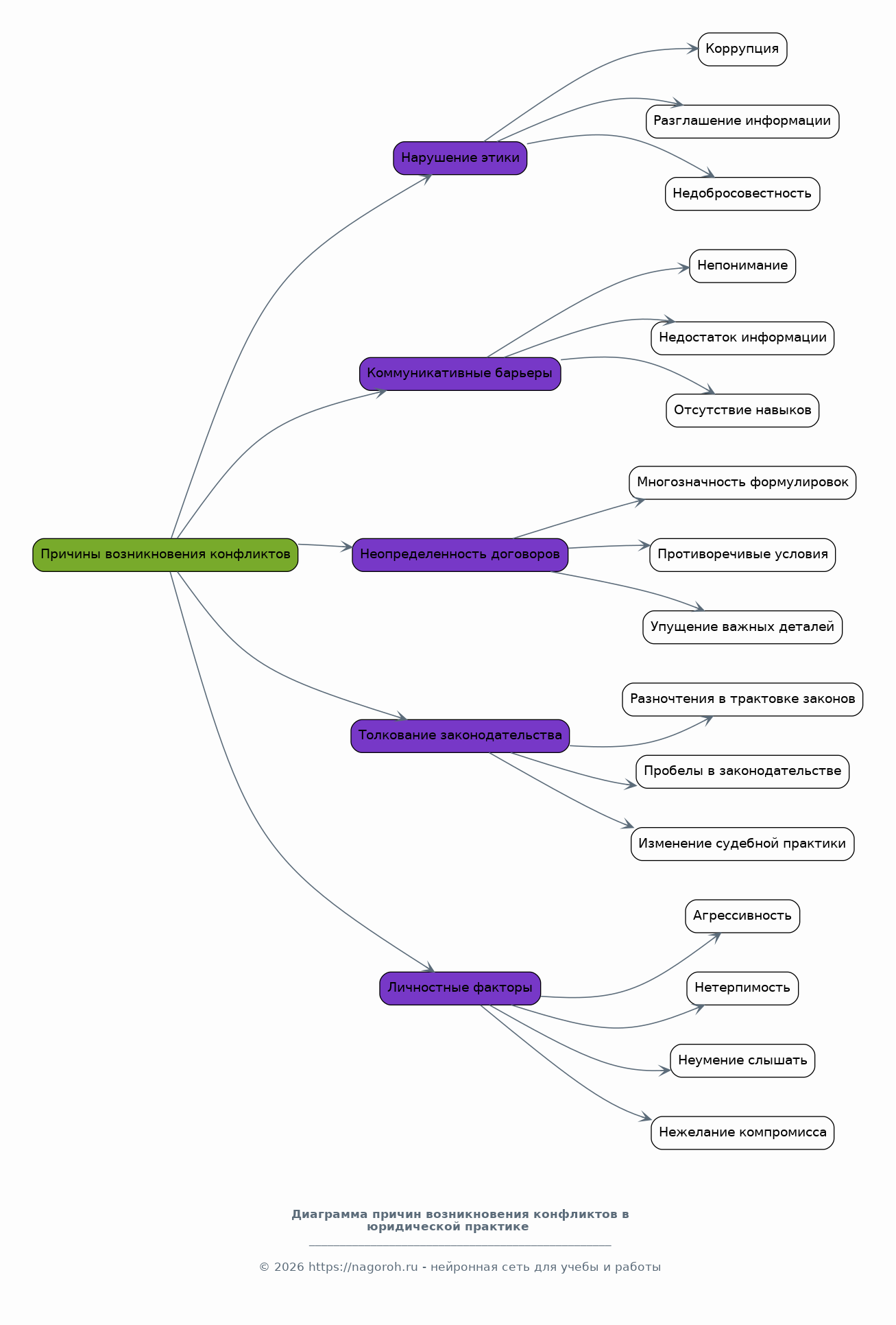
Причины возникновения конфликтов в юридической практике

Содержимое раздела

В данном разделе рассматриваются ключевые причины, приводящие к возникновению конфликтов в юридической деятельности. Анализируются факторы, связанные с несоблюдением норм профессиональной этики, недостаточным уровнем коммуникации, нечеткой формулировкой условий договоров и споров из-за толкования законодательства. Особое внимание уделяется влиянию личностных качеств участников конфликта, таких как агрессивность, нетерпимость и неспособность к компромиссу. Приводятся примеры из практики.

Методы разрешения конфликтов: медиация, переговоры и судебное разбирательство

Содержимое раздела

Этот раздел посвящен рассмотрению различных методов разрешения конфликтов, применяемых в юридической практике. Подробно анализируются медиация, переговоры и судебное разбирательство как основные способы урегулирования споров. Изучаются преимущества и недостатки каждого метода, а также условия, при которых их применение наиболее эффективно. Рассматриваются стратегии и тактики, используемые в ходе переговорного процесса, медиации и судебного разбирательства. Приводятся практические рекомендации.

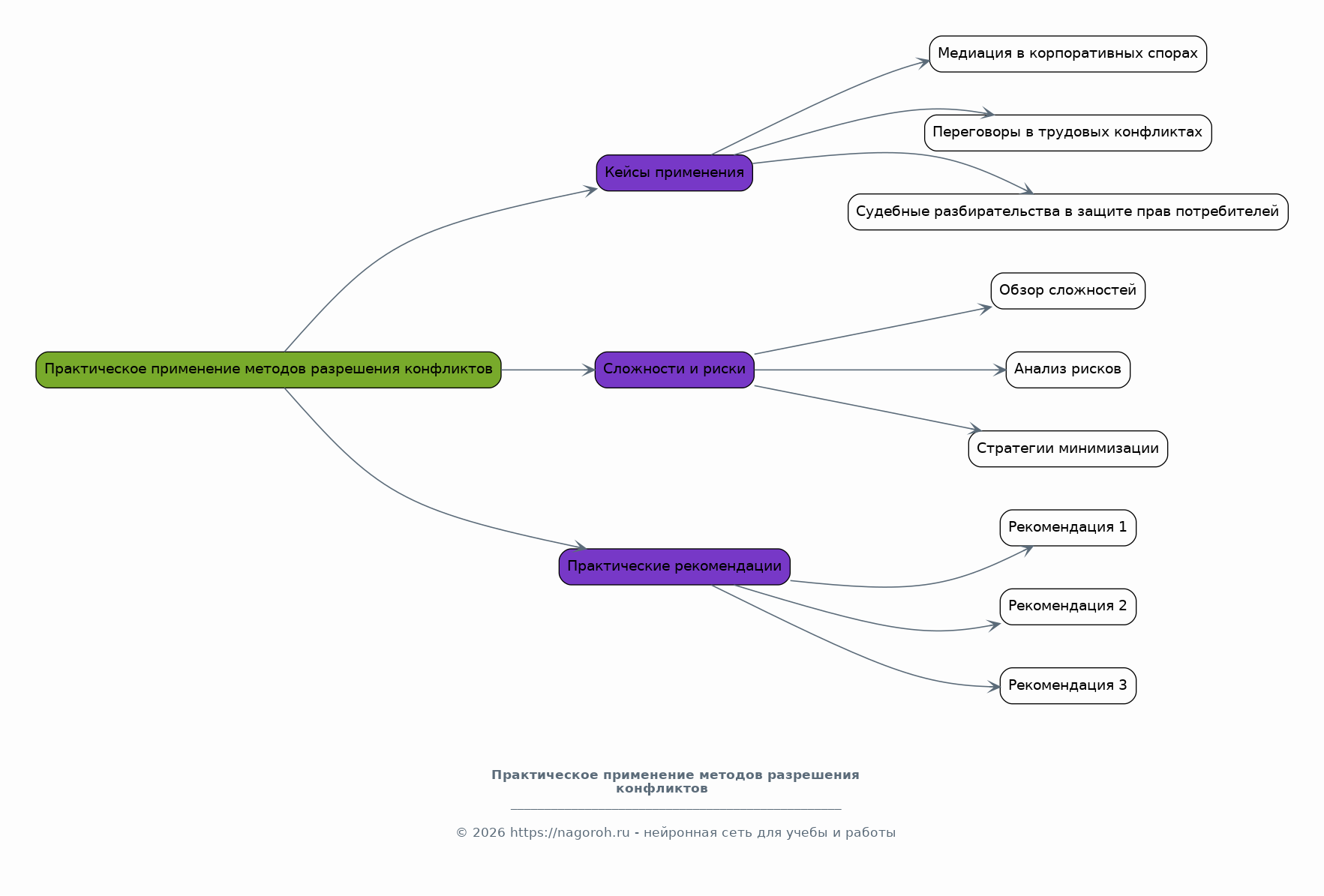
Практическое применение методов разрешения конфликтов

Содержимое раздела

В данном разделе рассматриваются конкретные примеры применения методов разрешения конфликтов в различных областях юридической деятельности. Анализируются кейсы, демонстрирующие эффективность медиации в урегулировании корпоративных споров, переговоров в разрешении трудовых конфликтов и судебных разбирательств в защите прав потребителей. Обсуждаются сложности и риски, связанные с применением различных методов разрешения конфликтов, а также способы их минимизации. Предлагаются практические рекомендации.

Заключение

Содержимое раздела

В заключении обобщаются основные выводы, полученные в ходе исследования. Подчеркивается важность понимания природы конфликта и владения эффективными методами его разрешения для успешной профессиональной деятельности юриста. Формулируются практические рекомендации для юристов по предотвращению и урегулированию конфликтов в своей работе. Оцениваются перспективы дальнейших исследований в области конфликтологии и ее применения в юриспруденции.

Список литературы

Содержимое раздела

В этом разделе представлен список использованной литературы, включая научные статьи, монографии, учебники и нормативно-правовые акты, послужившие основой для данного исследования. Список организован в соответствии с требованиями к оформлению списка литературы. В него включены как отечественные, так и зарубежные источники, имеющие отношение к теме конфликта в юридической деятельности. Приводится информация об авторах, названиях работ, издательствах и годах издания.

Получи Такой Доклад

До 90% уникальность
Готовый файл Word
Оформление по ГОСТ
Список источников по ГОСТ
Таблицы и схемы
Презентация

Создать Доклад на любую тему за 5 минут

Создать

#6088499