Нейросеть

Понятие власти, легитимность и легальность: анализ властных отношений в современном обществе (Доклад)

Нейросеть для создания доклада Гарантия уникальности Строго по ГОСТу Высочайшее качество Поддержка 24/7

Данный доклад посвящен всестороннему исследованию феномена власти, охватывающему его теоретические основы и практические проявления. В работе анализируются ключевые концепции, такие как легитимность и легальность, их взаимосвязь и влияние на формирование политических режимов. Особое внимание уделяется сущности властных отношений и механизмам их реализации в различных социальных контекстах. Исследование направлено на выявление факторов, определяющих устойчивость и эффективность власти в современном мире.

Идея:

Доклад стремится представить комплексный взгляд на природу власти, исследуя ее многогранные аспекты. Основная идея заключается в анализе взаимосвязи между легитимностью, легальностью и реальным функционированием властных институтов.

Актуальность:

Актуальность исследования обусловлена необходимостью понимания механизмов формирования и функционирования власти в условиях современных вызовов. Понимание этих процессов критически важно для анализа политических процессов и прогнозирования социальных изменений.

Оглавление:

Введение

Теоретические основы понятия власти: определение и сущность

Легитимность власти: типы и источники

Легальность власти: принципы и механизмы

Властные отношения: структура, субъекты и объекты

Взаимосвязь легитимности и легальности в контексте властных отношений

Примеры анализа властных отношений в современном обществе

Заключение

Список литературы

Наименование образовательного учреждения

Доклад

на тему

Понятие власти, легитимность и легальность: анализ властных отношений в современном обществе

Выполнил: ФИО

Руководитель: ФИО

Содержание

  • Введение 1
  • Теоретические основы понятия власти: определение и сущность 2
  • Легитимность власти: типы и источники 3
  • Легальность власти: принципы и механизмы 4
  • Властные отношения: структура, субъекты и объекты 5
  • Взаимосвязь легитимности и легальности в контексте властных отношений 6
  • Примеры анализа властных отношений в современном обществе 7
  • Заключение 8
  • Список литературы 9

Введение

Содержимое раздела

Вводная часть доклада определяет основные понятия и цели исследования. Она знакомит с ключевыми терминами, такими как власть, легитимность и легальность, устанавливая основу для дальнейшего анализа. Также данная часть обозначает методологическую базу исследования, определяя подходы и методы, используемые для анализа властных отношений. Введение формирует общее представление о структуре доклада и его основных компонентах, создавая мотивировку и задавая тон дальнейшему рассмотрению вопросов.

Теоретические основы понятия власти: определение и сущность

Содержимое раздела

В данном разделе рассматривается детальный анализ концепции власти, опираясь на различные теоретические подходы. Осуществляется глубокий анализ определений власти, предложенных различными учеными и философами, выявление ключевых аспектов и характеристик этого многогранного явления. Анализируются основные формы и проявления власти, включая политическую, экономическую и социальную, показывая их взаимосвязь и влияние друг на друга. Раскрываются различные модели и механизмы реализации власти в обществе.

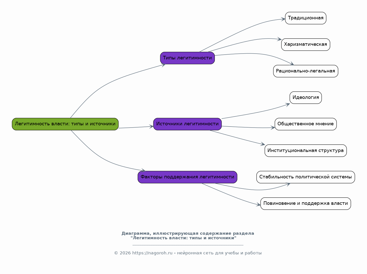
Легитимность власти: типы и источники

Содержимое раздела

Этот раздел посвящен изучению легитимности власти, ее типам и источникам. Рассматриваются различные типы легитимности, такие как традиционная, харизматическая и рационально-легальная, исследуется их влияние на стабильность политических систем. Анализируются факторы, влияющие на формирование и поддержание легитимности, включая идеологию, общественное мнение и институциональную структуру. Исследуется роль легитимности в обеспечении повиновения и поддержки власти.

Легальность власти: принципы и механизмы

Содержимое раздела

В данном разделе анализируется понятие легальности власти, рассматриваются ее принципы и механизмы реализации. Анализируются правовые основы функционирования власти, включая конституционное право, законодательство и судебную систему, и рассматривается как они обеспечивают легальность. Исследуется взаимосвязь легальности и верховенства права, а также их влияние на качество управления и защиты прав граждан. Рассматриваются механизмы контроля и надзора за соблюдением легальности власти.

Властные отношения: структура, субъекты и объекты

Содержимое раздела

Этот раздел посвящен анализу структуры властных отношений, ее субъектам и объектам. Рассматривается структура властных отношений, включающая взаимодействие между различными акторами: государством, обществом, организациями и индивидами. Исследуются механизмы, посредством которых власть осуществляется и поддерживается, такие как принуждение, убеждение и влияние. Анализируются различные типы властных отношений, их особенности и проявления в различных сферах общественной жизни, а также их воздействие на социальные процессы.

Взаимосвязь легитимности и легальности в контексте властных отношений

Содержимое раздела

В этом разделе анализируется взаимосвязь легитимности и легальности в контексте властных отношений. Исследуется, как легитимность и легальность влияют друг на друга и на эффективность функционирования власти. Проводится сравнительный анализ различных политических систем, иллюстрирующий, как эти аспекты сочетаются в различных государствах. Рассматриваются вызовы и проблемы, связанные с обеспечением и поддержанием легитимности и легальности, а также стратегии их преодоления.

Примеры анализа властных отношений в современном обществе

Содержимое раздела

Этот раздел представляет собой анализ конкретных примеров властных отношений в современном обществе. Анализируются различные кейсы, демонстрирующие взаимодействие легитимности, легальности и эффективности власти в различных контекстах, таких как политические кризисы, общественные движения и международные отношения. Рассматриваются различные методы анализа, используемые для оценки властных отношений, включая количественные и качественные подходы. Делаются выводы о влиянии конкретных факторов на формирование и изменение властных отношений.

Заключение

Содержимое раздела

В заключении обобщаются основные выводы, полученные в ходе исследования. Подводятся итоги анализа понятия власти, легитимности, легальности и их взаимосвязи, подчёркивая ключевые аспекты и результаты. Оценивается значимость проведенного исследования для понимания современных политических процессов и тенденций развития общества. Обсуждаются потенциальные направления для дальнейших исследований, а также практические рекомендации на основе полученных результатов.

Список литературы

Содержимое раздела

В этом разделе приводится полный список использованной литературы и источников, на которые были сделаны ссылки в докладе. Включаются как научные статьи и монографии, так и другие материалы, подтверждающие выводы исследования.. Обеспечивается соответствие всем стандартам цитирования и библиографического оформления. Список литературы служит для подтверждения достоверности и обоснованности представленных данных.

Получи Такой Доклад

До 90% уникальность
Готовый файл Word
Оформление по ГОСТ
Список источников по ГОСТ
Таблицы и схемы
Презентация

Создать Доклад на любую тему за 5 минут

Создать

#5536932