Нейросеть

Повседневная жизнь в СССР (1964-1985 гг.): Социально-экономические аспекты и культурные особенности (Доклад)

Нейросеть для создания доклада Гарантия уникальности Строго по ГОСТу Высочайшее качество Поддержка 24/7

Данный доклад посвящен анализу повседневной жизни советских граждан в период с 1964 по 1985 год. Рассматриваются различные аспекты, такие как условия труда и быта, доступ к образованию и здравоохранению, а также возможности для досуга и самореализации. Особое внимание уделяется влиянию политических и экономических реформ на повседневную жизнь простых людей, включая изменения в потреблении, доступности товаров и услуг. Анализируются также культурные феномены и их трансформация в этот период, отражающие дух эпохи.

Идея:

Исследование повседневной жизни в СССР позволяет глубже понять историю советского периода и его влияние на современное общество. Целью доклада является выявление ключевых тенденций и факторов, определявших качество жизни советских граждан в указанный период.

Актуальность:

Изучение повседневной жизни в СССР имеет большое значение для понимания механизмов функционирования тоталитарных режимов и их последствий. Актуальность данной темы обусловлена необходимостью анализа исторического опыта для предотвращения повторения негативных сценариев и формирования более объективной картины прошлого.

Оглавление:

Введение

Экономическая система и уровень жизни

Труд и занятость

Политика и повседневная жизнь

Образование, здравоохранение и социальное обеспечение

Культура и досуг

Семейные отношения и гендерные роли

Заключение

Список литературы

Наименование образовательного учреждения

Доклад

на тему

Повседневная жизнь в СССР (1964-1985 гг.): Социально-экономические аспекты и культурные особенности

Выполнил: ФИО

Руководитель: ФИО

Содержание

  • Введение 1
  • Экономическая система и уровень жизни 2
  • Труд и занятость 3
  • Политика и повседневная жизнь 4
  • Образование, здравоохранение и социальное обеспечение 5
  • Культура и досуг 6
  • Семейные отношения и гендерные роли 7
  • Заключение 8
  • Список литературы 9

Введение

Содержимое раздела

Вводная часть доклада, устанавливающая контекст исследования повседневной жизни в СССР в период с 1964 по 1985 годы. Определяются основные цели и задачи работы, а также обосновывается актуальность выбранной темы. Освещаются методологические подходы, используемые при анализе исторических данных и источников, включая статистические данные, мемуары, письма и другие артефакты. Рассматривается структура доклада, представляющая основные его разделы и направления исследования, а также обозначаются ключевые вопросы, которые будут рассмотрены в последующих частях.

Экономическая система и уровень жизни

Содержимое раздела

Анализ экономической системы СССР в период 1964-1985 годов и ее влияния на уровень жизни населения. Рассматривается плановая экономика, ее особенности и недостатки, такие как дефицит товаров и услуг, ограниченный выбор и низкое качество продукции. Исследуется динамика реальных доходов населения, включая изменения в заработной плате, пенсиях и других социальных выплатах. Оценивается доступность жилья, продовольствия, товаров народного потребления и медицинских услуг, а также влияние этих факторов на качество жизни советских граждан. Также рассматривается теневая экономика и ее роль в удовлетворении потребностей населения.

Труд и занятость

Содержимое раздела

Обзор условий труда и занятости в советском обществе. Анализируется система трудовых отношений, включая особенности трудового законодательства, права и обязанности работников. Рассматриваются различные формы занятости, такие как работа на государственных предприятиях, в колхозах и совхозах, а также деятельность в сфере услуг. Исследуются вопросы профессиональной подготовки, повышения квалификации и социальной мобильности, включая возможности для продвижения по службе. Анализируются факторы, влияющие на производительность труда, а также проблемы, связанные с перегрузкой и условиями труда на предприятиях.

Политика и повседневная жизнь

Содержимое раздела

Исследование влияния политических решений и идеологии на повседневную жизнь советских граждан. Анализируется роль Коммунистической партии Советского Союза (КПСС) в формировании общественной жизни, контроле над информацией и ограничении свобод. Рассматриваются политические кампании, репрессии и другие формы политического давления, а также их последствия для отдельных граждан и общества в целом. Оценивается влияние цензуры, пропаганды и идеологической обработки на сознание и поведение людей. Обсуждаются формы сопротивления и инакомыслия в контексте повседневной жизни.

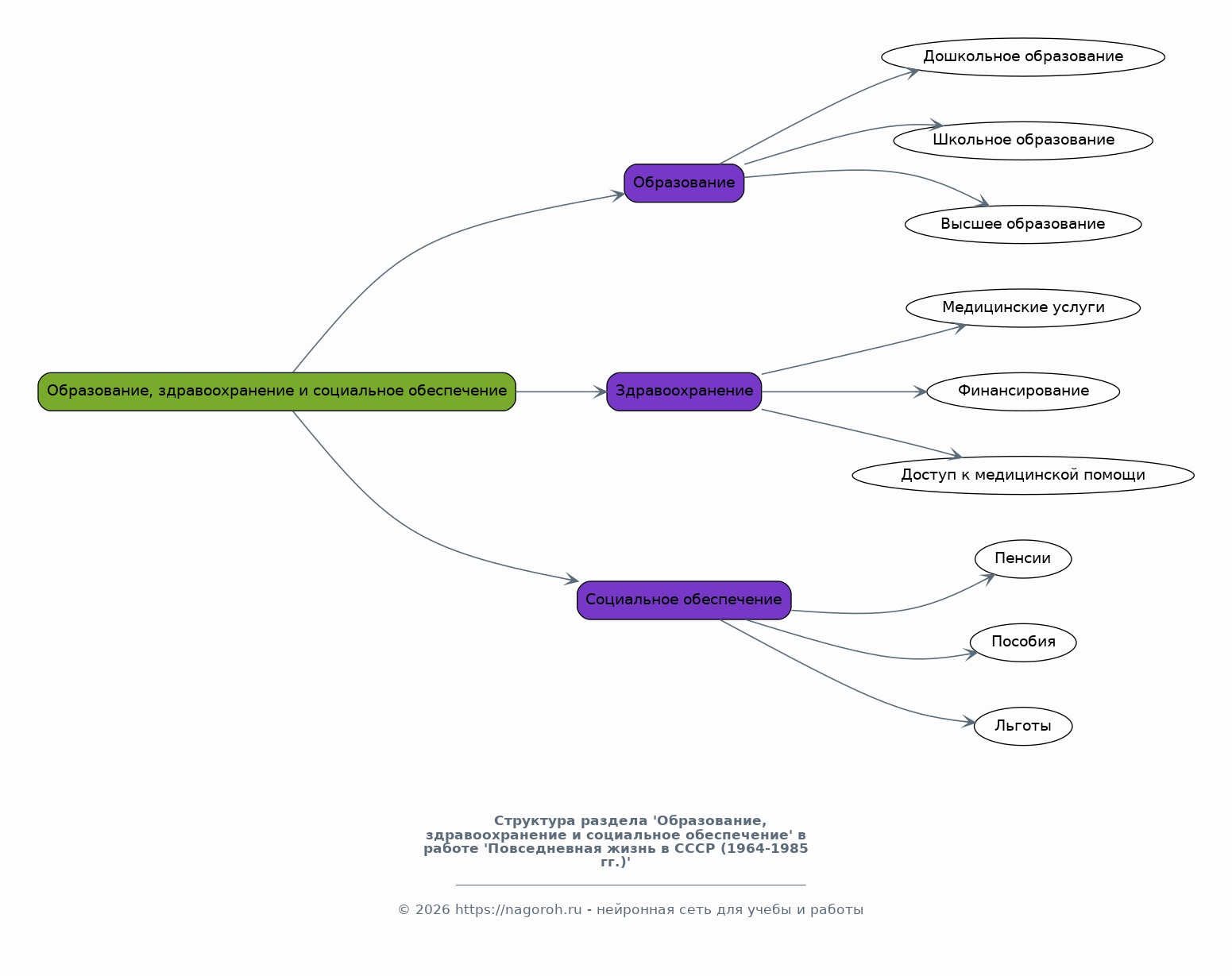
Образование, здравоохранение и социальное обеспечение

Содержимое раздела

Обзор системы образования, здравоохранения и социального обеспечения в СССР. Анализируется структура образования, включая дошкольное, школьное и высшее образование, его доступность и качество. Рассматривается система здравоохранения, включая организацию медицинских услуг, финансирование и доступ к медицинской помощи. Изучается система социального обеспечения, включающая пенсии, пособия, льготы и другие меры поддержки населения. Анализируется влияние этих систем на качество жизни советских граждан, а также вызовы и проблемы, с которыми они сталкивались в этот период.

Культура и досуг

Содержимое раздела

Анализ культурной жизни и организации досуга в советском обществе. Рассматривается роль государства в контроле над культурой, включая цензуру, идеологическое регулирование и поддержку определенных видов искусства. Исследуются различные формы культурной жизни, включая литературу, кино, театр, музыку и изобразительное искусство. Оценивается доступность культурных мероприятий и развлечений для населения, а также их влияние на формирование культурных ценностей и мировоззрения. Рассматриваются особенности досуга, включая отдых на природе, занятия спортом и проведение свободного времени советскими гражданами.

Семейные отношения и гендерные роли

Содержимое раздела

Исследование семейных отношений и гендерных ролей в советском обществе. Анализируется структура семьи, включая ее демографические характеристики, традиции и ценности. Рассматриваются особенности гендерных ролей, включая обязанности мужчин и женщин в семье и на рабочем месте. Исследуются вопросы, связанные с браком, разводом, рождаемостью и воспитанием детей. Оценивается влияние политических и социальных факторов на семейную жизнь, включая доступность жилья, детских садов и других социальных услуг, а также проблемы, с которыми сталкивались советские семьи в этот период.

Заключение

Содержимое раздела

Подведение итогов исследования повседневной жизни в СССР в период с 1964 по 1985 годы. Обобщаются основные выводы и результаты, полученные в ходе анализа различных аспектов жизни советских граждан. Подчеркивается значимость проведенного исследования для понимания исторического опыта и его влияния на современное общество. Оценивается вклад данного исследования в изучение истории советского периода и выявление тенденций, которые оказали воздействие на формирование современной России. Указываются перспективы дальнейших исследований в данной области.

Список литературы

Содержимое раздела

Составление списка использованных источников, включая научные статьи, монографии, архивные материалы, мемуары и другие источники информации. Каждый элемент списка должен быть представлен в соответствии с требованиями к оформлению библиографии, с указанием автора, названия работы, места и года издания. Список должен быть упорядочен в алфавитном порядке или в соответствии с принятыми стандартами оформления научных работ. Список литературы необходим для подтверждения достоверности информации, представленной в докладе, и для предоставления возможности читателям ознакомиться с другими работами по данной теме.

Получи Такой Доклад

До 90% уникальность
Готовый файл Word
Оформление по ГОСТ
Список источников по ГОСТ
Таблицы и схемы
Презентация

Создать Доклад на любую тему за 5 минут

Создать

#6116703