Нейросеть

Правила безопасного поведения в цифровой среде: анализ угроз и рекомендации для школьников (Доклад)

Нейросеть для создания доклада Гарантия уникальности Строго по ГОСТу Высочайшее качество Поддержка 24/7

Данный доклад посвящен вопросам безопасного поведения в цифровом пространстве, с акцентом на подростковую аудиторию. В нем рассматриваются ключевые угрозы, подстерегающие школьников в интернете, включая кибербуллинг, фишинговые атаки, вредоносное ПО и нежелательный контент. Представлены конкретные рекомендации по защите личной информации, распознаванию опасных ситуаций и правилам ответственного использования цифровых технологий, направленные на формирование безопасной онлайн-среды для школьников. Данная работа акцентирует внимание на важности понимания цифровых угроз и овладения навыками безопасного поведения в сети.

Идея:

Основная идея доклада заключается в предоставлении школьникам актуальной и доступной информации о кибербезопасности, формируя у них критическое мышление и навыки самозащиты. Доклад призван помочь подросткам осознать потенциальные риски онлайн-взаимодействия и сформировать привычки безопасного поведения в сети.

Актуальность:

В современном мире цифровая среда играет огромную роль в жизни школьников, делая вопросы кибербезопасности крайне актуальными. Недостаточная осведомленность о цифровых угрозах может привести к негативным последствиям, таким как кибербуллинг, кража личных данных или столкновение с нежелательным контентом.

Оглавление:

Введение

Основные угрозы в цифровой среде

Защита личной информации

Распознавание и противодействие кибербуллингу

Безопасность при общении в сети

Использование социальных сетей и мессенджеров

Родительский контроль и помощь взрослых

Заключение

Список литературы

Наименование образовательного учреждения

Доклад

на тему

Правила безопасного поведения в цифровой среде: анализ угроз и рекомендации для школьников

Выполнил: ФИО

Руководитель: ФИО

Содержание

  • Введение 1
  • Основные угрозы в цифровой среде 2
  • Защита личной информации 3
  • Распознавание и противодействие кибербуллингу 4
  • Безопасность при общении в сети 5
  • Использование социальных сетей и мессенджеров 6
  • Родительский контроль и помощь взрослых 7
  • Заключение 8
  • Список литературы 9

Введение

Содержимое раздела

Введение в проблематику кибербезопасности для школьников. Данный раздел служит отправной точкой для понимания важности безопасного поведения в цифровой среде для подростков. Рассматривается стремительное развитие технологий и его влияние на повседневную жизнь школьников, подчеркивается необходимость осознанного подхода к использованию интернета. Формулируется основная цель доклада: предоставить школьникам знания и навыки, необходимые для эффективной защиты от онлайн-угроз.

Основные угрозы в цифровой среде

Содержимое раздела

Этот раздел посвящен рассмотрению ключевых угроз, с которыми сталкиваются школьники в интернете. Детально разбираются такие типы угроз, как кибербуллинг и травля в сети, описываются их проявления и последствия для психического здоровья. Анализируются фишинговые атаки и методы социальной инженерии, используемые для кражи личных данных. Исследуется вредоносное ПО и его влияние на устройства, а также рассматриваются риски, связанные с нежелательным контентом и онлайн-мошенничеством.

Защита личной информации

Содержимое раздела

Раздел посвящен теме защиты личной информации в интернете. Обсуждаются способы создания надежных паролей и важность их регулярной смены, а также защита учетных записей от несанкционированного доступа. Детально рассматриваются настройки приватности в социальных сетях и других онлайн-сервисах, включая рекомендации по ограничению доступа к личной информации. Рассматриваются риски, связанные с публикацией личных данных в интернете, и советы по минимизации этих рисков для школьников.

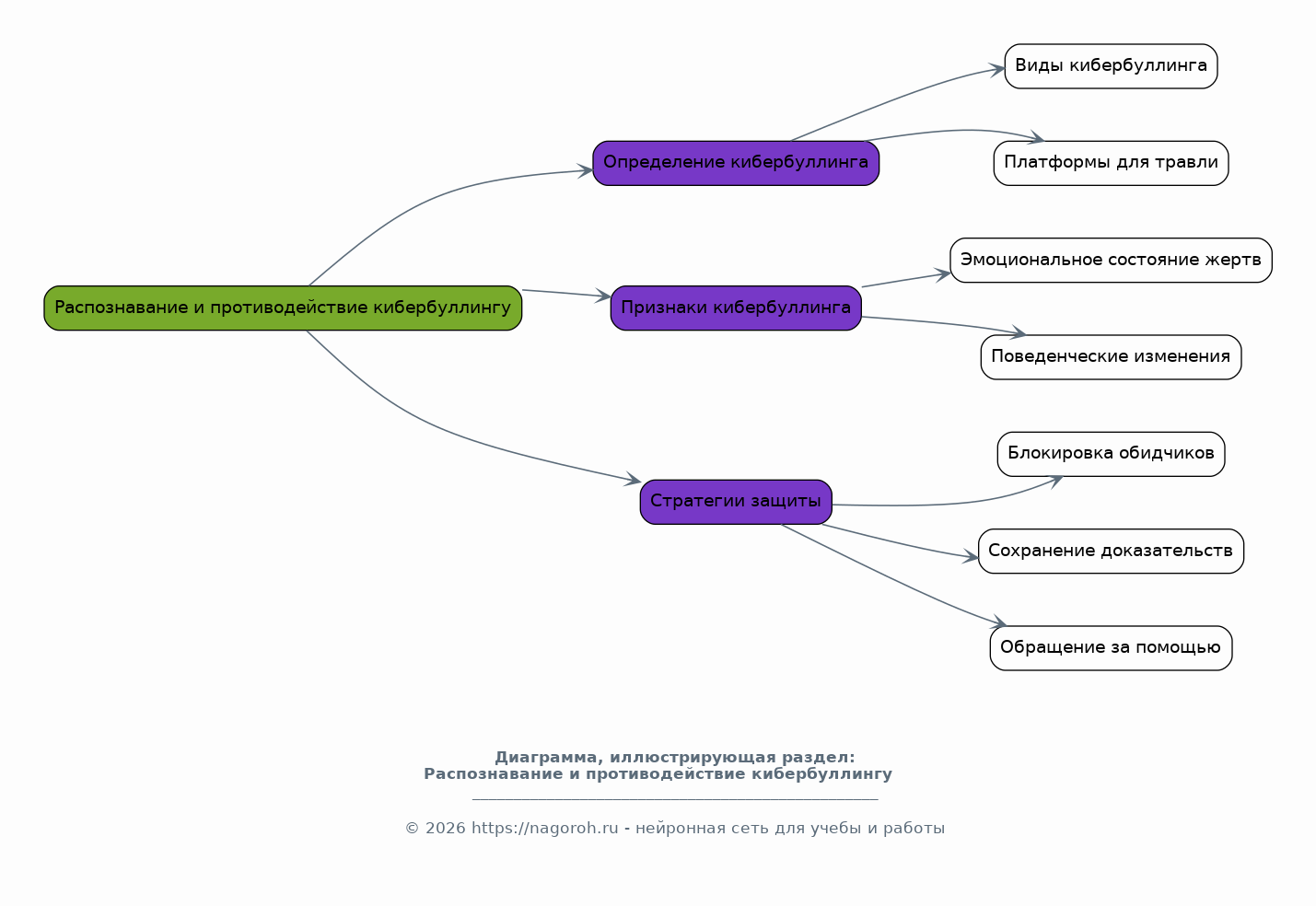
Распознавание и противодействие кибербуллингу

Содержимое раздела

В этом разделе рассматривается проблема кибербуллинга и предоставляются способы распознавания ситуаций травли в сети. Обсуждаются стратегии защиты от кибербуллинга, включая блокировку обидчиков и сохранение доказательств для обращения за помощью. Рассматриваются психологические аспекты кибербуллинга и его влияние на жертв, а также даются рекомендации по поддержке пострадавших. Подчеркивается важность обращения за помощью к родителям, учителям и другим взрослым при столкновении с кибербуллингом.

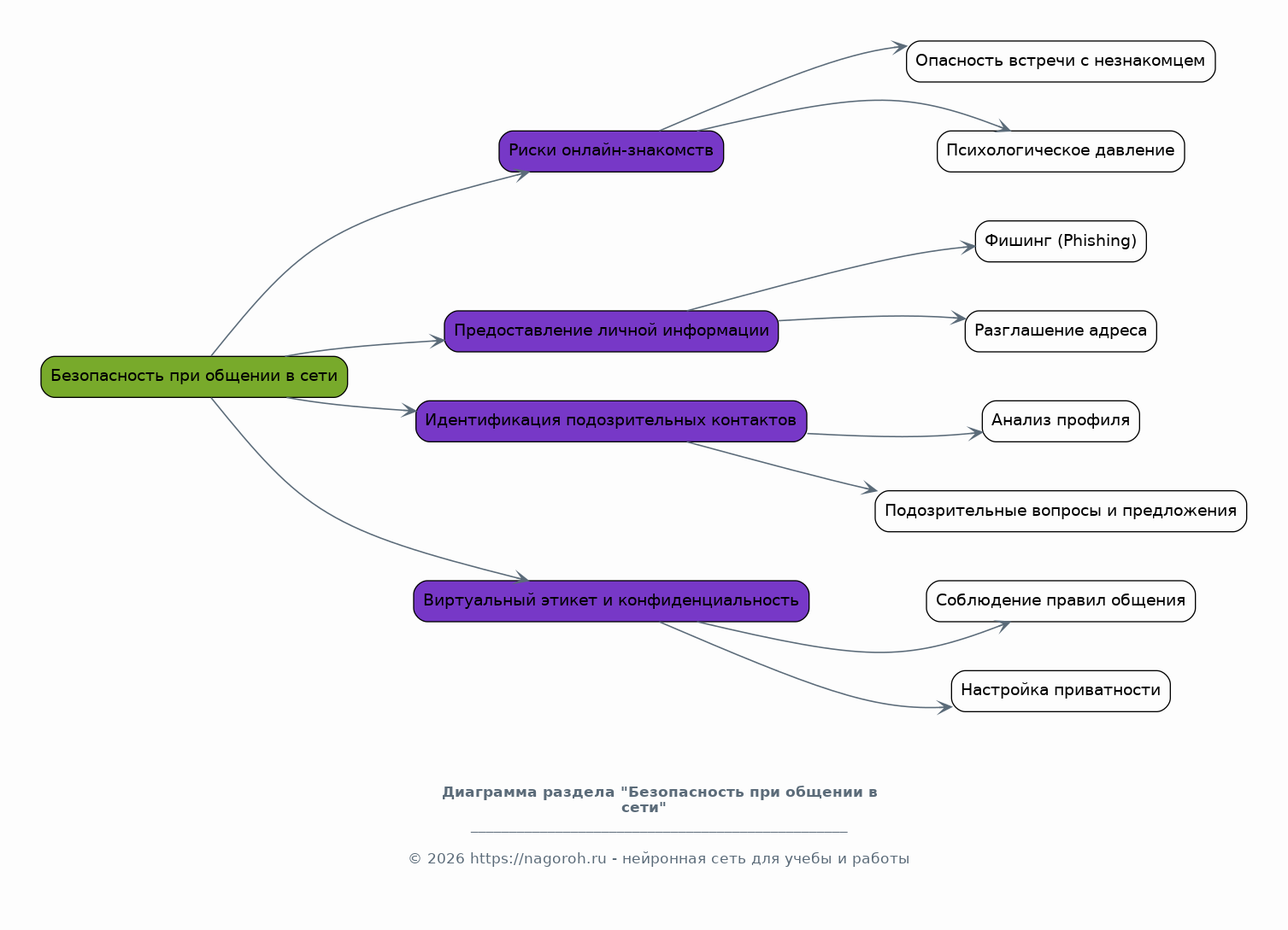
Безопасность при общении в сети

Содержимое раздела

Раздел посвящен аспектам безопасного общения в интернете, включая правила коммуникации с незнакомыми людьми. Подробно рассматриваются риски, связанные с онлайн-знакомствами и предоставлением личной информации незнакомцам. Обсуждаются способы идентификации подозрительных контактов и стратегии избегания опасных ситуаций. Даются рекомендации по сохранению конфиденциальности личной информации и соблюдению виртуального этикета, а также подчеркивается важность критического мышления при общении в сети.

Использование социальных сетей и мессенджеров

Содержимое раздела

В этом разделе представлены рекомендации по безопасному использованию социальных сетей и мессенджеров. Рассматриваются настройки приватности в популярных социальных сетях и способы защиты личной информации от несанкционированного доступа. Обсуждаются риски, связанные с публикацией контента в социальных сетях, и даются советы по управлению онлайн-репутацией. Рассматривается проблема распространения фейковых новостей и дезинформации, а также методы проверки информации на достоверность.

Родительский контроль и помощь взрослых

Содержимое раздела

Данный раздел посвящен роли родителей и других взрослых в обеспечении безопасности школьников в интернете. Рассматриваются инструменты родительского контроля и их возможности по ограничению доступа к нежелательному контенту и мониторингу онлайн-активности. Обсуждается важность открытого диалога между детьми и родителями о кибербезопасности и рисках в сети. Подчеркивается необходимость обучения детей правилам безопасного поведения в интернете и предоставления им поддержки в случае возникновения проблем.

Заключение

Содержимое раздела

В заключении обобщаются основные аспекты безопасного поведения в цифровой среде, рассмотренные в докладе. Подчеркивается важность осознанного подхода к использованию интернета и необходимость постоянного повышения уровня киберграмотности. Формулируются ключевые выводы и рекомендации для школьников, направленные на формирование безопасной онлайн-среды. Акцентируется внимание на ответственности каждого пользователя за свою безопасность в цифровом пространстве.

Список литературы

Содержимое раздела

В разделе представлен список использованной литературы и источников, на основе которых подготовлен доклад. Отражены ссылки на научные статьи, публикации в интернете, а также другие материалы, связанные с темой кибербезопасности и безопасного поведения в сети. Список литературы может включать в себя ресурсы, посвященные кибербуллингу, защите личной информации, правам детей в интернете и другим аспектам, рассмотренным в докладе.

Получи Такой Доклад

До 90% уникальность
Готовый файл Word
Оформление по ГОСТ
Список источников по ГОСТ
Таблицы и схемы
Презентация

Создать Доклад на любую тему за 5 минут

Создать

#5708909