Нейросеть

Правоотношения родителей и детей в контексте современного семейного права: теоретико-правовой анализ и практические аспекты (Доклад)

Нейросеть для создания доклада Гарантия уникальности Строго по ГОСТу Высочайшее качество Поддержка 24/7

Данный доклад посвящен всестороннему анализу правоотношений между родителями и детьми в рамках действующего семейного законодательства. В работе рассматриваются ключевые аспекты, такие как права и обязанности родителей, права детей, вопросы установления и оспаривания отцовства, а также формы защиты прав несовершеннолетних. Особое внимание уделяется практическим вопросам, возникающим в процессе реализации семейных правоотношений, и анализу судебной практики по наиболее актуальным спорам. Кроме того, доклад включает в себя обзор изменений в семейном законодательстве и их влияния на правовое положение родителей и детей.

Идея:

Цель доклада – выявление и анализ основных проблем и противоречий в регулировании правоотношений между родителями и детьми. Также будет предложен ряд рекомендаций по совершенствованию семейного законодательства на основе анализа судебной практики.

Актуальность:

Тема правоотношений родителей и детей является актуальной в связи с динамичным развитием семейного права и появлением новых вызовов. Актуальность исследования обусловлена необходимостью обеспечения эффективной защиты прав и законных интересов несовершеннолетних, а также предупреждения возникновения семейных конфликтов.

Оглавление:

Введение

Понятие и виды правоотношений между родителями и детьми

Права и обязанности родителей в отношении детей

Права детей в семейном праве

Установление и оспаривание отцовства

Защита прав несовершеннолетних в семейном праве

Проблемы и перспективы развития законодательства

Заключение

Список литературы

Наименование образовательного учреждения

Доклад

на тему

Правоотношения родителей и детей в контексте современного семейного права: теоретико-правовой анализ и практические аспекты

Выполнил: ФИО

Руководитель: ФИО

Содержание

  • Введение 1
  • Понятие и виды правоотношений между родителями и детьми 2
  • Права и обязанности родителей в отношении детей 3
  • Права детей в семейном праве 4
  • Установление и оспаривание отцовства 5
  • Защита прав несовершеннолетних в семейном праве 6
  • Проблемы и перспективы развития законодательства 7
  • Заключение 8
  • Список литературы 9

Введение

Содержимое раздела

Введение в проблематику правоотношений между родителями и детьми. Данный раздел формирует основу для дальнейшего анализа. Он содержит в себе общую характеристику предмета исследования, обоснование его актуальности и практической значимости. Также в данном разделе определяются цели и задачи исследования, методологическая база и структура работы. Это позволит читателю лучше понять контекст и цели, которые преследует данная работа в целом, позволяя глубже погрузиться в тему и оценить значимость рассматриваемых вопросов в области семейного права.

Понятие и виды правоотношений между родителями и детьми

Содержимое раздела

Этот раздел посвящен глубокому анализу теоретических основ правоотношений между родителями и детьми. В нём рассматриваются основные понятия, классификации и виды этих правоотношений, включая личные неимущественные и имущественные права и обязанности. Особое внимание уделяется анализу юридической природы данных отношений, их специфики и отличий от других видов правовых отношений. Также исследуются основания возникновения, изменения и прекращения правоотношений между родителями и детьми, ключевые принципы, лежащие в основе их регулирования, и их значение для защиты прав и интересов несовершеннолетних.

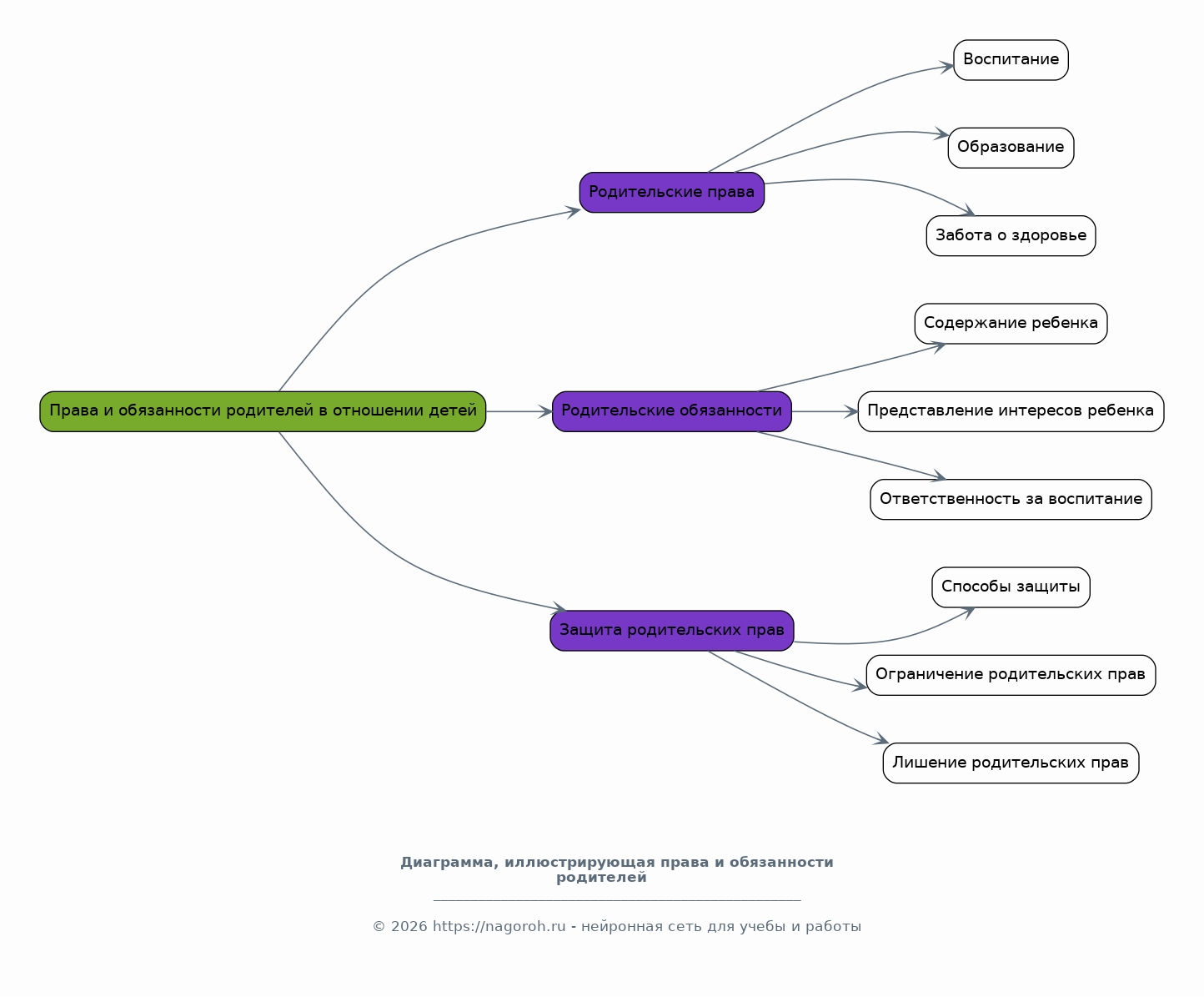
Права и обязанности родителей в отношении детей

Содержимое раздела

В данном разделе детально рассматриваются права и обязанности родителей. В нем будут проанализированы основные аспекты родительских прав, включая воспитание, образование, заботу о здоровье и благополучии детей. Особое внимание уделяется реализации родительских обязанностей в различных жизненных ситуациях, а также возможностям и механизмам защиты родительских прав. Рассматриваются вопросы ответственности родителей за ненадлежащее исполнение родительских обязанностей, включая меры юридической ответственности и способы защиты интересов детей в таких случаях, а также рассматриваются права и свободы детей.

Права детей в семейном праве

Содержимое раздела

Этот раздел посвящен анализу прав детей в контексте семейного права. Рассматриваются основные категории прав, включая права на воспитание, образование, защиту от жестокого обращения и эксплуатацию, а также права на жизнь и здоровье. Особое внимание уделяется обеспечению реализации данных прав в различных жизненных обстоятельствах, включая ситуации, когда родители не могут обеспечить должную защиту прав ребенка. Анализируются механизмы защиты прав детей, включая роль органов опеки и попечительства, а также судебные процедуры.

Установление и оспаривание отцовства

Содержимое раздела

В этом разделе анализируются вопросы установления и оспаривания отцовства в семейном праве. Рассматриваются различные способы установления отцовства, включая добровольное признание, установление в судебном порядке и установление отцовства на основании генетической экспертизы. Особое внимание уделяется процессу судебного оспаривания отцовства, включая основания для оспаривания, порядок подачи исков и доказательственную базу. Анализируется судебная практика по делам об установлении и оспаривании отцовства, а также рассматриваются юридические последствия установления или оспаривания отцовства.

Защита прав несовершеннолетних в семейном праве

Содержимое раздела

Данный раздел посвящен вопросам защиты прав несовершеннолетних в рамках семейного права. Анализируются различные способы и механизмы защиты прав детей, включая роль органов опеки и попечительства, судебные органы и прокуратуру. Рассматриваются меры, применяемые для защиты прав детей в случаях насилия, пренебрежения со стороны родителей или других лиц, а также в ситуациях, связанных с нарушением прав ребенка. Особое внимание уделяется практике Европейского суда по правам человека в отношении защиты прав детей и ее влиянию на российское законодательство.

Проблемы и перспективы развития законодательства

Содержимое раздела

В этом разделе проводится анализ текущих проблем и перспектив развития семейного законодательства в сфере регулирования правоотношений между родителями и детьми. Рассматриваются основные вызовы и противоречия, существующие в действующем законодательстве, включая вопросы защиты прав детей, ответственности родителей и эффективности механизмов правовой защиты. Предлагаются пути совершенствования законодательства, основанные на анализе судебной практики, международных стандартов и передовом опыте зарубежных стран. Анализируется влияние новых технологий и социальных изменений на семейные отношения.

Заключение

Содержимое раздела

В заключении подводятся итоги проведенного исследования, обобщаются основные выводы и предлагаются рекомендации по совершенствованию законодательства и правоприменительной практики. Кратко резюмируются основные положения, рассмотренные в работе, и подчеркивается их значимость для обеспечения защиты прав и интересов детей и укрепления семейных отношений. Формулируются основные направления дальнейших исследований в данной области, а также предлагаются практические рекомендации по применению результатов исследования. Особое внимание уделяется этическим аспектам, касающимся защиты прав детей.

Список литературы

Содержимое раздела

Данный раздел содержит полный перечень использованной литературы, включающий нормативно-правовые акты, научные публикации, монографии, статьи в юридических журналах и другие источники, использованные при написании работы. Библиографическое описание источников соответствует требованиям ГОСТ. Список литературы структурирован в соответствии с общепринятыми правилами цитирования, что обеспечивает прозрачность и облегчает проверку использованных данных. В списке указываются автор, название работы, место и год издания. Также, если необходимо, указывается ссылка на электронный ресурс.

Получи Такой Доклад

До 90% уникальность
Готовый файл Word
Оформление по ГОСТ
Список источников по ГОСТ
Таблицы и схемы
Презентация

Создать Доклад на любую тему за 5 минут

Создать

#5711563