Нейросеть

Правовое государство в современной России: Анализ проблем и перспектив развития (Доклад)

Нейросеть для создания доклада Гарантия уникальности Строго по ГОСТу Высочайшее качество Поддержка 24/7

Данный доклад посвящен комплексному анализу состояния правового государства в современной России. В работе рассматриваются ключевые вызовы, стоящие перед российским правовым государством, включая вопросы верховенства права, независимости судебной системы и соблюдения прав человека. Особое внимание уделяется анализу практических аспектов функционирования институтов правового государства в контексте текущей политической и социально-экономической ситуации. В заключении будут предложены рекомендации по укреплению правового государства и улучшению гарантий прав и свобод граждан.

Идея:

Цель данного исследования — выявить основные проблемы и перспективы развития правового государства в Российской Федерации, а также предложить конкретные пути совершенствования правовых механизмов и институтов. Доклад основан на анализе актуальной научной литературы, нормативно-правовых актов и статистических данных.

Актуальность:

Тема правового государства является чрезвычайно актуальной для современной России, поскольку от эффективности его функционирования зависит стабильность общества и уровень защиты прав и свобод граждан. Понимание проблем и перспектив развития правового государства необходимо для разработки обоснованных стратегий правовой реформы и совершенствования государственного управления.

Оглавление:

Введение

Теоретические основы правового государства

Правовое государство и российская действительность: институциональный анализ

Проблемы реализации принципа верховенства права

Права человека и их защита в контексте правового государства

Коррупция и ее влияние на правовое государство

Перспективы развития правового государства в России

Список литературы

Наименование образовательного учреждения

Доклад

на тему

Правовое государство в современной России: Анализ проблем и перспектив развития

Выполнил: ФИО

Руководитель: ФИО

Содержание

  • Введение 1
  • Теоретические основы правового государства 2
  • Правовое государство и российская действительность: институциональный анализ 3
  • Проблемы реализации принципа верховенства права 4
  • Права человека и их защита в контексте правового государства 5
  • Коррупция и ее влияние на правовое государство 6
  • Перспективы развития правового государства в России 7
  • Список литературы 8

Введение

Содержимое раздела

В вводной части доклада будет представлена общая характеристика правового государства и его значения для развития современного общества. Будут определены основные принципы правового государства, такие как верховенство права, разделение властей, независимость судебной системы и защита прав человека. Также будет обоснована актуальность темы исследования и сформулированы основные цели и задачи, которые будут решаться в ходе работы. В данном разделе будут указаны методы исследования и структура доклада.

Теоретические основы правового государства

Содержимое раздела

В этом разделе будет представлен обзор теоретических подходов к пониманию правового государства. Будут проанализированы основные концепции и взгляды различных правовых школ, таких как классический либерализм, неолиберализм и социальное государство. Также будет рассмотрена эволюция концепции правового государства и ее отражение в российской правовой системе. Особое внимание будет уделено анализу понятия «верховенство права» и его роли в обеспечении справедливости и стабильности в обществе. В этой части будут проанализироваться основные принципы и теоретические подходы.

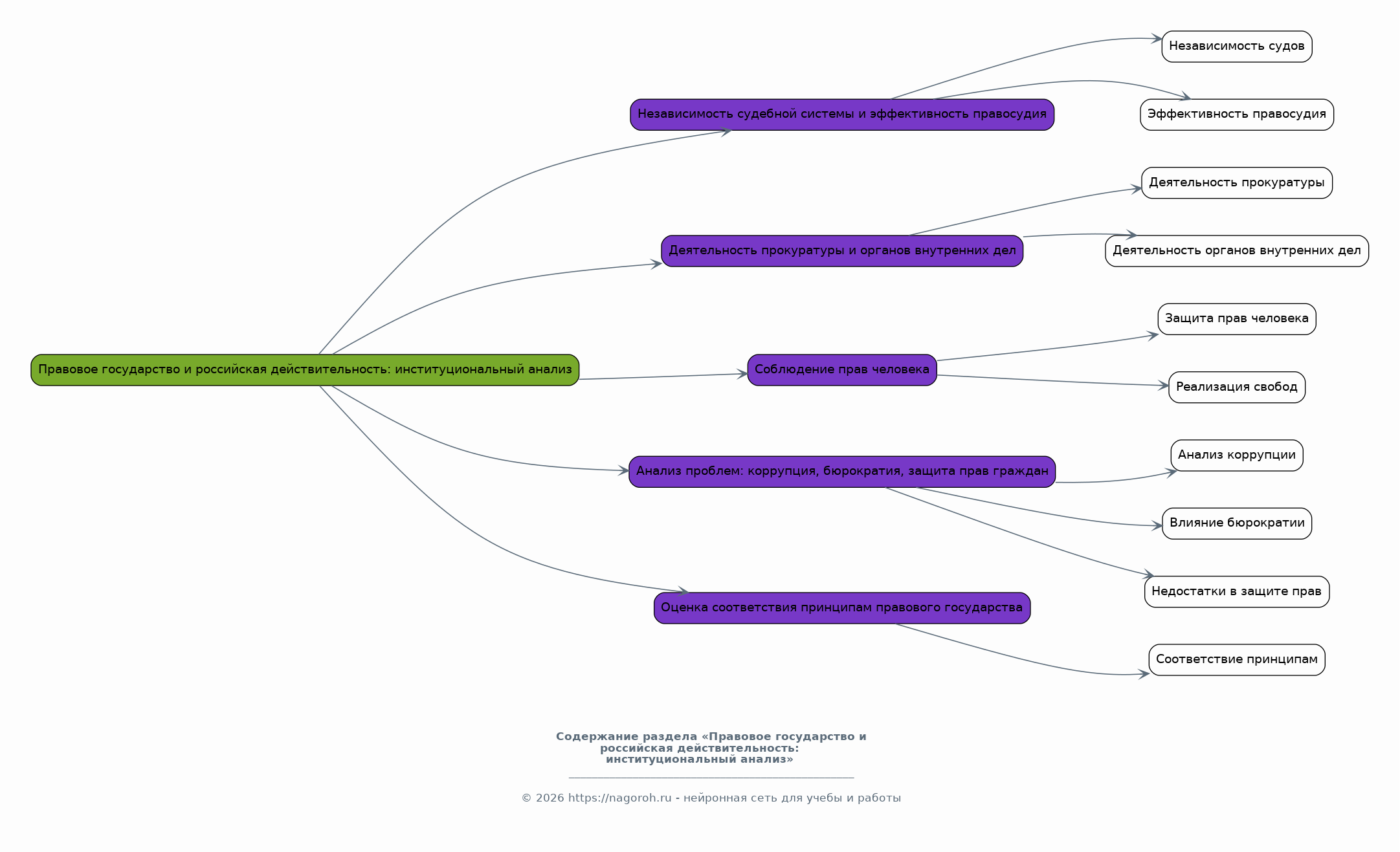
Правовое государство и российская действительность: институциональный анализ

Содержимое раздела

Данный раздел посвящен анализу состояния институтов правового государства в современной России. Будут рассмотрены такие аспекты, как независимость судебной системы и эффективность правосудия, деятельность прокуратуры и органов внутренних дел, а также соблюдение прав человека. Особое внимание будет уделено анализу проблем, связанных с коррупцией, бюрократией и недостаточной защитой прав граждан. Будет проведена оценка соответствия российской правовой системы принципам правового государства. Будут изучены основные проблемы, оказывающие негативное влияние.

Проблемы реализации принципа верховенства права

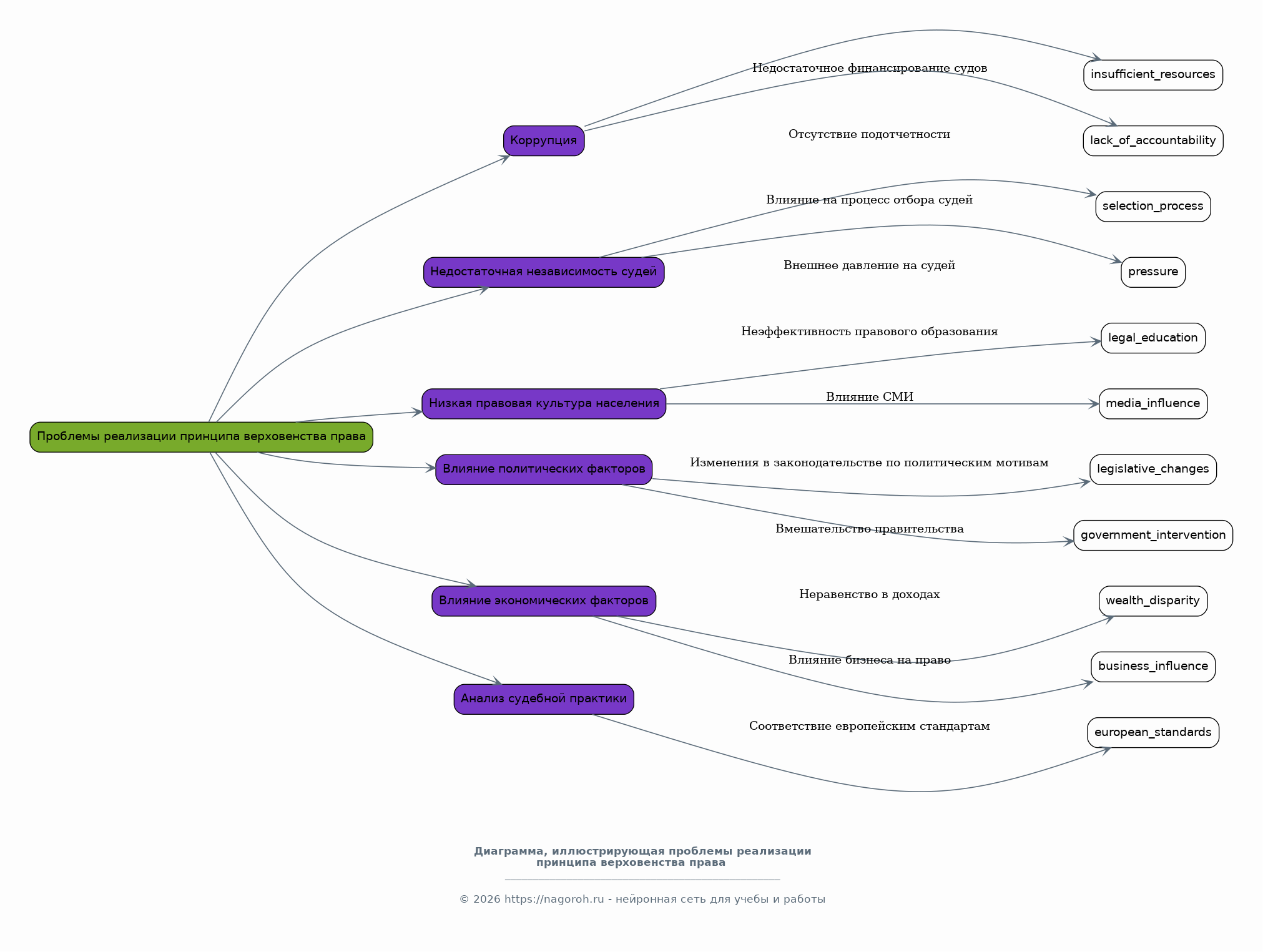
Содержимое раздела

В данном разделе будет проведен анализ проблем, связанных с реализацией принципа верховенства права в России. Будут рассмотрены факторы, влияющие на эффективность правоприменения, такие как коррупция, недостаточная независимость судей и низкая правовая культура населения. Также будет проанализировано влияние политических и экономических факторов на соблюдение принципа верховенства права. Особое внимание будет уделено анализу судебной практики и ее соответствию европейским стандартам. В данном разделе будут рассмотрены основные сложности и вызовы, связанные с реализацией верховенства права.

Права человека и их защита в контексте правового государства

Содержимое раздела

В этом разделе будет рассмотрена роль прав человека в функционировании правового государства. Будут проанализированы основные категории прав человека и их защита в российской правовой системе. Особое внимание будет уделено анализу деятельности институтов, обеспечивающих защиту прав и свобод граждан, таких как суды, уполномоченный по правам человека и общественные организации. Будет дана оценка эффективности механизмов защиты прав человека и предложены пути их совершенствования. В этом разделе будет проанализирована текущая ситуация с правами человека в Российской Федерации.

Коррупция и ее влияние на правовое государство

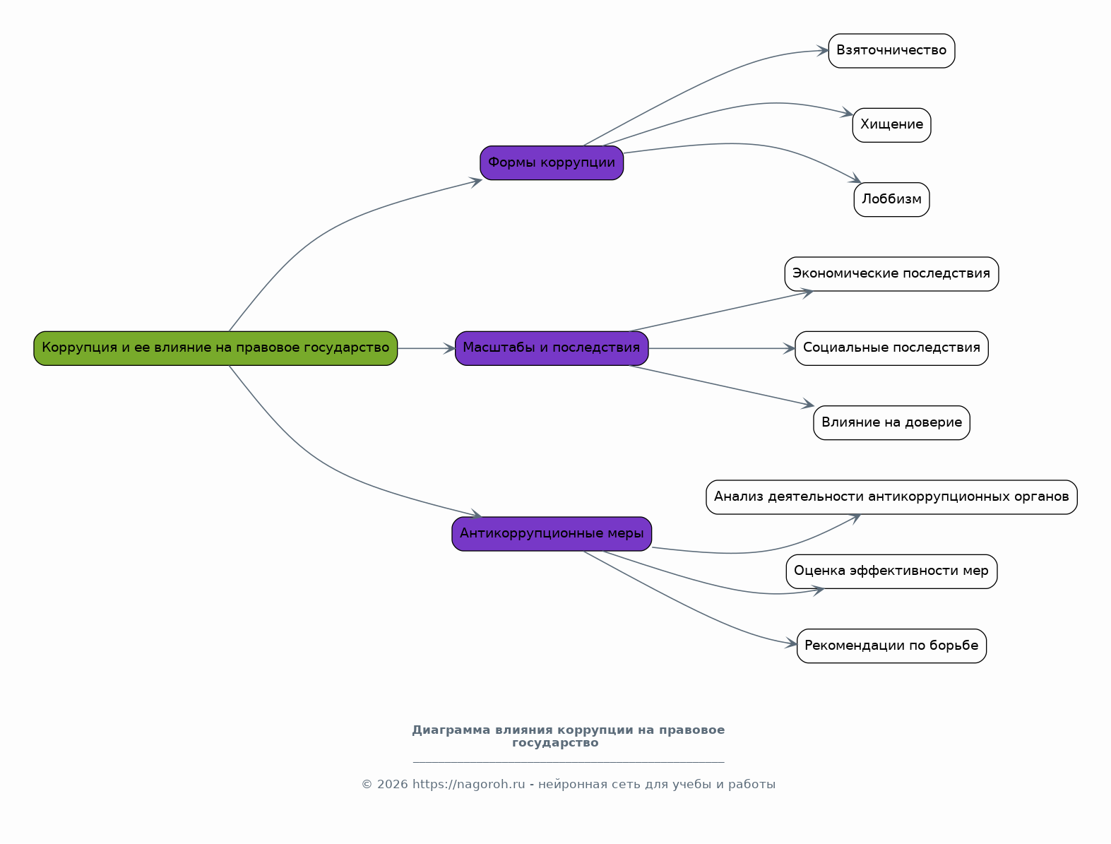
Содержимое раздела

Данный раздел посвящен анализу влияния коррупции на функционирование правового государства в России. Будут рассмотрены различные формы коррупции, их масштабы и последствия для общества. Особое внимание будет уделено анализу деятельности антикоррупционных органов и оценке эффективности предпринимаемых ими мер. Также будет проанализировано влияние коррупции на экономическое развитие страны и доверие граждан к власти. Будут предложены рекомендации по борьбе с коррупцией для укрепления правового государства.

Перспективы развития правового государства в России

Содержимое раздела

В заключительном разделе будет представлен анализ перспектив развития правового государства в России. Будут рассмотрены основные факторы, влияющие на процесс формирования правового государства, такие как политическая воля, экономическое развитие и общественная поддержка. Будут предложены конкретные рекомендации по совершенствованию правовой системы и укреплению институтов правового государства. Особое внимание будет уделено роли гражданского общества и средств массовой информации в формировании правовой культуры. Будут предложены возможные сценарии развития правового государства.

Список литературы

Содержимое раздела

В данном разделе будет представлен список использованных источников, включая нормативные правовые акты, научные статьи, монографии и другие материалы, использованные при написании доклада. Список будет составлен в соответствии с требованиями к оформлению научных работ. В этом пункте будет структурирована вся библиография, использованная в докладе.

Получи Такой Доклад

До 90% уникальность
Готовый файл Word
Оформление по ГОСТ
Список источников по ГОСТ
Таблицы и схемы
Презентация

Создать Доклад на любую тему за 5 минут

Создать

#5475628