Нейросеть

Правовые Формы Адвокатских Образований в Российской Федерации: Анализ и Современные Тенденции (Доклад)

Нейросеть для создания доклада Гарантия уникальности Строго по ГОСТу Высочайшее качество Поддержка 24/7

Данный доклад посвящен всестороннему анализу организационно-правовых форм адвокатских образований, функционирующих на территории Российской Федерации. В нем рассматриваются особенности каждой формы, включая адвокатский кабинет, коллегии адвокатов, адвокатские бюро и юридические консультации, с акцентом на их преимуществах и недостатках. Особое внимание уделяется практическим аспектам деятельности адвокатских образований, таким как процедура создания, требования к участникам, порядок управления и финансовая отчетность. Также анализируются актуальные изменения в законодательстве, влияющие на деятельность адвокатуры и формы адвокатских образований.

Идея:

Цель доклада — предоставить комплексный обзор различных форм адвокатских образований в России, выявляя их сильные и слабые стороны в контексте современного юридического ландшафта. Будут предложены рекомендации по оптимальному выбору формы организации для адвокатов с учетом специфики их профессиональной деятельности и текущих законодательных требований.

Актуальность:

Актуальность исследования обусловлена необходимостью глубокого понимания организационно-правовых аспектов деятельности адвокатуры для эффективной защиты прав и законных интересов граждан и организаций. В условиях динамично развивающегося законодательства и изменяющихся экономических реалий анализ форм адвокатских образований приобретает особую значимость для обеспечения устойчивости и конкурентоспособности адвокатского сообщества.

Оглавление:

Введение

Обзор существующих форм адвокатских образований

Правовые основы деятельности адвокатских образований

Особенности организации и управления в адвокатских образованиях

Финансовые аспекты деятельности адвокатских образований

Практические аспекты создания и функционирования

Сравнительный анализ форм адвокатских образований

Заключение

Список литературы

Наименование образовательного учреждения

Доклад

на тему

Правовые Формы Адвокатских Образований в Российской Федерации: Анализ и Современные Тенденции

Выполнил: ФИО

Руководитель: ФИО

Содержание

  • Введение 1
  • Обзор существующих форм адвокатских образований 2
  • Правовые основы деятельности адвокатских образований 3
  • Особенности организации и управления в адвокатских образованиях 4
  • Финансовые аспекты деятельности адвокатских образований 5
  • Практические аспекты создания и функционирования 6
  • Сравнительный анализ форм адвокатских образований 7
  • Заключение 8
  • Список литературы 9

Введение

Содержимое раздела

Вводная часть доклада, определяющая актуальность и цели исследования, а также его методологическую базу. Здесь будет обоснована необходимость изучения различных форм адвокатских образований в контексте современной правовой системы России, а также обозначены основные вопросы, подлежащие рассмотрению. Представлен краткий обзор структуры доклада и используемых источников информации, что позволит слушателям ориентироваться в представленном материале. Введение также содержит краткий исторический экскурс о развитии адвокатуры в России и эволюции организационно-правовых форм деятельности адвокатов, что служит предпосылкой для дальнейшего анализа.

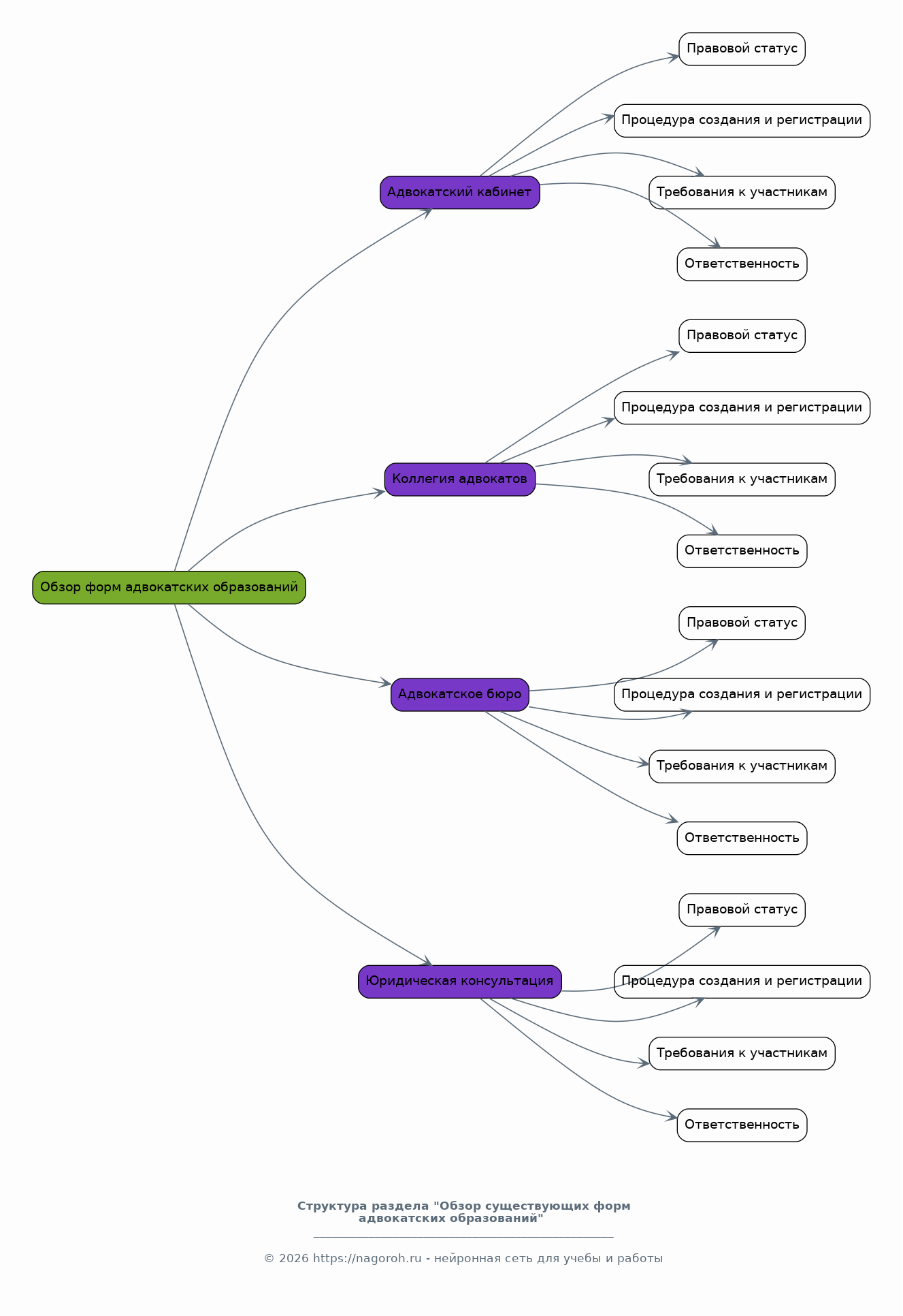
Обзор существующих форм адвокатских образований

Содержимое раздела

Детальный анализ каждой из форм адвокатских образований, предусмотренных законодательством Российской Федерации: адвокатский кабинет, коллегия адвокатов, адвокатское бюро и юридическая консультация. Каждая форма будет рассмотрена с точки зрения ее правового статуса, процедуры создания и регистрации, требований к участникам и их ответственности. В докладе будет дана оценка преимуществ и недостатков каждой формы, а также приведены примеры из юридической практики для более наглядного представления. Также будут рассмотрены вопросы управления, финансирования и взаимоотношений между адвокатами внутри каждой формы.

Правовые основы деятельности адвокатских образований

Содержимое раздела

Анализ нормативно-правовой базы, регулирующей деятельность адвокатских образований, включая Федеральный закон «Об адвокатской деятельности и адвокатуре в Российской Федерации», кодексы и иные нормативные акты. Будут рассмотрены основные положения, касающиеся организации и функционирования адвокатских образований, а также изменения в законодательстве, влияющие на их деятельность. В докладе также будет уделено внимание вопросам лицензирования, сертификации и контроля над деятельностью адвокатов и адвокатских образований. Будет произведен анализ судебной практики по спорам, связанным с деятельностью адвокатских образований.

Особенности организации и управления в адвокатских образованиях

Содержимое раздела

Рассмотрение вопросов управления, включая распределение полномочий, принятие решений и ответственность адвокатов в рамках каждой формы адвокатского образования. Будут проанализированы внутренние документы, регламентирующие деятельность адвокатских образований, такие как уставы, положения и регламенты. В докладе будет представлен обзор лучших практик управления, а также рассмотрены проблемы и вызовы, с которыми сталкиваются адвокатские образования в процессе управления. Будут даны рекомендации по оптимизации процессов управления и повышению эффективности деятельности.

Финансовые аспекты деятельности адвокатских образований

Содержимое раздела

Анализ финансовых аспектов деятельности адвокатских образований, включая формирование бюджета, учет доходов и расходов, налогообложение и финансовую отчетность. Будут рассмотрены особенности оплаты труда адвокатов, формирования гонораров и взаимодействия с клиентами. В докладе будет уделено внимание вопросам управления финансовыми рисками и оптимизации финансовых потоков. Будет предоставлена информация о современных инструментах и методах финансового планирования для адвокатских образований.

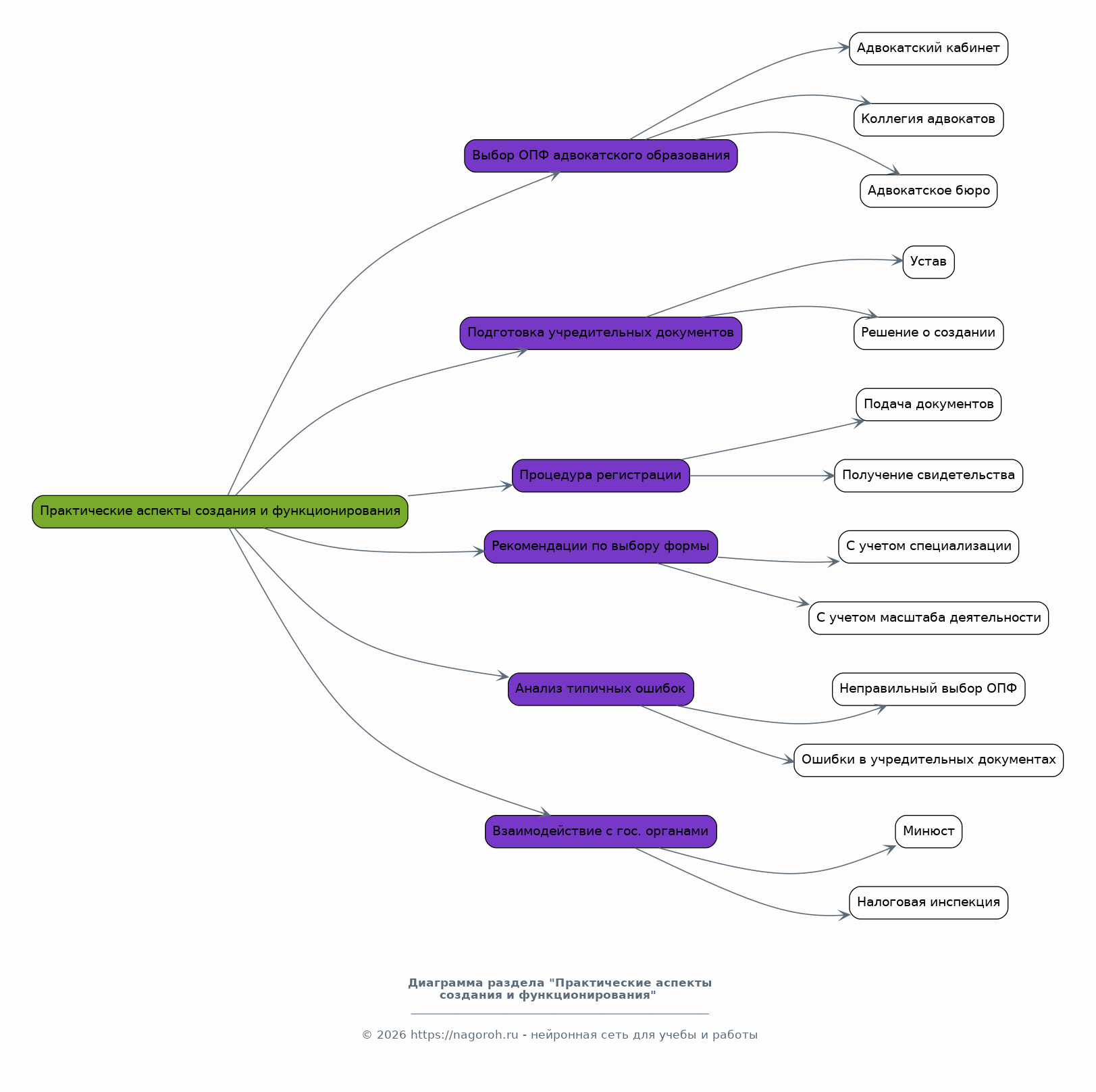
Практические аспекты создания и функционирования

Содержимое раздела

Рассмотрение практических аспектов, связанных с созданием и функционированием адвокатских образований, включая выбор организационно-правовой формы, подготовку учредительных документов и процедуру регистрации. Будут даны рекомендации по выбору наиболее подходящей формы адвокатского образования с учетом специфики деятельности адвокатов и их профессиональных интересов. В докладе будет представлен анализ типичных ошибок, допускаемых при создании и функционировании адвокатских образований, а также способы их устранения. Будут рассмотрены особенности взаимодействия с государственными органами и другими организациями.

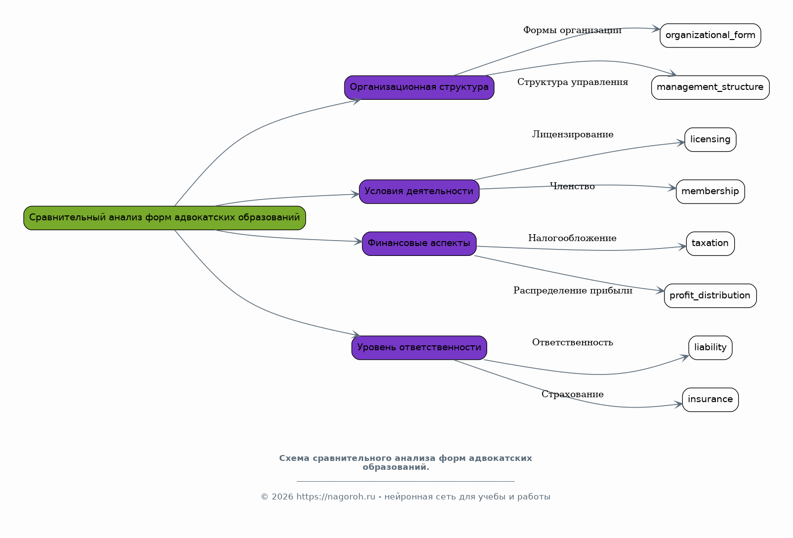
Сравнительный анализ форм адвокатских образований

Содержимое раздела

Сравнительный анализ различных форм адвокатских образований по ключевым параметрам, таким как организационная структура, условия деятельности, финансовые аспекты и уровень ответственности. Будут выделены преимущества и недостатки каждой формы, а также рассмотрены факторы, влияющие на выбор оптимальной формы. В докладе будет представлена таблица сравнительного анализа, наглядно демонстрирующая различия между формами адвокатских образований. Будут сформулированы выводы и рекомендации по выбору формы организации с учетом конкретных потребностей и целей адвокатов.

Заключение

Содержимое раздела

Суммирование основных выводов, полученных в ходе исследования, и обобщение полученных результатов. В заключении будут сформулированы основные рекомендации для адвокатов по выбору оптимальной формы организации их деятельности. Будут обозначены перспективы развития адвокатуры в России и возможные направления совершенствования законодательства, регулирующего деятельность адвокатских образований. Подчеркнута важность правильного выбора организационно-правовой формы для успешной профессиональной деятельности. Подводятся итоги и дается общая оценка проделанной работы.

Список литературы

Содержимое раздела

Перечень использованных нормативно-правовых актов, научных статей, монографий и иных источников информации, использованных в процессе исследования. Список будет представлен в соответствии с требованиями к оформлению библиографии, с указанием авторов, названий, издательств и годов публикации. Список будет включать как российские, так и зарубежные источники, имеющие отношение к предмету исследования. Соблюдение правил оформления списка литературы обеспечивает научную обоснованность и достоверность представленного материала.

Получи Такой Доклад

До 90% уникальность
Готовый файл Word
Оформление по ГОСТ
Список источников по ГОСТ
Таблицы и схемы
Презентация

Создать Доклад на любую тему за 5 минут

Создать

#5621236