Нейросеть

"Президент Российской Федерации" и Эволюция Института Президентства в Современной России: Анализ и Перспективы (Доклад)

Нейросеть для создания доклада Гарантия уникальности Строго по ГОСТу Высочайшее качество Поддержка 24/7

Данный доклад представляет собой всестороннее исследование института президентства в Российской Федерации, начиная с его формирования и заканчивая современным состоянием. Он анализирует ключевые этапы развития президентской власти, рассматривая конституционные основы, функции и полномочия президента. Особое внимание уделяется влиянию президентства на политическую систему, государственное управление и социально-экономическое развитие страны. Доклад также затрагивает вопросы преемственности власти и вызовы, стоящие перед институтом в контексте меняющейся геополитической обстановки.

Идея:

Цель доклада – выявить ключевые тенденции в эволюции института президентства в России, определить его роль в формировании внутренней и внешней политики государства. В работе будет проанализировано влияние личности президента на принятие решений и эффективность управления.

Актуальность:

Актуальность исследования обусловлена значительной ролью института президентства в современной России, его влиянием на все сферы общественной жизни. Понимание эволюции и текущего состояния президентской власти необходимо для анализа политических процессов и прогнозирования дальнейшего развития страны.

Оглавление:

Введение

Конституционные Основы и Правовые Рамки Президентства

Функции и Полномочия Президента Российской Федерации

Президент и Политическая Система Российской Федерации

Президент и Государственное Управление

Президент и Социально-Экономическое Развитие

Преемственность Власти и Вызовы для Института Президентства

Список литературы

Наименование образовательного учреждения

Доклад

на тему

"Президент Российской Федерации" и Эволюция Института Президентства в Современной России: Анализ и Перспективы

Выполнил: ФИО

Руководитель: ФИО

Содержание

  • Введение 1
  • Конституционные Основы и Правовые Рамки Президентства 2
  • Функции и Полномочия Президента Российской Федерации 3
  • Президент и Политическая Система Российской Федерации 4
  • Президент и Государственное Управление 5
  • Президент и Социально-Экономическое Развитие 6
  • Преемственность Власти и Вызовы для Института Президентства 7
  • Список литературы 8

Введение

Содержимое раздела

В вводной части исследования будет представлен обзор истории формирования института президентства в Российской Федерации, начиная с момента его создания и до современности. Рассмотрены конституционные основы президентской власти, ее функции и основные полномочия, а также место президента в системе разделения властей. Будут обозначены ключевые вопросы и исследовательские задачи, которые будут рассматриваться в рамках данного доклада, а также обоснована актуальность темы и методологические подходы, используемые в работе.

Конституционные Основы и Правовые Рамки Президентства

Содержимое раздела

В данном разделе будет проведен детальный анализ положений Конституции Российской Федерации, регулирующих статус, полномочия и порядок избрания президента. Рассмотрены изменения и дополнения, внесенные в конституционные нормы, и их влияние на структуру и функционирование института президентства. Особое внимание уделено юридическим аспектам взаимоотношений президента с другими ветвями власти, а также вопросам импичмента и досрочного прекращения полномочий президента. Будет проанализирована практика реализации конституционных положений.

Функции и Полномочия Президента Российской Федерации

Содержимое раздела

Этот раздел посвящен рассмотрению основных функций и полномочий президента, определенных Конституцией и федеральными законами. Детально проанализированы полномочия президента в сфере внешней политики, обороны, государственной безопасности, а также в области внутренней политики, включая вопросы назначения и освобождения от должности должностных лиц, формирования правительства и взаимодействия с Федеральным Собранием. Будет проведена оценка эффективности реализации президентских полномочий и их влияния на государственное управление.

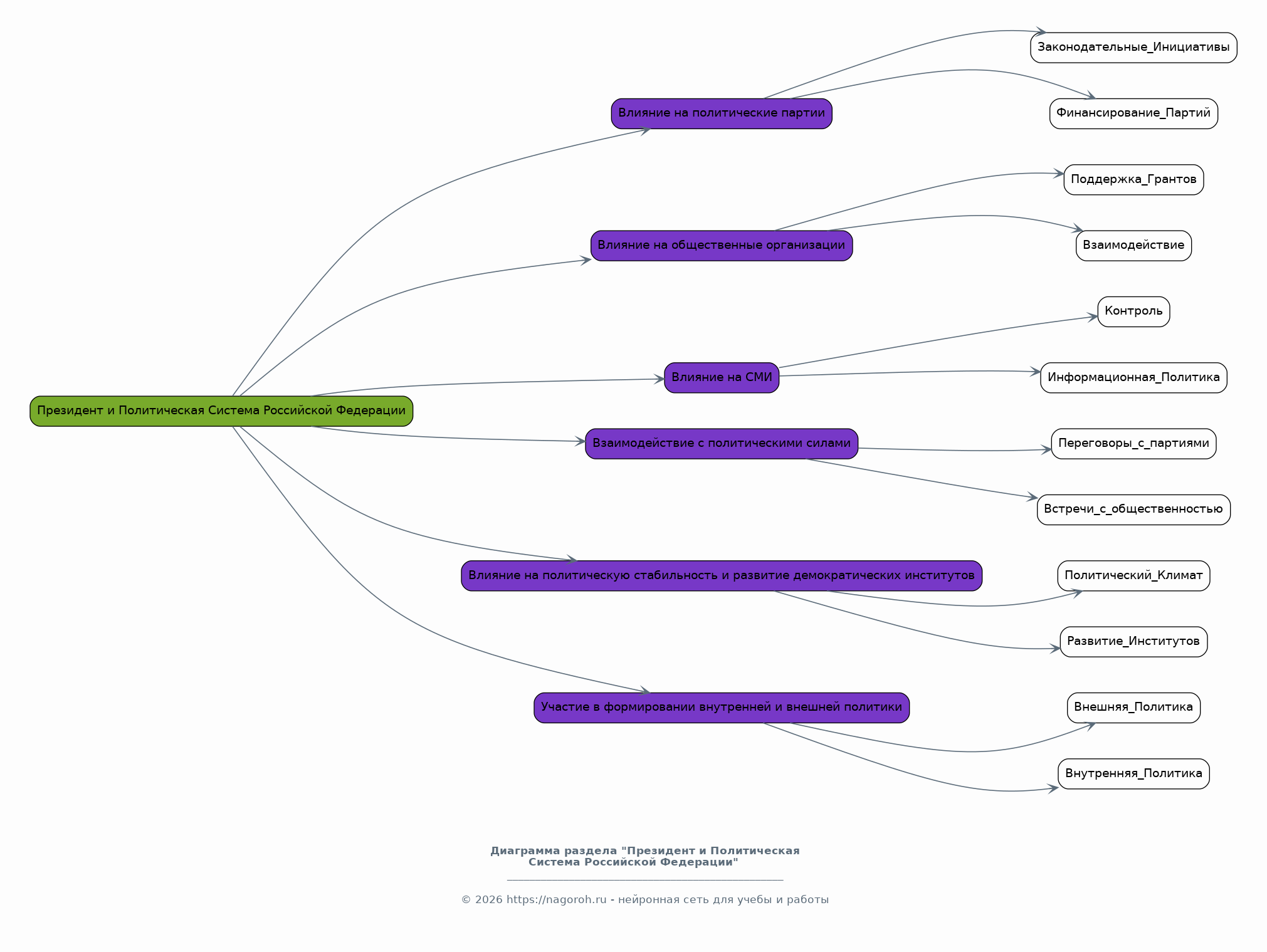
Президент и Политическая Система Российской Федерации

Содержимое раздела

В данном разделе рассматривается роль президента в политической системе России, его влияние на формирование политических партий, общественные организации и средства массовой информации. Проанализированы механизмы взаимодействия президента с различными политическими силами, включая политические партии, общественные движения и гражданское общество. Особое внимание уделено влиянию президентских решений на политическую стабильность и развитие демократических институтов в стране, а также формам участия президента в формировании внутренней и внешней политики.

Президент и Государственное Управление

Содержимое раздела

Этот раздел посвящен анализу роли президента в системе государственного управления, включая вопросы координации деятельности органов исполнительной власти, контроля над деятельностью чиновников и борьбы с коррупцией. Рассмотрены механизмы реализации президентских указов и распоряжений, а также их влияние на эффективность государственного аппарата. Будет дана оценка эффективности президентского контроля над деятельностью государственных органов и его влияния на качество государственного управления, а также рассмотрены примеры реализации административных реформ.

Президент и Социально-Экономическое Развитие

Содержимое раздела

В данном разделе исследуется влияние президентской власти на социально-экономическое развитие России, включая вопросы разработки и реализации экономических стратегий, социальной защиты населения и борьбы с бедностью. Анализируется роль президента в формировании благоприятного инвестиционного климата, поддержке малого и среднего бизнеса, а также в реализации национальных проектов. Будет освещена роль президента в решении социальных проблем, таких как здравоохранение, образование и жилищное строительство, а также их влияние на качество жизни.

Преемственность Власти и Вызовы для Института Президентства

Содержимое раздела

В этом разделе анализируются вопросы преемственности власти в Российской Федерации, включая механизмы передачи президентских полномочий и связанные с этим риски и возможности. Рассмотрены вызовы, стоящие перед институтом президентства в современном мире, такие как внутренняя политическая нестабильность, внешнее вмешательство и изменение геополитической обстановки. Будут обсуждены стратегии и механизмы, направленные на укрепление института президентства и обеспечение его устойчивости.

Список литературы

Содержимое раздела

В данном разделе будет представлен список использованной литературы, включающий в себя научные статьи, монографии, учебные пособия, нормативные правовые акты и другие источники, использованные при подготовке доклада. Список будет составлен в соответствии с требованиями к оформлению библиографии, с указанием авторов, названий работ, издательств, годов издания и страниц. Это обеспечит полную прозрачность исследования и позволит читателям ознакомиться с использованной базой знаний.

Получи Такой Доклад

До 90% уникальность
Готовый файл Word
Оформление по ГОСТ
Список источников по ГОСТ
Таблицы и схемы
Презентация

Создать Доклад на любую тему за 5 минут

Создать

#5690904