Нейросеть

Президент Российской Федерации в Конституционной Системе Органов Государственной Власти: Правовой Статус и Функциональные Аспекты (Доклад)

Нейросеть для создания доклада Гарантия уникальности Строго по ГОСТу Высочайшее качество Поддержка 24/7

Данный доклад посвящен всестороннему исследованию роли Президента Российской Федерации в конституционной системе органов государственной власти. В работе анализируются конституционные основы статуса Президента, его полномочия и взаимоотношения с другими ветвями власти. Особое внимание уделяется практическим аспектам реализации президентских функций, включая законотворческую деятельность, руководство внешней политикой и обеспечение государственной безопасности. Исследование направлено на выявление ключевых проблем и перспектив развития института президентства в современной России.

Идея:

Цель данного исследования - детальный анализ конституционно-правового статуса Президента Российской Федерации, его места и роли в системе разделения властей. Работа направлена на выявление сильных и слабых сторон действующей модели президентской власти.

Актуальность:

Актуальность исследования обусловлена ключевой ролью Президента в формировании и реализации государственной политики. Понимание конституционных основ деятельности Президента необходимо для обеспечения эффективного функционирования государственного аппарата и защиты прав граждан.

Оглавление:

Введение

Конституционно-правовой статус Президента Российской Федерации

Полномочия Президента Российской Федерации в сфере внутренней политики

Полномочия Президента Российской Федерации в сфере внешней политики

Взаимодействие Президента с Федеральным Собранием

Президент Российской Федерации и система органов судебной власти

Особенности правового регулирования статуса Президента в современной России

Заключение

Список литературы

Наименование образовательного учреждения

Доклад

на тему

Президент Российской Федерации в Конституционной Системе Органов Государственной Власти: Правовой Статус и Функциональные Аспекты

Выполнил: ФИО

Руководитель: ФИО

Содержание

  • Введение 1
  • Конституционно-правовой статус Президента Российской Федерации 2
  • Полномочия Президента Российской Федерации в сфере внутренней политики 3
  • Полномочия Президента Российской Федерации в сфере внешней политики 4
  • Взаимодействие Президента с Федеральным Собранием 5
  • Президент Российской Федерации и система органов судебной власти 6
  • Особенности правового регулирования статуса Президента в современной России 7
  • Заключение 8
  • Список литературы 9

Введение

Содержимое раздела

В данном разделе представлен обзор темы исследования, обосновывается ее актуальность и научная значимость. Будет раскрыт предмет исследования, обозначены цели и задачи работы, а также определены методы исследования, использованные при написании доклада. Введение также содержит краткий обзор структуры работы, описывая основные главы и их содержание, что позволит читателю сформировать общее представление о структуре и объеме предстоящего исследования. Будут освещены основные источники информации, использованные в процессе написания доклада, с акцентом на правовые акты и научные публикации.

Конституционно-правовой статус Президента Российской Федерации

Содержимое раздела

Этот раздел посвящен детальному анализу конституционных основ статуса Президента РФ. Рассматриваются положения Конституции РФ, определяющие порядок избрания Президента, сроки его полномочий, требования к кандидатам и основания для досрочного прекращения полномочий. Будут проанализированы права и обязанности Президента, его место в системе разделения властей и взаимоотношения с другими органами государственной власти: Федеральным Собранием, Правительством и судебной ветвью власти. Особое внимание будет уделено изменениям, внесенным в Конституцию в части статуса Президента.

Полномочия Президента Российской Федерации в сфере внутренней политики

Содержимое раздела

В данном разделе рассматриваются полномочия Президента РФ в области внутренней политики. Анализируется роль Президента в формировании и деятельности Правительства РФ, включая назначение Председателя Правительства, утверждение структуры и состава Правительства, а также контроль за его деятельностью. Будет рассмотрена роль Президента в обеспечении единства государственной власти, координации деятельности государственных органов и реализации приоритетных направлений внутренней политики, включая вопросы национальной безопасности, борьбы с коррупцией и социального развития. Особое внимание уделяется участию Президента в законотворческом процессе.

Полномочия Президента Российской Федерации в сфере внешней политики

Содержимое раздела

Этот раздел посвящен анализу полномочий Президента РФ в сфере внешней политики. Будут рассмотрены конституционные основы внешней политики, включая представительство Российской Федерации в международных отношениях, заключение международных договоров и руководство внешней политикой государства. Анализ роли Президента в определении стратегических направлений внешней политики, участии в международных организациях и саммитах, а также его полномочия в области дипломатии и обороны. Будет рассмотрено взаимодействие Президента с Министерством иностранных дел и другими органами, участвующими в реализации внешней политики.

Взаимодействие Президента с Федеральным Собранием

Содержимое раздела

В этом разделе анализируются формы и методы взаимодействия Президента с Федеральным Собранием. Будет рассмотрена роль Президента в законотворческом процессе, включая право законодательной инициативы, подписание и обнародование федеральных законов. Будут проанализированы формы контроля со стороны Федерального Собрания за деятельностью Президента и Правительства, включая процедуру утверждения кандидатуры Председателя Правительства и возможность выражения недоверия Правительству. Особое внимание будет уделено вопросам сотрудничества Президента с палатами Федерального Собрания в целях обеспечения эффективности государственной власти.

Президент Российской Федерации и система органов судебной власти

Содержимое раздела

В данном разделе будет рассмотрено взаимодействие Президента Российской Федерации с органами судебной власти. Будут анализироваться полномочия Президента в отношении назначения судей, его роль в обеспечении независимости судебной власти и гарантий справедливого правосудия. Исследуется процедура отрешения Президента от должности в случае совершения государственной измены или иного тяжкого преступления, проводимая с участием Конституционного Суда и Совета Федерации. Будут рассмотрены вопросы взаимодействия Президента с Конституционным Судом, Верховным Судом и другими органами судебной системы.

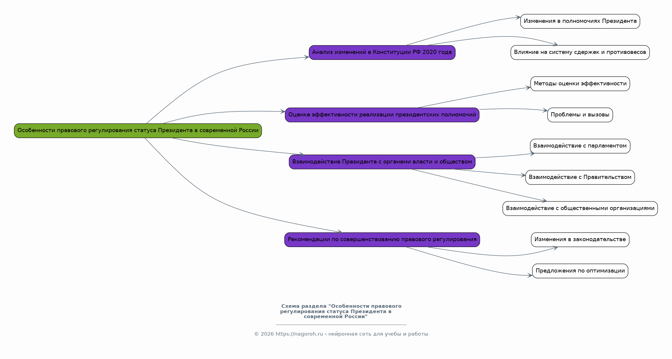
Особенности правового регулирования статуса Президента в современной России

Содержимое раздела

В этом разделе рассматриваются актуальные проблемы и перспективы развития института президентства в современной России. Будут проанализированы изменения в Конституции РФ, внесенные в 2020 году, и их влияние на статус и полномочия Президента. Рассматриваются вопросы эффективности реализации президентских полномочий, проблемы взаимодействия Президента с другими органами государственной власти и обществом. Будут предложены рекомендации по совершенствованию правового регулирования статуса Президента с учетом современных вызовов и задач, стоящих перед государством и обществом.

Заключение

Содержимое раздела

В заключении подводятся итоги проведенного исследования, обобщаются основные выводы и результаты анализа конституционно-правового статуса Президента Российской Федерации. Будет дана оценка эффективности действующего правового регулирования и предложены рекомендации по его совершенствованию с учетом современных вызовов и задач. Кратко излагаются перспективы развития института президентства в контексте развития российской государственности и обеспечения прав и свобод граждан. Подчеркивается роль Президента в обеспечении стабильности и устойчивого развития страны.

Список литературы

Содержимое раздела

В данном разделе представлен список использованных источников информации, включая нормативно-правовые акты, научные публикации, монографии, учебники и статьи. Список литературы будет оформлен в соответствии с требованиями ГОСТ. Источники будут классифицированы по видам и упорядочены в алфавитном порядке. Включены только источники, которые были непосредственно использованы при написании доклада и подтверждают достоверность изложенной информации.

Получи Такой Доклад

До 90% уникальность
Готовый файл Word
Оформление по ГОСТ
Список источников по ГОСТ
Таблицы и схемы
Презентация

Создать Доклад на любую тему за 5 минут

Создать

#6087770