Нейросеть

Применение информационных технологий в профессиональной деятельности фотографов и видеооператоров: анализ и перспективы (Доклад)

Нейросеть для создания доклада Гарантия уникальности Строго по ГОСТу Высочайшее качество Поддержка 24/7

Данный доклад посвящен исследованию ключевой роли информатики в современной сфере фотографии и видеографии. Рассматриваются различные аспекты использования IT-инструментов, от обработки изображений и видео до управления рабочими процессами и продвижения в медиа-пространстве. Особое внимание уделяется анализу программного обеспечения, аппаратных средств и онлайн-платформ, используемых профессиональными фотографами и видеооператорами для достижения высокого качества работы. В докладе также будут рассмотрены примеры успешного применения информационных технологий в реальных кейсах, что подчеркивает их практическую значимость и эффективность.

Идея:

Доклад направлен на раскрытие взаимосвязи между информационными технологиями и творческими профессиями фотографа и видеооператора. Цель исследования - показать, как цифровые инструменты расширяют возможности профессионалов, оптимизируют рабочие процессы и способствуют созданию инновационного контента.

Актуальность:

В современном мире информационные технологии играют ключевую роль в любой профессиональной деятельности, и сфера фотографии и видеографии - не исключение. Знание и умение эффективно использовать IT-инструменты стали необходимостью для успешной карьеры. Доклад представляет интерес для студентов творческих направлений, которые хотят быть в курсе современных тенденций в развитии IT.

Оглавление:

Введение

Цифровые технологии обработки изображений и видео

Аппаратные средства и инфраструктура: роль компьютеров, камер и хранилищ данных

Управление рабочими процессами и организация работы

Онлайн-платформы и продвижение в медиа-пространстве

Использование мобильных приложений и облачных сервисов

Перспективы развития информационных технологий в фотографии и видеографии

Заключение

Список литературы

Наименование образовательного учреждения

Доклад

на тему

Применение информационных технологий в профессиональной деятельности фотографов и видеооператоров: анализ и перспективы

Выполнил: ФИО

Руководитель: ФИО

Содержание

  • Введение 1
  • Цифровые технологии обработки изображений и видео 2
  • Аппаратные средства и инфраструктура: роль компьютеров, камер и хранилищ данных 3
  • Управление рабочими процессами и организация работы 4
  • Онлайн-платформы и продвижение в медиа-пространстве 5
  • Использование мобильных приложений и облачных сервисов 6
  • Перспективы развития информационных технологий в фотографии и видеографии 7
  • Заключение 8
  • Список литературы 9

Введение

Содержимое раздела

Вводная часть доклада, представляющая собой обзор актуальности темы и целей исследования. Акцентируется внимание на стремительном развитии информационных технологий и их влиянии на индустрию фотографии и видеографии. Рассматриваются основные задачи исследования, такие как анализ современных IT-инструментов, используемых фотографами и видеооператорами, выявление преимуществ и недостатков их применения, а также прогнозирование будущих тенденций развития. Введение также включает в себя краткий обзор структуры доклада и основных рассматриваемых вопросов.

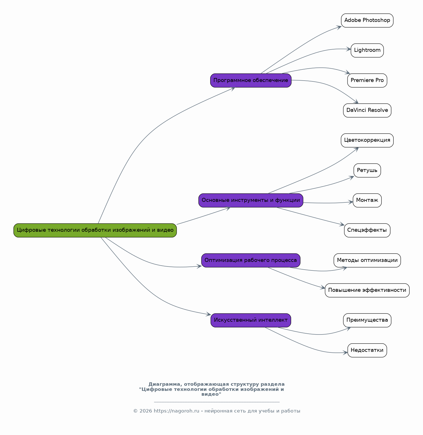
Цифровые технологии обработки изображений и видео

Содержимое раздела

В данном разделе рассматривается роль программного обеспечения для обработки изображений и видео, такого как Adobe Photoshop, Lightroom, Premiere Pro и DaVinci Resolve. Анализируются основные инструменты и функции, предоставляемые этими программами, включая цветокоррекцию, ретушь, монтаж и спецэффекты. Детально описываются методы оптимизации рабочего процесса и повышения эффективности обработки материалов. Также рассматриваются возможности использования искусственного интеллекта в обработке фотографий и видео, его преимущества и недостатки.

Аппаратные средства и инфраструктура: роль компьютеров, камер и хранилищ данных

Содержимое раздела

Этот раздел посвящен изучению аппаратных средств, используемых фотографами и видеооператорами, включая камеры, объективы, компьютеры и устройства хранения данных. Анализируются технические характеристики этих устройств, их влияние на качество конечного продукта и выбор оптимального оборудования для различных задач. Особое внимание уделяется требованиям к компьютерам и хранилищам данных, необходимым для обработки больших объемов фотографий и видео. Рассматриваются современные технологии хранения данных, включая облачные решения, и их применение в профессиональной деятельности.

Управление рабочими процессами и организация работы

Содержимое раздела

Данный раздел посвящен вопросам организации рабочего процесса фотографа и видеооператора с использованием информационных технологий. Рассматриваются системы управления проектами, планирования съемок, управления задачами и бюджетом. Анализируются инструменты для автоматизации повторяющихся задач, управления клиентской базой и взаимодействия с заказчиками. Особое внимание уделяется методам эффективного управления рабочим временем и ресурсами, а также обеспечению безопасности данных и резервного копирования. Раздел включает примеры успешного использования IT-решений для оптимизации рабочих процессов.

Онлайн-платформы и продвижение в медиа-пространстве

Содержимое раздела

В этом разделе рассматривается роль информационных технологий в продвижении фотографов и видеооператоров на онлайн-платформах. Анализируются инструменты для создания и управления веб-сайтами, блогами и портфолио. Особое внимание уделяется стратегиям SEO-оптимизации, маркетингу в социальных сетях и использованию онлайн-рекламы для привлечения клиентов. Рассматриваются инструменты аналитики для оценки эффективности онлайн-деятельности и оптимизации контента. В разделе также обсуждаются вопросы авторского права и защиты интеллектуальной собственности.

Использование мобильных приложений и облачных сервисов

Содержимое раздела

Данный раздел посвящен изучению мобильных приложений и облачных сервисов, расширяющих возможности фотографов и видеооператоров. Рассматриваются приложения для редактирования фотографий и видео, управления задачами, обмена файлами и резервного копирования. Анализируются облачные сервисы для хранения, обработки и распространения контента. Особое внимание уделяется преимуществам и недостаткам различных мобильных приложений и облачных сервисов, а также вопросам безопасности данных и защиты приватности. Обсуждаются примеры успешного использования мобильных технологий в профессиональной деятельности.

Перспективы развития информационных технологий в фотографии и видеографии

Содержимое раздела

Этот раздел посвящен анализу будущих тенденций развития информационных технологий в области фотографии и видеографии. Рассматриваются перспективные направления развития, такие как виртуальная и дополненная реальность, искусственный интеллект, автоматизация процессов и новые форматы контента. Анализируется влияние этих технологий на творческий процесс, рабочие процессы и требования к специалистам. Обсуждаются вызовы и возможности, которые открываются перед профессионалами в связи с развитием технологий. Раздел включает прогнозы и рекомендации для подготовки к будущим изменениям.

Заключение

Содержимое раздела

Заключительная часть доклада, в которой подводятся итоги проведенного исследования. Обобщаются основные выводы и результаты, полученные в ходе анализа. Подчеркивается важность информационных технологий для профессиональной деятельности фотографов и видеооператоров и их влияние на качество работы и конкурентоспособность. Формулируются практические рекомендации и советы для эффективного использования IT-инструментов в данной области. Подводятся итоги и делаются выводы о перспективах развития отрасли.

Список литературы

Содержимое раздела

Раздел, содержащий перечень источников, использованных при подготовке доклада, включая научные статьи, книги, онлайн-ресурсы и другие материалы. Список составляется в соответствии с требованиями к оформлению списка литературы, принятыми в научной среде. Каждый источник должен быть представлен с указанием автора, названия, издателя, года издания и других необходимых данных. Список литературы служит для подтверждения достоверности информации и дает возможность читателям ознакомиться с дополнительными материалами по теме.

Получи Такой Доклад

До 90% уникальность
Готовый файл Word
Оформление по ГОСТ
Список источников по ГОСТ
Таблицы и схемы
Презентация

Создать Доклад на любую тему за 5 минут

Создать

#6120500