Нейросеть

Применение неорганических веществ в строительстве: Анализ, методы и перспективы (Доклад)

Нейросеть для создания доклада Гарантия уникальности Строго по ГОСТу Высочайшее качество Поддержка 24/7

Данный доклад посвящен всестороннему исследованию роли и значения неорганических веществ в современной строительной отрасли. Рассматриваются ключевые аспекты использования данных материалов, включая их физико-химические свойства, методы применения и влияние на технологические процессы. Анализируются основные виды неорганических материалов, такие как цемент, гипс, известь, различные виды керамики и минеральные наполнители, а также их вклад в повышение прочности, долговечности и экологичности строительных конструкций. В докладе также уделяется внимание инновационным разработкам и перспективам развития в области применения неорганических веществ в строительстве.

Идея:

Основная идея доклада заключается в систематизации знаний о применении неорганических веществ в строительстве и выявлении их потенциала для повышения качества и эффективности строительных материалов и конструкций. Предлагается рассмотреть возможности расширения использования неорганических материалов в различных областях строительства, включая жилищное строительство, инфраструктурные проекты и реставрационные работы.

Актуальность:

Актуальность данного исследования обусловлена необходимостью поиска более эффективных, экономичных и экологически безопасных строительных материалов, что является критически важным в контексте устойчивого развития. Изучение свойств и областей применения неорганических веществ позволяет оптимизировать процессы строительства, снизить негативное воздействие на окружающую среду и повысить эксплуатационные характеристики зданий и сооружений.

Оглавление:

Введение

Классификация и свойства неорганических веществ, применяемых в строительстве

Производство и технологии применения цемента и бетонных смесей

Использование гипсовых вяжущих и сухих смесей

Применение извести в строительных работах: история и современность

Керамические материалы: производство, свойства и области применения

Минеральные наполнители и добавки: роль в улучшении свойств строительных материалов

Заключение

Список литературы

Наименование образовательного учреждения

Доклад

на тему

Применение неорганических веществ в строительстве: Анализ, методы и перспективы

Выполнил: ФИО

Руководитель: ФИО

Содержание

  • Введение 1
  • Классификация и свойства неорганических веществ, применяемых в строительстве 2
  • Производство и технологии применения цемента и бетонных смесей 3
  • Использование гипсовых вяжущих и сухих смесей 4
  • Применение извести в строительных работах: история и современность 5
  • Керамические материалы: производство, свойства и области применения 6
  • Минеральные наполнители и добавки: роль в улучшении свойств строительных материалов 7
  • Заключение 8
  • Список литературы 9

Введение

Содержимое раздела

Вводная часть доклада, устанавливающая общий контекст и цели исследования. В данном разделе обсуждаются основные задачи, стоящие перед современной строительной отраслью, и обосновывается актуальность применения неорганических веществ для решения этих задач. Кратко излагаются основные этапы исследования, структура доклада и ожидаемые результаты. Подчеркивается важность выбора неорганических материалов с учетом их физико-химических свойств и соответствия требованиям строительных норм и стандартов, а также значимость экологических аспектов при их использовании.

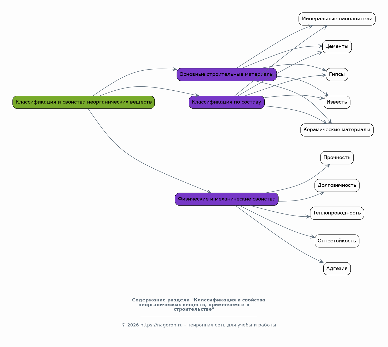
Классификация и свойства неорганических веществ, применяемых в строительстве

Содержимое раздела

В данном разделе будет проведена подробная классификация неорганических веществ, используемых в строительстве, с учетом их химического состава, физических и механических свойств. Рассмотрены основные виды материалов, такие как цементы, гипсы, извести, керамические материалы и минеральные наполнители. Будет проанализировано влияние различных факторов (температура, влажность, химическая среда) на свойства материалов. Особое внимание будет уделено их прочности, долговечности, теплопроводности, огнестойкости и способности к адгезии, что необходимо для создания качественных строительных конструкций.

Производство и технологии применения цемента и бетонных смесей

Содержимое раздела

Детальное рассмотрение технологических процессов производства цемента и бетонных смесей, являющихся основными строительными материалами. Будут рассмотрены этапы производства цемента, включая добычу сырья, обжиг клинкера и тонкое измельчение. Анализируются различные типы цементов и их применение в различных строительных конструкциях. Также будет описана технология приготовления бетонных смесей, включая выбор компонентов, дозировку и смешивание, а также способы укладки и ухода за бетоном. Уделяется внимание оптимизации составов для достижения требуемых характеристик.

Использование гипсовых вяжущих и сухих смесей

Содержимое раздела

Изучение свойств и применения гипсовых вяжущих материалов и сухих строительных смесей. Рассматриваются различные виды гипса (строительный, формовочный, высокопрочный) и особенности их применения в штукатурных работах, производстве гипсокартона, а также в декоративной отделке помещений. Анализируются составы сухих строительных смесей и области их применения, включая шпатлевки, клеи для плитки, наливные полы и другие материалы. Рассмотрены технологические аспекты применения гипсовых материалов, требования к условиям хранения и транспортировки, а также методы контроля качества.

Применение извести в строительных работах: история и современность

Содержимое раздела

Обзор истории использования извести в строительстве, начиная с древних времен и до наших дней, с акцентом на ее роль в формировании архитектурных сооружений. Рассматриваются различные виды извести (гидратная, воздушная, гидравлическая) и их свойства. Анализируются области применения извести в современных строительных работах, включая приготовление растворов для кладки, штукатурки и побелки, а также в производстве материалов для реставрации. Оценивается экологичность извести как строительного материала и ее вклад в снижение негативного воздействия на окружающую среду.

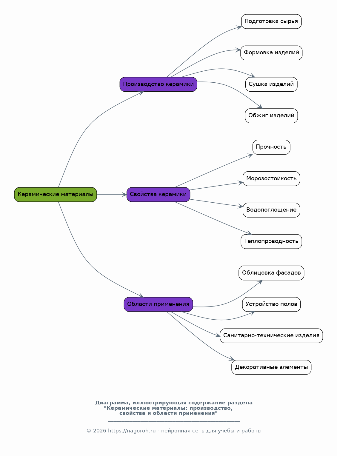
Керамические материалы: производство, свойства и области применения

Содержимое раздела

Детальное рассмотрение керамических материалов, включая кирпич, керамическую плитку, черепицу и другие изделия, используемые в строительстве. Рассматриваются этапы производства керамики, включая подготовку сырья, формовку, сушку и обжиг. Анализируются различные виды керамических материалов и их физико-механические свойства, такие как прочность, морозостойкость, водопоглощение и теплопроводность. Изучаются области применения керамических материалов в строительстве, включая облицовку фасадов, устройство полов и стен, а также в создании санитарно-технических изделий и декоративных элементов.

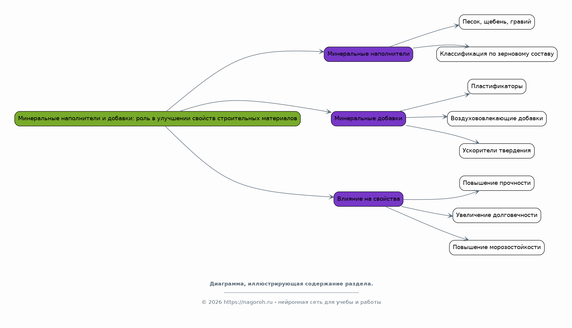
Минеральные наполнители и добавки: роль в улучшении свойств строительных материалов

Содержимое раздела

Изучение роли минеральных наполнителей и добавок в улучшении свойств строительных материалов, таких как цемент, бетон и растворы. Рассматриваются различные виды минеральных наполнителей (песок, щебень, гравий), их классификация по зерновому составу и другие характеристики. Анализируется влияние различных видов добавок (пластификаторы, воздухововлекающие добавки, ускорители твердения) на свойства строительных материалов. Рассматривается роль минеральных добавок в повышении прочности, долговечности, морозостойкости и других важных характеристик. Примеры эффективного использования.

Заключение

Содержимое раздела

В заключительной части будут подведены итоги проведенного исследования, обобщены основные выводы и продемонстрирована значимость применения неорганических веществ в строительстве. Будет подчеркнута важность учета физико-химических свойств материалов, а также соответствия их экологическим требованиям. Отмечается потенциал для дальнейшего развития и оптимизации применения неорганических материалов. Указываются перспективы расширения использования неорганических материалов в различных областях строительства и пути повышения эффективности и экологичности строительных конструкций.

Список литературы

Содержимое раздела

В данном разделе будет представлен список использованной литературы, включая научные статьи, книги, нормативные документы и интернет-ресурсы, которые послужили основой для проведения исследования. Список литературы будет составлен в соответствии с требованиями к оформлению научных работ, с указанием авторов, названий, издательств, годов издания и страниц. Список поможет читателям глубже изучить вопросы, затронутые в докладе, и получить более детальную информацию по интересующим темам.

Получи Такой Доклад

До 90% уникальность
Готовый файл Word
Оформление по ГОСТ
Список источников по ГОСТ
Таблицы и схемы
Презентация

Создать Доклад на любую тему за 5 минут

Создать

#6091126